2026届江西省九江同文中学化学高一第一学期期中调研模拟试题含解析

2026届江西省九江同文中学化学高一第一学期期中调研模拟试题含解析_第1页
1/20
2026届江西省九江同文中学化学高一第一学期期中调研模拟试题含解析_第2页
2/20
2026届江西省九江同文中学化学高一第一学期期中调研模拟试题含解析_第3页
3/20
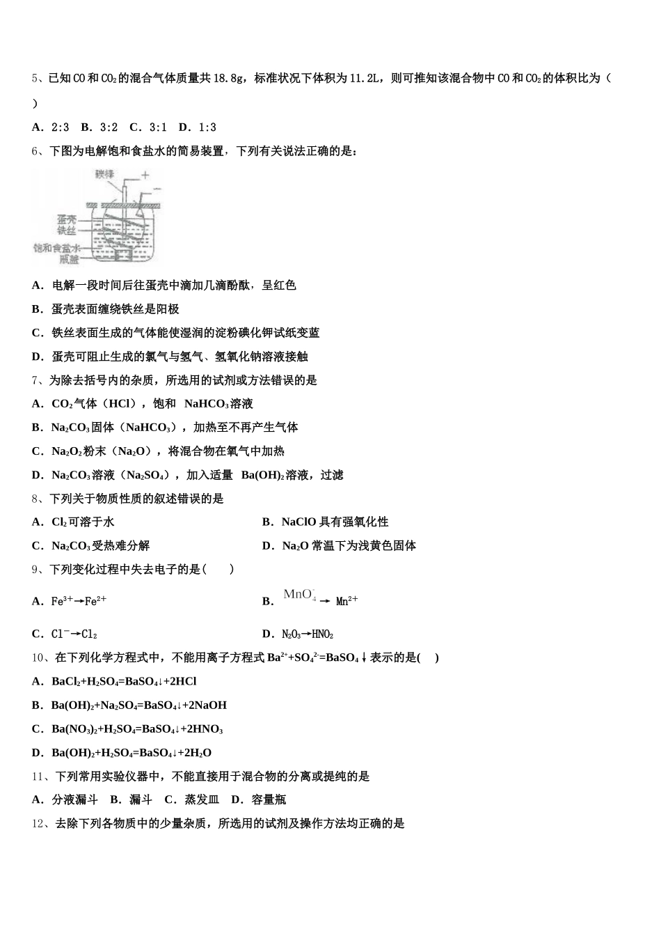
2026 届江西省九江同文中学化学高一第一学期期中调研模拟试题注意事项1.考试结束后,请将本试卷和答题卡一并交回.2.答题前,请务必将自己的姓名、准考证号用 0.5 毫米黑色墨水的签字笔填写在试卷及答题卡的规定位置.3.请认真核对监考员在答题卡上所粘贴的条形码上的姓名、准考证号与本人是否相符.4.作答选择题,必须用 2B 铅笔将答题卡上对应选项的方框涂满、涂黑;如需改动,请用橡皮擦干净后,再选涂其他答案.作答非选择题,必须用 05 毫米黑色墨水的签字笔在答题卡上的指定位置作答,在其他位置作答一律无效.5.如需作图,须用 2B 铅笔绘、写清楚,线条、符号等须加黑、加粗.一、选择题(共包括 22 个小题。每小题均只有一个符合题意的选项)1、下列溶液中 NO3-的物质的量浓度最大的是A.500 mL 1 mol/L 的 KNO3溶液B.500 mL1 mol/L 的 Ba(NO3)2溶液C.1000 mL 0.5 mol/L 的 Mg(NO3)2溶液D.1 L 0.5 mol/L 的 Fe(NO3)3溶液2、为提纯下列物质,所选除杂试剂和分离的主要操作方法都合理的是 ( )选项被提纯的物质(杂质)除杂试剂主要操作方法ANaHCO3溶液(Na2CO3)澄清石灰水过滤BNaCl 溶液(Br2)乙醇分液CCO2(HCl)饱和 NaHCO3溶液洗气DKNO3溶液(KOH)FeCl3溶液过滤A.AB.BC.CD.D3、下列说法不正确的是( )① 质子数相同的粒子一定属于同种元素② 同位素的性质几乎完全相同③ 质子数相同,电子数也相同的粒子,不可能是一种分子与一种离子④ 电子数相同的微粒不一定属于同种元素⑤ 同种元素的原子的质量数相等⑥ 某种元素的相对原子质量取整数,就是其质量数A.①②③④B.③④⑤⑥C.②④⑤⑥D.①②⑤⑥4、检验某一溶液中是否含有氯离子,可选用的试剂是( )A.硝酸银溶液B.稀盐酸酸化的硝酸银溶液C.稀硝酸酸化的硝酸银溶液D.稀硫酸酸化的硝酸银溶液5、已知 CO 和 CO2的混合气体质量共 18.8g,标准状况下体积为 11.2L,则可推知该混合物中 CO 和 CO2的体积比为( )A.2:3 B.3:2 C.3:1 D.1:36、下图为电解饱和食盐水的简易装置,下列有关说法正确的是:A.电解一段时间后往蛋壳中滴加几滴酚酞,呈红色B.蛋壳表面缠绕铁丝是阳极C.铁丝表面生成的气体能使湿润的淀粉碘化钾试纸变蓝D.蛋壳可阻止生成的氯气与氢气、氢氧化钠溶液接触7、为除去括号内的杂质,所选用的试剂或方法错误的是A.CO2气体(HCl),饱和 NaHCO3溶液B.Na2CO3固体(NaHCO3),加热至不再产...

1、当您付费下载文档后,您只拥有了使用权限,并不意味着购买了版权,文档只能用于自身使用,不得用于其他商业用途(如 [转卖]进行直接盈利或[编辑后售卖]进行间接盈利)。
2、本站所有内容均由合作方或网友上传,本站不对文档的完整性、权威性及其观点立场正确性做任何保证或承诺!文档内容仅供研究参考,付费前请自行鉴别。
3、如文档内容存在违规,或者侵犯商业秘密、侵犯著作权等,请点击“违规举报”。

碎片内容

2026届江西省九江同文中学化学高一第一学期期中调研模拟试题含解析

您可能关注的文档

确认删除?