2025年河北省唐山市曹妃甸区第一中学高一下生物期末检测模拟试题含解析

2025年河北省唐山市曹妃甸区第一中学高一下生物期末检测模拟试题含解析_第1页
1/10
2025年河北省唐山市曹妃甸区第一中学高一下生物期末检测模拟试题含解析_第2页
2/10
2025年河北省唐山市曹妃甸区第一中学高一下生物期末检测模拟试题含解析_第3页
3/10
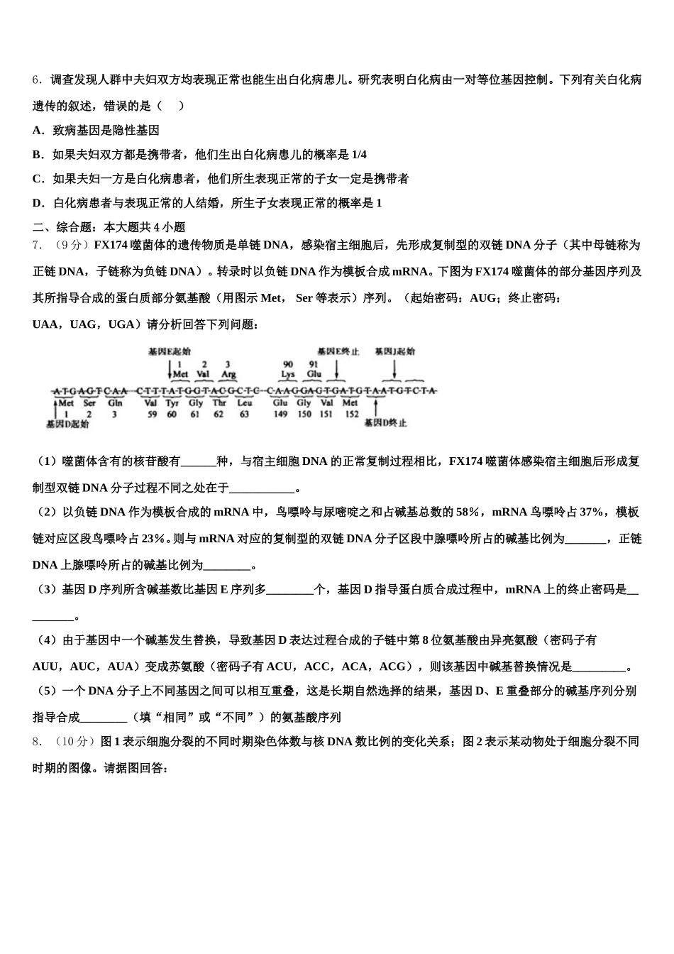
2025 年河北省唐山市曹妃甸区第一中学高一下生物期末检测模拟试题考生请注意:1.答题前请将考场、试室号、座位号、考生号、姓名写在试卷密封线内,不得在试卷上作任何标记。2.第一部分选择题每小题选出答案后,需将答案写在试卷指定的括号内,第二部分非选择题答案写在试卷题目指定的位置上。3.考生必须保证答题卡的整洁。考试结束后,请将本试卷和答题卡一并交回。一、选择题:(共 6 小题,每小题 6 分,共 36 分。每小题只有一个选项符合题目要求)1.细胞中的翻译是以 mRNA 为模板合成蛋白质的过程,该过程不需要的物质或结构是( )A.转运 RNAB.核糖体C.氨基酸D.脱氧核苷酸2.下面四幅曲线图为物质 X 跨膜运输时的四种关系,下列有关叙述错误的是 A.①和④都需要 ATP 供能B.③不一定是自由扩散C.②和④需要载体协助D.④一定是主动运输3.某动物的卵细胞中有 8 条染色体,其中来自母方的染色体有A.2 条B.4 条C.8 条D.难以确定4.下列关于人体细胞内遗传信息传递和表达的叙述,正确的是A.在转录和翻译过程中发生的碱基配对方式完全不同B.不同组织细胞中所表达的基因完全不同C.不同核糖体中可能翻译出相同的多肽D.性腺中只表达和性别决定相关的基因5.下表为人体细胞外液和细胞内液的物质组成和含量的测定数据。相关叙述不正确的是( )成分(mmol/L)Na+K+Ca2+Mg2+Cl-有机酸蛋白质①②1425.02.51.5103.36.016.0③1474.01.251.0114.07.51.0④101402.510.3525-47A.肝细胞中的 CO2从产生场所扩散到②至少需穿过 6 层磷脂分子层B.②属于血浆,③属于组织液,②中的蛋白质含量减少将导致③增多C.④属于细胞内液,因为其含有较多的蛋白质、K+等D.③与④的成分存在差异的主要原因是细胞膜的选择透过性6.调查发现人群中夫妇双方均表现正常也能生出白化病患儿。研究表明白化病由一对等位基因控制。下列有关白化病遗传的叙述,错误的是( )A.致病基因是隐性基因B.如果夫妇双方都是携带者,他们生出白化病患儿的概率是 1/4C.如果夫妇一方是白化病患者,他们所生表现正常的子女一定是携带者D.白化病患者与表现正常的人结婚,所生子女表现正常的概率是 1二、综合题:本大题共 4 小题7.(9 分)FX174 噬菌体的遗传物质是单链 DNA,感染宿主细胞后,先形成复制型的双链 DNA 分子(其中母链称为正链 DNA,子链称为负链 DNA)。转录时以负链 DNA 作为模板合成 mRNA。下图为 FX174 噬...

1、当您付费下载文档后,您只拥有了使用权限,并不意味着购买了版权,文档只能用于自身使用,不得用于其他商业用途(如 [转卖]进行直接盈利或[编辑后售卖]进行间接盈利)。
2、本站所有内容均由合作方或网友上传,本站不对文档的完整性、权威性及其观点立场正确性做任何保证或承诺!文档内容仅供研究参考,付费前请自行鉴别。
3、如文档内容存在违规,或者侵犯商业秘密、侵犯著作权等,请点击“违规举报”。

碎片内容

2025年河北省唐山市曹妃甸区第一中学高一下生物期末检测模拟试题含解析

您可能关注的文档

确认删除?