宁夏宁川市兴庆区长庆高级中学2024-2025学年高二物理第二学期期中考试模拟试题含解析

宁夏宁川市兴庆区长庆高级中学2024-2025学年高二物理第二学期期中考试模拟试题含解析_第1页
1/12
宁夏宁川市兴庆区长庆高级中学2024-2025学年高二物理第二学期期中考试模拟试题含解析_第2页
2/12
宁夏宁川市兴庆区长庆高级中学2024-2025学年高二物理第二学期期中考试模拟试题含解析_第3页
3/12
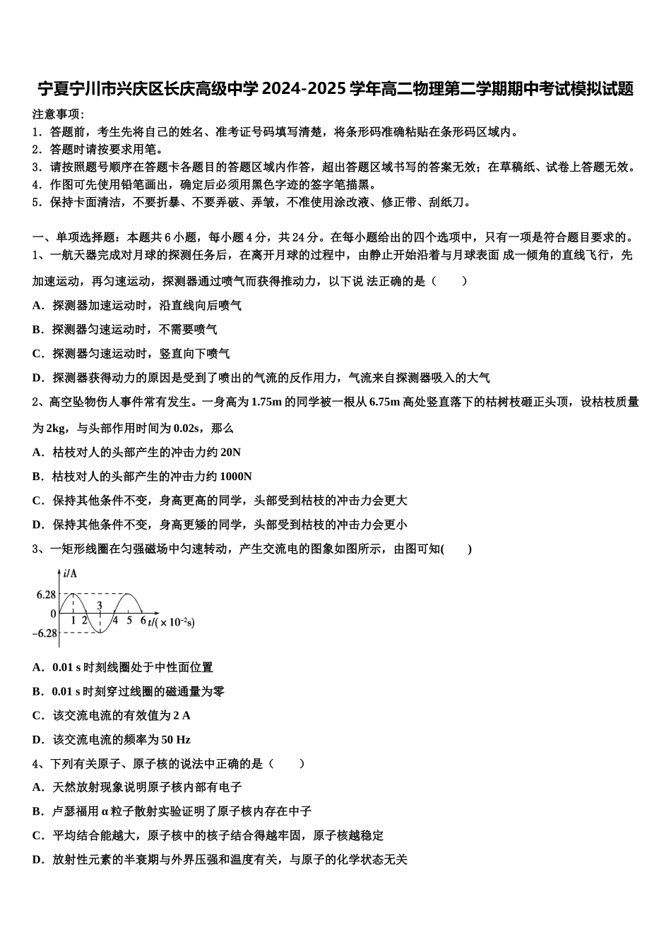
宁夏宁川市兴庆区长庆高级中学 2024-2025 学年高二物理第二学期期中考试模拟试题注意事项:1.答题前,考生先将自己的姓名、准考证号码填写清楚,将条形码准确粘贴在条形码区域内。2.答题时请按要求用笔。3.请按照题号顺序在答题卡各题目的答题区域内作答,超出答题区域书写的答案无效;在草稿纸、试卷上答题无效。4.作图可先使用铅笔画出,确定后必须用黑色字迹的签字笔描黑。5.保持卡面清洁,不要折暴、不要弄破、弄皱,不准使用涂改液、修正带、刮纸刀。一、单项选择题:本题共 6 小题,每小题 4 分,共 24 分。在每小题给出的四个选项中,只有一项是符合题目要求的。1、一航天器完成对月球的探测任务后,在离开月球的过程中,由静止开始沿着与月球表面 成一倾角的直线飞行,先加速运动,再匀速运动,探测器通过喷气而获得推动力,以下说 法正确的是( )A.探测器加速运动时,沿直线向后喷气B.探测器匀速运动时,不需要喷气C.探测器匀速运动时,竖直向下喷气D.探测器获得动力的原因是受到了喷出的气流的反作用力,气流来自探测器吸入的大气2、高空坠物伤人事件常有发生。一身高为 1.75m 的同学被一根从 6.75m 高处竖直落下的枯树枝砸正头顶,设枯枝质量为 2kg,与头部作用时间为 0.02s,那么A.枯枝对人的头部产生的冲击力约 20NB.枯枝对人的头部产生的冲击力约 1000NC.保持其他条件不变,身高更高的同学,头部受到枯枝的冲击力会更大D.保持其他条件不变,身高更矮的同学,头部受到枯枝的冲击力会更小3、一矩形线圈在匀强磁场中匀速转动,产生交流电的图象如图所示,由图可知( )A.0.01 s 时刻线圈处于中性面位置B.0.01 s 时刻穿过线圈的磁通量为零C.该交流电流的有效值为 2 AD.该交流电流的频率为 50 Hz4、下列有关原子、原子核的说法中正确的是( )A.天然放射现象说明原子核内部有电子B.卢瑟福用 α 粒子散射实验证明了原子核内存在中子C.平均结合能越大,原子核中的核子结合得越牢固,原子核越稳定D.放射性元素的半衰期与外界压强和温度有关,与原子的化学状态无关5、 如图所示,高速摄像机记录了一名擅长飞牌、射牌的魔术师的发牌过程,虚线是飞出的扑克牌的轨迹,则图中扑克牌所受合外力 F 与速度 v 关系正确的是( )A.B.C.D.6、由于放射性元素的半衰期很短,所以在自然界一直未被发现,只是在使用人工的方法制造后才被发现.已知经过一系列衰变和衰变后变成,下列论断中正确的...

1、当您付费下载文档后,您只拥有了使用权限,并不意味着购买了版权,文档只能用于自身使用,不得用于其他商业用途(如 [转卖]进行直接盈利或[编辑后售卖]进行间接盈利)。
2、本站所有内容均由合作方或网友上传,本站不对文档的完整性、权威性及其观点立场正确性做任何保证或承诺!文档内容仅供研究参考,付费前请自行鉴别。
3、如文档内容存在违规,或者侵犯商业秘密、侵犯著作权等,请点击“违规举报”。

碎片内容

宁夏宁川市兴庆区长庆高级中学2024-2025学年高二物理第二学期期中考试模拟试题含解析

您可能关注的文档

确认删除?