江西省临川区第一中学2025年生物高一第二学期期末经典模拟试题含解析

江西省临川区第一中学2025年生物高一第二学期期末经典模拟试题含解析_第1页
1/8
江西省临川区第一中学2025年生物高一第二学期期末经典模拟试题含解析_第2页
2/8
江西省临川区第一中学2025年生物高一第二学期期末经典模拟试题含解析_第3页
3/8
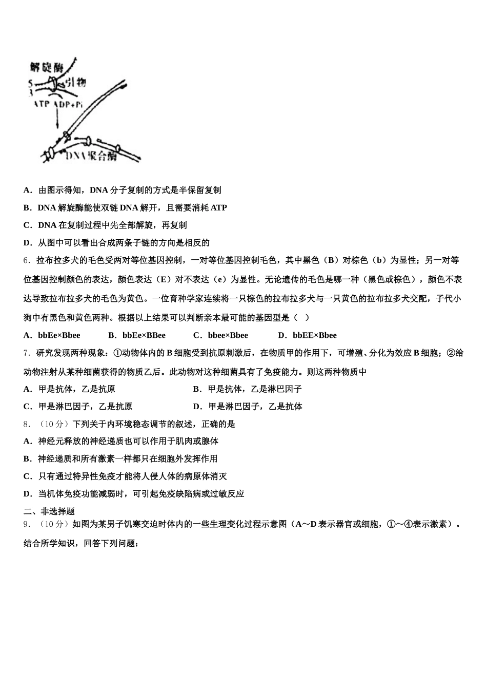
江西省临川区第一中学 2025 年生物高一第二学期期末经典模拟试题考生须知:1.全卷分选择题和非选择题两部分,全部在答题纸上作答。选择题必须用 2B 铅笔填涂;非选择题的答案必须用黑色字迹的钢笔或答字笔写在“答题纸”相应位置上。2.请用黑色字迹的钢笔或答字笔在“答题纸”上先填写姓名和准考证号。3.保持卡面清洁,不要折叠,不要弄破、弄皱,在草稿纸、试题卷上答题无效。一、选择题(本大题共 7 小题,每小题 6 分,共 42 分。)1.关于无丝分裂的叙述,错误的是A.一般是细胞核先延长缢裂B.遗传物质不需要复制C.没有出现纺锤丝D.没有出现染色体的变化2.家兔中獭兔的毛纤维长度比普通兔短,家兔的毛色和长度受两对等位基因控制。海狸色獭兔与青紫蓝普通兔杂交,F1相互交配,F2表现型及比例为:灰色普通兔∶青紫蓝普通兔∶海狸色獭兔∶青紫蓝獭兔=9331∶ ∶ ∶ 。相关叙述错误的是( )A.控制家兔毛色和长度的两对基因位于两对同源染色体上B.F1都是灰色普通兔,且都能产生 4 种比例相等的配子C.F2中海狸色獭兔的基因型有 3 种,其中纯合子占 1/4D.F2中灰色普通兔自由交配,产生青紫蓝獭兔的概率为 1/813.如图①②③④分别表示不同的变异类型,基因 a、a′仅有图③所示片段的差异。相关叙述正确的是A.图中 4 种变异中能够遗传的变异是①②④B.③中的变异属于染色体结构变异中的缺失C.④中的变异可能是染色体结构变异中的缺失或重复D.①②都表示同源染色体非姐妹染色单体的交叉互换,发生在减数第一次分裂的前期4.下列有关性染色体的叙述正确的是A.位于性染色体上的基因在遗传上总是和性别相关联B.性染色体只存在于性腺细胞中C.哺乳动物体细胞中没有性染色体D.所有生物的性染色体类型都是 XY 型5.下图为真核细胞 DNA 复制过程的模式图,据图分析,下列相关叙述错误的是A.由图示得知,DNA 分子复制的方式是半保留复制B.DNA 解旋酶能使双链 DNA 解开,且需要消耗 ATPC.DNA 在复制过程中先全部解旋,再复制D.从图中可以看出合成两条子链的方向是相反的6.拉布拉多犬的毛色受两对等位基因控制,一对等位基因控制毛色,其中黑色(B)对棕色(b)为显性;另一对等位基因控制颜色的表达,颜色表达(E)对不表达(e)为显性。无论遗传的毛色是哪一种(黑色或棕色),颜色不表达导致拉布拉多犬的毛色为黄色。一位育种学家连续将一只棕色的拉布拉多犬与一只黄色的拉布拉多犬交配,子代小狗中有黑色...

1、当您付费下载文档后,您只拥有了使用权限,并不意味着购买了版权,文档只能用于自身使用,不得用于其他商业用途(如 [转卖]进行直接盈利或[编辑后售卖]进行间接盈利)。
2、本站所有内容均由合作方或网友上传,本站不对文档的完整性、权威性及其观点立场正确性做任何保证或承诺!文档内容仅供研究参考,付费前请自行鉴别。
3、如文档内容存在违规,或者侵犯商业秘密、侵犯著作权等,请点击“违规举报”。

碎片内容

江西省临川区第一中学2025年生物高一第二学期期末经典模拟试题含解析

您可能关注的文档

确认删除?