2025年江西省宜春市丰城九中高二下物理期中综合测试模拟试题含解析

2025年江西省宜春市丰城九中高二下物理期中综合测试模拟试题含解析_第1页
1/11
2025年江西省宜春市丰城九中高二下物理期中综合测试模拟试题含解析_第2页
2/11
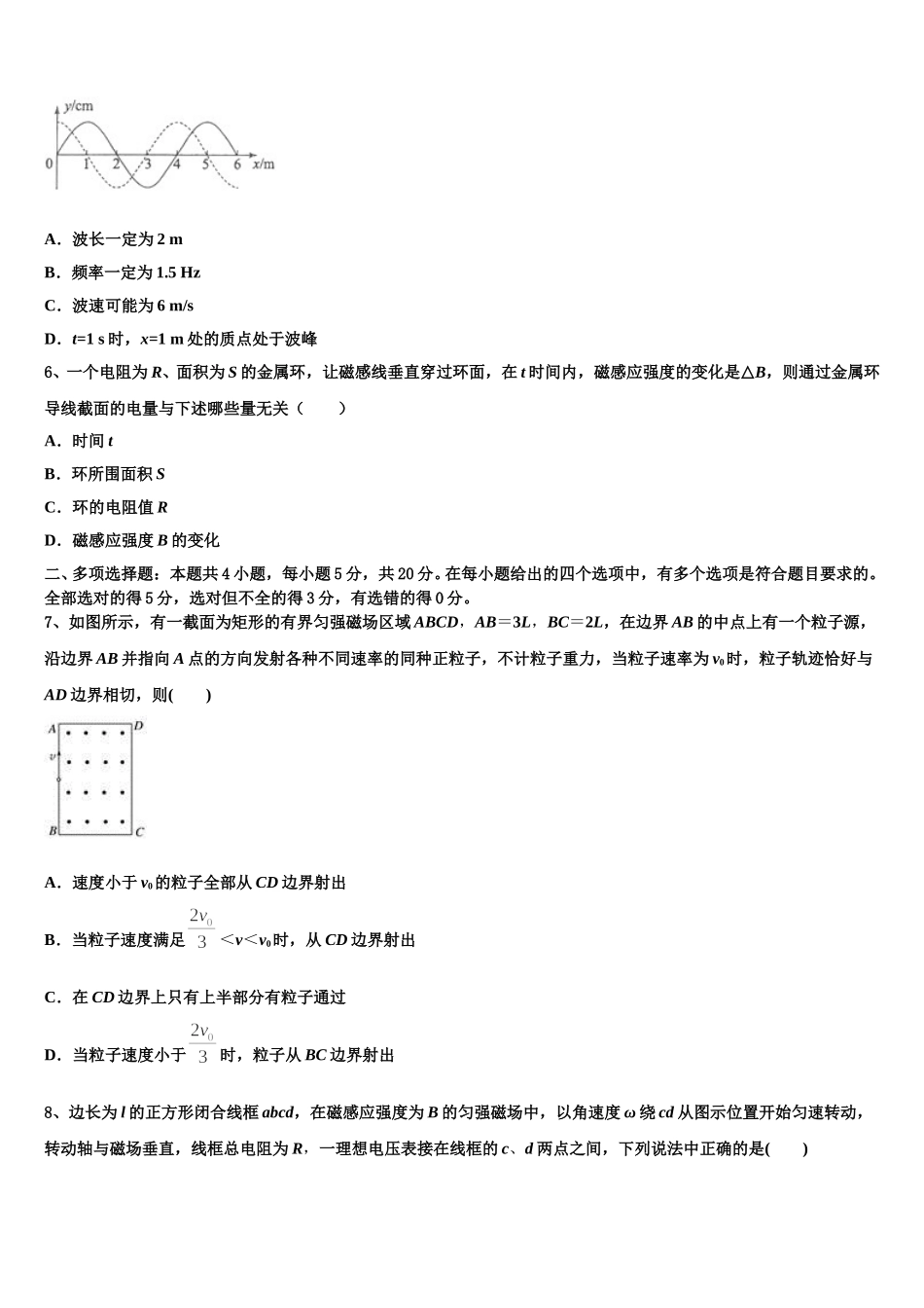
2025年江西省宜春市丰城九中高二下物理期中综合测试模拟试题含解析_第3页
3/11
2025 年江西省宜春市丰城九中高二下物理期中综合测试模拟试题请考生注意:1.请用 2B 铅笔将选择题答案涂填在答题纸相应位置上,请用 0.5 毫米及以上黑色字迹的钢笔或签字笔将主观题的答案写在答题纸相应的答题区内。写在试题卷、草稿纸上均无效。2.答题前,认真阅读答题纸上的《注意事项》,按规定答题。一、单项选择题:本题共 6 小题,每小题 4 分,共 24 分。在每小题给出的四个选项中,只有一项是符合题目要求的。1、如图所示,电路中有四个完全相同的灯泡,额定电压均为 U,额定功率均为 P,变压器为理想变压器,现在四个灯泡都正常发光,则变压器的匝数比 n1∶n2和电源电压 U1分别为A.1∶2,2UB.1∶2,4UC.2∶1,4UD.2∶1,3U2、关于能量的转化,下列说法正确的是( )A.满足能量守恒定律的物理过程都能自发的进行B.空调机既能制热又能制冷,说明热传递不存在方向性C.热量不可能由低温物体传给高温物体而不发生其他变化D.自然界中能量的总量保持不变,而且能量的可利用性在逐步提高3、下列四个电流的图象中,不属于交变电流的是( )A.B.C.D.4、将质量为 1.00㎏的模型火箭点火升空,50g 燃烧的燃气以大小为 500m/s 的速度从火箭喷口在很短时间内喷出.在燃气喷出后的瞬间,火箭的动量大小为(喷出过程中重力和空气阻力可忽略)( )A.5.7×102kg·m/sB.25kg·m/sC.6.0×102kg·m/sD.6.3×102kg·m/s5、如图所示,一列简谐横波沿 x 轴正方向传播,实线为 t=0 时的波形图,虚线为 t=0.5 s 时的波形图.关于该简谐波,下列说法正确的是 ()A.波长一定为 2 mB.频率一定为 1.5 HzC.波速可能为 6 m/sD.t=1 s 时,x=1 m 处的质点处于波峰6、一个电阻为 R、面积为 S 的金属环,让磁感线垂直穿过环面,在 t 时间内,磁感应强度的变化是△B,则通过金属环导线截面的电量与下述哪些量无关( )A.时间 tB.环所围面积 SC.环的电阻值 RD.磁感应强度 B 的变化二、多项选择题:本题共 4 小题,每小题 5 分,共 20 分。在每小题给出的四个选项中,有多个选项是符合题目要求的。全部选对的得 5 分,选对但不全的得 3 分,有选错的得 0 分。7、如图所示,有一截面为矩形的有界匀强磁场区域 ABCD,AB=3L,BC=2L,在边界 AB 的中点上有一个粒子源,沿边界 AB 并指向 A 点的方向发射各种不同速率的同种正粒子,不计粒子重力,当粒子速率为 v0时,粒子轨迹恰好与...

1、当您付费下载文档后,您只拥有了使用权限,并不意味着购买了版权,文档只能用于自身使用,不得用于其他商业用途(如 [转卖]进行直接盈利或[编辑后售卖]进行间接盈利)。
2、本站所有内容均由合作方或网友上传,本站不对文档的完整性、权威性及其观点立场正确性做任何保证或承诺!文档内容仅供研究参考,付费前请自行鉴别。
3、如文档内容存在违规,或者侵犯商业秘密、侵犯著作权等,请点击“违规举报”。

碎片内容

2025年江西省宜春市丰城九中高二下物理期中综合测试模拟试题含解析

您可能关注的文档

确认删除?