吉林省吉林市丰满区第五十五中学2025年化学高一上期中监测试题含解析

吉林省吉林市丰满区第五十五中学2025年化学高一上期中监测试题含解析_第1页
1/14
吉林省吉林市丰满区第五十五中学2025年化学高一上期中监测试题含解析_第2页
2/14
吉林省吉林市丰满区第五十五中学2025年化学高一上期中监测试题含解析_第3页
3/14
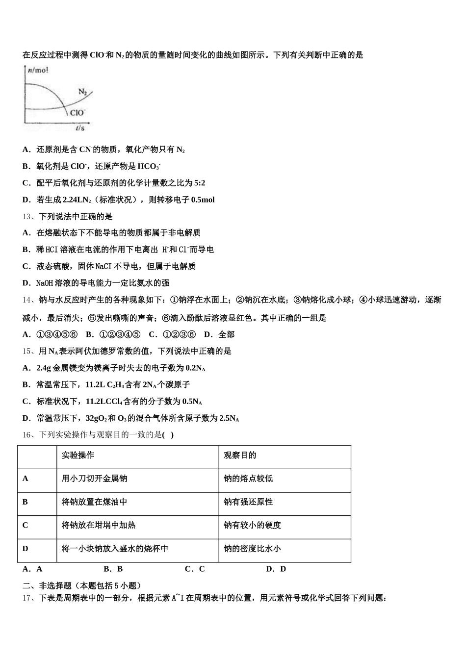
吉林省吉林市丰满区第五十五中学 2025 年化学高一上期中监测试题请考生注意:1.请用 2B 铅笔将选择题答案涂填在答题纸相应位置上,请用 0.5 毫米及以上黑色字迹的钢笔或签字笔将主观题的答案写在答题纸相应的答题区内。写在试题卷、草稿纸上均无效。2.答题前,认真阅读答题纸上的《注意事项》,按规定答题。一、选择题(每题只有一个选项符合题意)1、用 NA表示阿伏加德罗常数的值,下列说法中正确的是A.2.4g 金属镁变为镁离子时得到的电子数为 0.2NAB.常温常压下,11.2LC2H4含有 2NA个碳原子C.标准状况下,11.2LH2O 含有的分子数为 0.5NAD.常温常压下,32gO2和 O3的混合气体所含原子数为 2NA2、下列有关胶体的说法不正确的是A.丁达尔效应是鉴别胶体和溶液的物理方法B.电泳实验说明某些胶体粒子带有电荷C.豆腐的制作与胶体的性质有关D.向氯化铁溶液中滴加氢氧化钠溶液可以制得氢氧化铁胶体3、下列溶液的 Cl 浓度与 75mL 1mol/L MgCl2溶液中的 Cl-浓度相等的是A.150mL 1mol/L 的 NaClB.75mL 1mol/L 的 AlCl3C.25mL 3mol/L 的 KClD.100mL 1mol/L 的 CaCl24、氧化还原反应与四种基本反应类型之间的关系如图所示,下列化学反应属于阴影部分的是A.Cl2+2NaBr=== 2NaCl2+Br2B.4Fe(OH)2+O2+2H2O===4Fe(OH)3C.2NaHCO3Na2CO3+CO2↑+ H2OD.CH4 + 2O2 CO2 + 2H2O5、用 NA表示阿伏加德罗常数的值。下列判断正确的是( )A.44gCO2含有的原子数目为 3NAB.常温常压下,NA个 H2分子占有的体积为 22.4LC.标准状况下,22.4LH2O 含有的分子数目为 NAD.1mol·L-1Na2SO4溶液中含有的 SO数目为 NA6、设 NA表示阿伏加德罗常数,下列叙述中正确的是A.常温常压下,11.2 L 氧气所含的原子数为 NAB.常温常压下,1.06 g Na2CO3含有的 Na+离子数为 0.02 NAC.常温常压下,48 g O3含有的氧原子数为 NAD.2.4 g 金属镁变为镁离子时失去的电子数为 0.1 NA7、下列各组离子在水溶液中能大量共存的是(1)I—、ClO—、NO3—、H+(2)K+、NH4+、HCO3—、OH-(3)SO32—、SO42—、Cl-、OH—(4)Fe3+、Cu2+、SO42—、Cl-(5)H+、K+、AlO2—、HSO3+(6)Ca2+、Na+、SO42—、CO32—A.(1)和(6)B.(3)和(4)C.(2)和(5)D.(1)和(4)8、0.5 L AlCl3溶液中含 Cl-个数为 9.03×1022个,则 AlCl3溶液的物质的量浓度为( )A.0.1 mol·L-1 B.1 mol·L-1 C.3 mol·L-...

1、当您付费下载文档后,您只拥有了使用权限,并不意味着购买了版权,文档只能用于自身使用,不得用于其他商业用途(如 [转卖]进行直接盈利或[编辑后售卖]进行间接盈利)。
2、本站所有内容均由合作方或网友上传,本站不对文档的完整性、权威性及其观点立场正确性做任何保证或承诺!文档内容仅供研究参考,付费前请自行鉴别。
3、如文档内容存在违规,或者侵犯商业秘密、侵犯著作权等,请点击“违规举报”。

碎片内容

吉林省吉林市丰满区第五十五中学2025年化学高一上期中监测试题含解析

您可能关注的文档

确认删除?