浙江省公立寄宿学校2025届高一下生物期末联考试题含解析

浙江省公立寄宿学校2025届高一下生物期末联考试题含解析_第1页
1/9
浙江省公立寄宿学校2025届高一下生物期末联考试题含解析_第2页
2/9
浙江省公立寄宿学校2025届高一下生物期末联考试题含解析_第3页
3/9
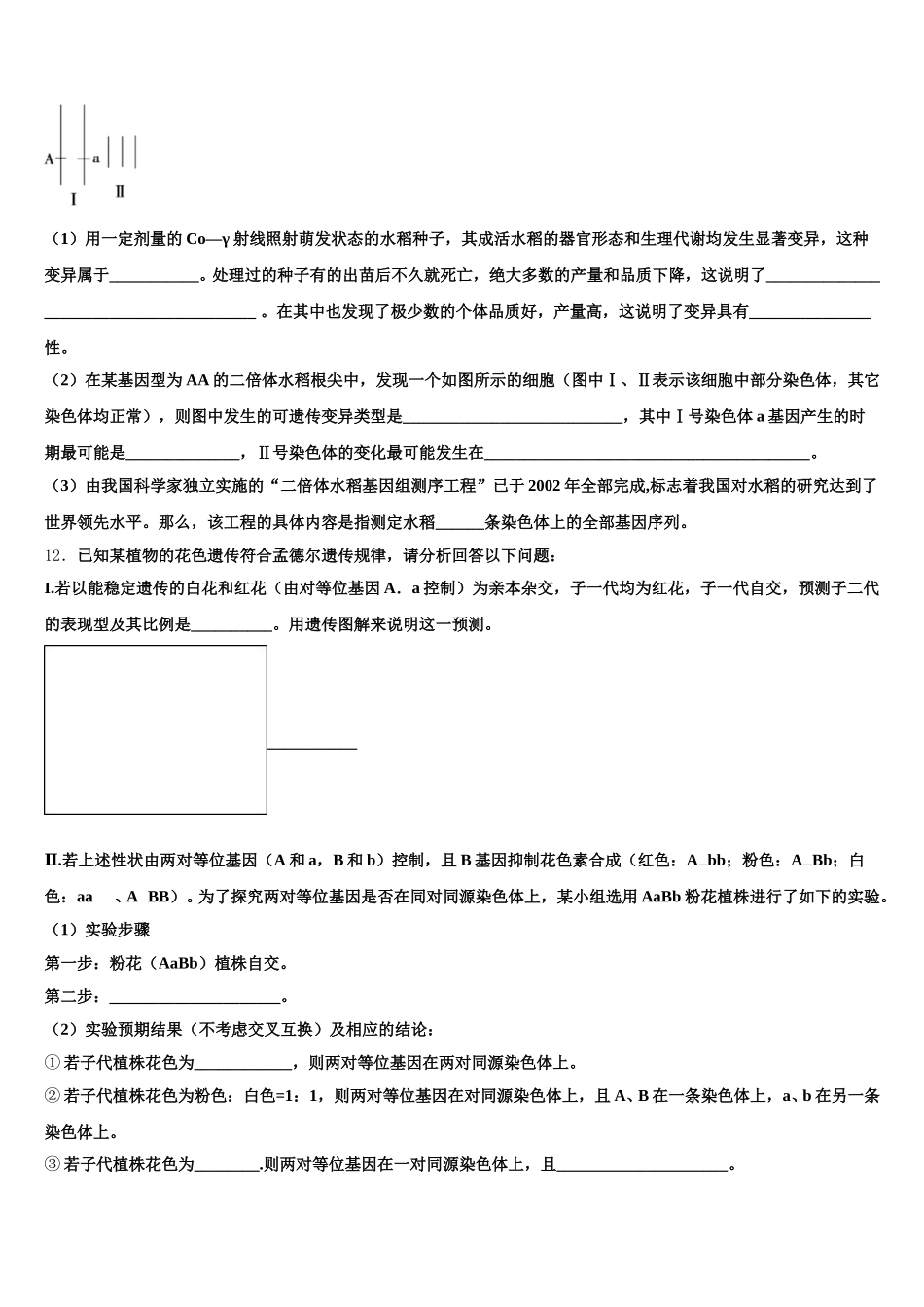
浙江省公立寄宿学校 2025 届高一下生物期末联考试题注意事项:1. 答题前,考生先将自己的姓名、准考证号填写清楚,将条形码准确粘贴在考生信息条形码粘贴区。2.选择题必须使用 2B 铅笔填涂;非选择题必须使用 0.5 毫米黑色字迹的签字笔书写,字体工整、笔迹清楚。3.请按照题号顺序在各题目的答题区域内作答,超出答题区域书写的答案无效;在草稿纸、试题卷上答题无效。4.保持卡面清洁,不要折叠,不要弄破、弄皱,不准使用涂改液、修正带、刮纸刀。一、选择题(本大题共 7 小题,每小题 6 分,共 42 分。)1.以下关于生物科学史的叙述中,描述正确的是A.德国的施莱登、施旺提出的细胞学说揭示了动植物细胞的统一性和多样性B.切赫和奥特曼发现少数以核糖核苷酸为基本单位的物质也具有生物催化功能C.欧文顿用丙酮从人的红细胞中提取脂质,在空气-水界面上铺成单分子层D.桑格和尼克森指出所有生物膜都由蛋白质-脂质-蛋白质三层结构构成2.下列关于基因突变的叙述,正确的是A.一定能改变生物的表现型B.可以产生等位基因C.对生物的生存都是有害的D.有一定的方向性3.自然状况下,鸡有时会发生性反转,如母鸡逐渐变为公鸡。已知鸡的性别由性染色体决定,缺少染色体 Z 会致死。如果性反转公鸡与正常母鸡交配,并产生后代,后代中母鸡与公鸡的比例是A.10∶B.11∶C.21∶D.31∶4.将一个被 15N 标记的 DNA 分子放人到含 14N 的培养液中培养,让其连续复制 2 代,则子代 DNA 分子中含有 15N 标记的 DNA 分子数是A.0 B.2 C.4 D.65.某纯合的紫花植株与白花植株杂交,得 F1 紫花植株,F1自交,F2中紫花植株:白花植株= 9:7,对 F1测交,测交后代紫花:白花为( )A.1:3B.3:1C.1:1D.1:2:16.已知番茄红果(B)对黄果(b)是显性,用红果番茄和黄果番茄杂交,所得 F1全为红果,让 F1植株自交,共获得 200个黄果番茄。从理论上分析,获得的番茄总数为( )A.1 200 个B.800 个C.200 个D.400 个7.下列有关基因工程操作的正确顺序是( )① 目的基因的检测和表达 ② 目的基因与运载体结合③ 将目的基因导入受体细胞 ④ 提取目的基因A.①②③④B.④③②①C.④②③①D.③④②①8.(10 分)基因的“自由组合”主要发生在A.减数分裂过程中 B.有丝分裂过程中C.精卵结合过程中 D.基因突变过程中二、非选择题9.(10 分)如图为白化病(A、a)和色盲(B、b)两种遗传病的家族系谱图。请回...

1、当您付费下载文档后,您只拥有了使用权限,并不意味着购买了版权,文档只能用于自身使用,不得用于其他商业用途(如 [转卖]进行直接盈利或[编辑后售卖]进行间接盈利)。
2、本站所有内容均由合作方或网友上传,本站不对文档的完整性、权威性及其观点立场正确性做任何保证或承诺!文档内容仅供研究参考,付费前请自行鉴别。
3、如文档内容存在违规,或者侵犯商业秘密、侵犯著作权等,请点击“违规举报”。

碎片内容

浙江省公立寄宿学校2025届高一下生物期末联考试题含解析

您可能关注的文档

确认删除?