2026年陕西省西安市滨河区达标名校初三下学期阶段考试语文试题含解析

2026年陕西省西安市滨河区达标名校初三下学期阶段考试语文试题含解析_第1页
1/16
2026年陕西省西安市滨河区达标名校初三下学期阶段考试语文试题含解析_第2页
2/16
2026年陕西省西安市滨河区达标名校初三下学期阶段考试语文试题含解析_第3页
3/16
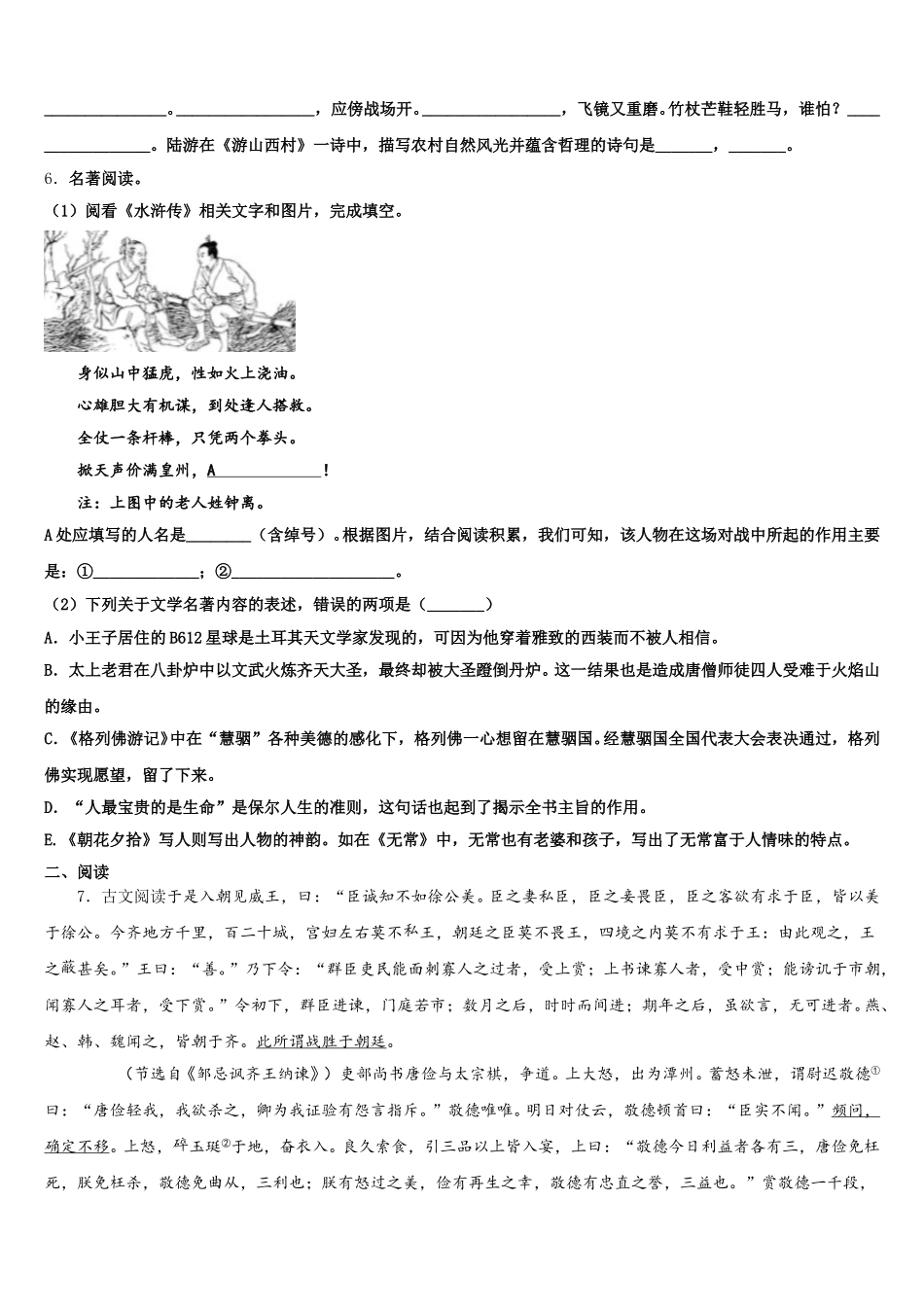
2026 年陕西省西安市滨河区达标名校初三下学期阶段考试语文试题考生请注意:1.答题前请将考场、试室号、座位号、考生号、姓名写在试卷密封线内,不得在试卷上作任何标记。2.第一部分选择题每小题选出答案后,需将答案写在试卷指定的括号内,第二部分非选择题答案写在试卷题目指定的位置上。3.考生必须保证答题卡的整洁。考试结束后,请将本试卷和答题卡一并交回。一、积累1.下列文学文化常识说法正确的一项是:( )A.曲是盛行于宋代的一种文艺形式,包括杂剧和散曲,题材丰富多样。B.《左传》是我国第一部编年体通史,《资治通鉴》是我国保存较为完备的编年体史书。C.《乡愁》《我爱这土地》都是我国现代文学家艾青的作品。D.法国浪漫主义作家雨果的代表作是《巴黎圣母院》,我们学过他的作品《致巴特勒的信》。2.下列句子中加点的成语使用有误的一项是( )A.新事物的产生旧事物的灭亡是不容置疑的必然规律B.乐于助人本是无可厚非的,可是在有的人看来这是一种迂腐。C.普普通通的一句话,却让人感觉到他这句话中不容置喙的意味。D.他的话那样的笃定,带着不容置辩的力量3.下列关于名著知识及文学常识的表述,有误的一项是( )A.《骆驼祥子》讲述的是一个普通的人力车夫祥子的故事。祥子最初老实,坚忍,自尊好强,吃苦耐劳,到小说结尾却变成了麻木、狡猾、好占便宜的行尸走肉。祥子的这一变化,正无情地批判了旧社会把人变成了鬼。B.《朝花夕拾》是鲁迅回忆童年、少年和青年时期不同生活经历与体验的一部散文集,《从百草园到三味书屋》《狗•猫•鼠》《琐记》《藤野先生》等都是其中的作品。C.武松是《水浒传》中着力塑造的一位英雄好汉,他有仇必复,有恩必报,曾经斗杀西门庆,醉打蒋门神,大闹桃花村,血溅鸳鸯楼,火烧瓦罐寺。D.《钢铁是怎样炼成的》中的保尔在修铁路的时候得了伤寒和肺炎,这是他第四次面临死亡的威胁,最终以顽强的毅力战胜了病魔,又重新回到了工作岗位。4.下列各句中,加点成语使用不正确的一项是( )A.女排运动员朱婷近几年来取得一个又一个优异战绩,她不仅是中国女排的中流砥柱,也无愧于世界女排第一人的赞誉。B.学生贪玩忘了做寒假作业,有些家长竟然替代孩子完成任务,李代桃僵,这其实是害了孩子。C.“时代楷模”黄大年同志,为了祖国快速移动平台探测技术装备研发鞠躬尽瘁,死而后已。D.有些不良媒体为吸引眼球,不惜断章取义、制造噱头,失实报道,不仅误导了舆论,更对当事人造...

1、当您付费下载文档后,您只拥有了使用权限,并不意味着购买了版权,文档只能用于自身使用,不得用于其他商业用途(如 [转卖]进行直接盈利或[编辑后售卖]进行间接盈利)。
2、本站所有内容均由合作方或网友上传,本站不对文档的完整性、权威性及其观点立场正确性做任何保证或承诺!文档内容仅供研究参考,付费前请自行鉴别。
3、如文档内容存在违规,或者侵犯商业秘密、侵犯著作权等,请点击“违规举报”。

碎片内容

2026年陕西省西安市滨河区达标名校初三下学期阶段考试语文试题含解析

您可能关注的文档

确认删除?