陕西省武功县长宁高级中学2025届生物高一第二学期期末复习检测模拟试题含解析

陕西省武功县长宁高级中学2025届生物高一第二学期期末复习检测模拟试题含解析_第1页
1/7
陕西省武功县长宁高级中学2025届生物高一第二学期期末复习检测模拟试题含解析_第2页
2/7
陕西省武功县长宁高级中学2025届生物高一第二学期期末复习检测模拟试题含解析_第3页
3/7
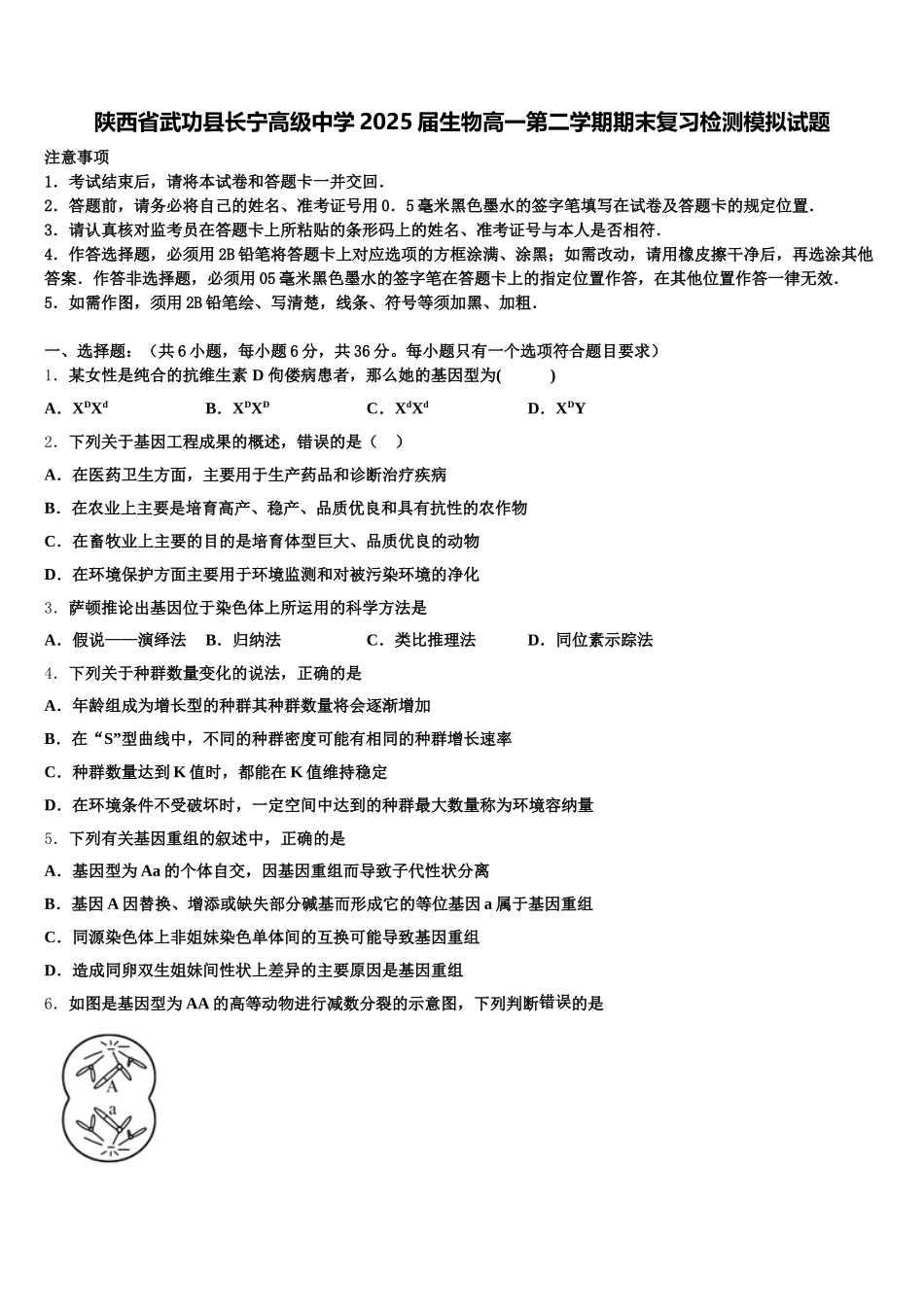
陕西省武功县长宁高级中学 2025 届生物高一第二学期期末复习检测模拟试题注意事项1.考试结束后,请将本试卷和答题卡一并交回.2.答题前,请务必将自己的姓名、准考证号用 0.5 毫米黑色墨水的签字笔填写在试卷及答题卡的规定位置.3.请认真核对监考员在答题卡上所粘贴的条形码上的姓名、准考证号与本人是否相符.4.作答选择题,必须用 2B 铅笔将答题卡上对应选项的方框涂满、涂黑;如需改动,请用橡皮擦干净后,再选涂其他答案.作答非选择题,必须用 05 毫米黑色墨水的签字笔在答题卡上的指定位置作答,在其他位置作答一律无效.5.如需作图,须用 2B 铅笔绘、写清楚,线条、符号等须加黑、加粗.一、选择题:(共 6 小题,每小题 6 分,共 36 分。每小题只有一个选项符合题目要求)1.某女性是纯合的抗维生素 D 佝偻病患者,那么她的基因型为( )A.XDXdB.XDXDC.XdXdD.XDY2.下列关于基因工程成果的概述,错误的是( )A.在医药卫生方面,主要用于生产药品和诊断治疗疾病B.在农业上主要是培育高产、稳产、品质优良和具有抗性的农作物C.在畜牧业上主要的目的是培育体型巨大、品质优良的动物D.在环境保护方面主要用于环境监测和对被污染环境的净化3.萨顿推论出基因位于染色体上所运用的科学方法是A.假说——演绎法B.归纳法C.类比推理法D.同位素示踪法4.下列关于种群数量变化的说法,正确的是A.年龄组成为增长型的种群其种群数量将会逐渐增加B.在“S”型曲线中,不同的种群密度可能有相同的种群增长速率C.种群数量达到 K 值时,都能在 K 值维持稳定D.在环境条件不受破坏时,一定空间中达到的种群最大数量称为环境容纳量5.下列有关基因重组的叙述中,正确的是A.基因型为 Aa 的个体自交,因基因重组而导致子代性状分离B.基因 A 因替换、增添或缺失部分碱基而形成它的等位基因 a 属于基因重组C.同源染色体上非姐妹染色单体间的互换可能导致基因重组D.造成同卵双生姐妹间性状上差异的主要原因是基因重组6.如图是基因型为 AA 的高等动物进行减数分裂的示意图,下列判断错误的是 A.该细胞是极体或次级精母细胞B.该细胞中基因 a 是由交叉互换产生的C.该细胞中含有 6 条染色体D.该细胞中含有 2 个染色体组二、综合题:本大题共 4 小题7.(9 分)已知蜜蜂中的蜂王和工蜂都是二倍体(2n=32),根据下图回答:(1)雄蜂是由卵细胞直接发育而来,体细胞中含有__________条染色体,属...

1、当您付费下载文档后,您只拥有了使用权限,并不意味着购买了版权,文档只能用于自身使用,不得用于其他商业用途(如 [转卖]进行直接盈利或[编辑后售卖]进行间接盈利)。
2、本站所有内容均由合作方或网友上传,本站不对文档的完整性、权威性及其观点立场正确性做任何保证或承诺!文档内容仅供研究参考,付费前请自行鉴别。
3、如文档内容存在违规,或者侵犯商业秘密、侵犯著作权等,请点击“违规举报”。

碎片内容

陕西省武功县长宁高级中学2025届生物高一第二学期期末复习检测模拟试题含解析

您可能关注的文档

确认删除?