2025届湖北省巴东三中高一物理第二学期期末监测模拟试题含解析

2025届湖北省巴东三中高一物理第二学期期末监测模拟试题含解析_第1页
1/13
2025届湖北省巴东三中高一物理第二学期期末监测模拟试题含解析_第2页
2/13
2025届湖北省巴东三中高一物理第二学期期末监测模拟试题含解析_第3页
3/13
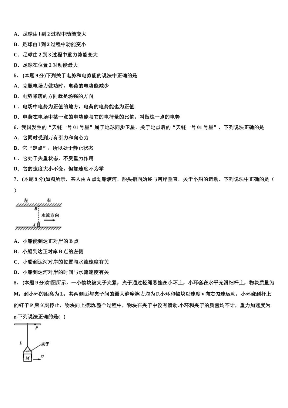
2025 届湖北省巴东三中高一物理第二学期期末监测模拟试题注意事项:1.答卷前,考生务必将自己的姓名、准考证号、考场号和座位号填写在试题卷和答题卡上。用 2B 铅笔将试卷类型(B)填涂在答题卡相应位置上。将条形码粘贴在答题卡右上角"条形码粘贴处"。2.作答选择题时,选出每小题答案后,用 2B 铅笔把答题卡上对应题目选项的答案信息点涂黑;如需改动,用橡皮擦干净后,再选涂其他答案。答案不能答在试题卷上。3.非选择题必须用黑色字迹的钢笔或签字笔作答,答案必须写在答题卡各题目指定区域内相应位置上;如需改动,先划掉原来的答案,然后再写上新答案;不准使用铅笔和涂改液。不按以上要求作答无效。4.考生必须保证答题卡的整洁。考试结束后,请将本试卷和答题卡一并交回。一、选择题:(1-6 题为单选题 7-12 为多选,每题 4 分,漏选得 2 分,错选和不选得零分)1、 (本题 9 分)某人造地球卫星沿圆轨道运行,轨道半径,周期,已知万有引力常量。根据这些数据可以求得的物理量为A.地球的质量B.地球的平均密度C.地球表面的重力加速度大小D.地球对该卫星的万有引力大小2、 (本题 9 分)雨滴由静止开始下落(不计空气阻力),遇到水平方向吹来的风,设风对雨滴持续作用,下列说法中正确的是( )A.雨滴质量越大,下落时间将越短B.雨滴质量越大,下落时间将越长C.同一雨滴风速越大,着地时动能越小D.同一雨滴风速越大,着地时动能越大3、下列说法正确的是( )A.物体在恒力作用下不可能做曲线运动B.物体在恒力作用下一定做直线运动C.物体在变力作用下一定做曲线运动D.垂直速度方向的合力不为零时,物体一定做曲线运动4、 (本题 9 分)如图所示,质量为 m 的足球在地面 l 的位置被踢出后落到地面 3 的位置,在空中到达的最高点 2 的高度为 h.则A.足球由 l 到 2 过程中动能变大B.足球由 l 到 2 过程中动能变小C.足球由 2 到 3 过程中重力势能变大D.足球在位置 2 时动能最大5、 (本题 9 分)下列关于电势和电势能的说法中正确的是A.克服电场力做功时,电荷的电势能减少B.电势降落的方向就是场强的方向C.电场中电势为正值的地方,电荷的电势能也为正值D.电荷在电场中某一点的电势能与它的电荷量的比值,叫做这一点的电势6、我国发生的“天链一号 01 号星”属于地球同步卫星.关于定点后的“天链一号 01 号星”,下列说法正确的是A.它同时受到万有引力和向心力B.它“定...

1、当您付费下载文档后,您只拥有了使用权限,并不意味着购买了版权,文档只能用于自身使用,不得用于其他商业用途(如 [转卖]进行直接盈利或[编辑后售卖]进行间接盈利)。
2、本站所有内容均由合作方或网友上传,本站不对文档的完整性、权威性及其观点立场正确性做任何保证或承诺!文档内容仅供研究参考,付费前请自行鉴别。
3、如文档内容存在违规,或者侵犯商业秘密、侵犯著作权等,请点击“违规举报”。

碎片内容

2025届湖北省巴东三中高一物理第二学期期末监测模拟试题含解析

您可能关注的文档

确认删除?