新疆乌鲁木齐市第七十中学2025届生物高一第二学期期末调研试题含解析

新疆乌鲁木齐市第七十中学2025届生物高一第二学期期末调研试题含解析_第1页
1/9
新疆乌鲁木齐市第七十中学2025届生物高一第二学期期末调研试题含解析_第2页
2/9
新疆乌鲁木齐市第七十中学2025届生物高一第二学期期末调研试题含解析_第3页
3/9
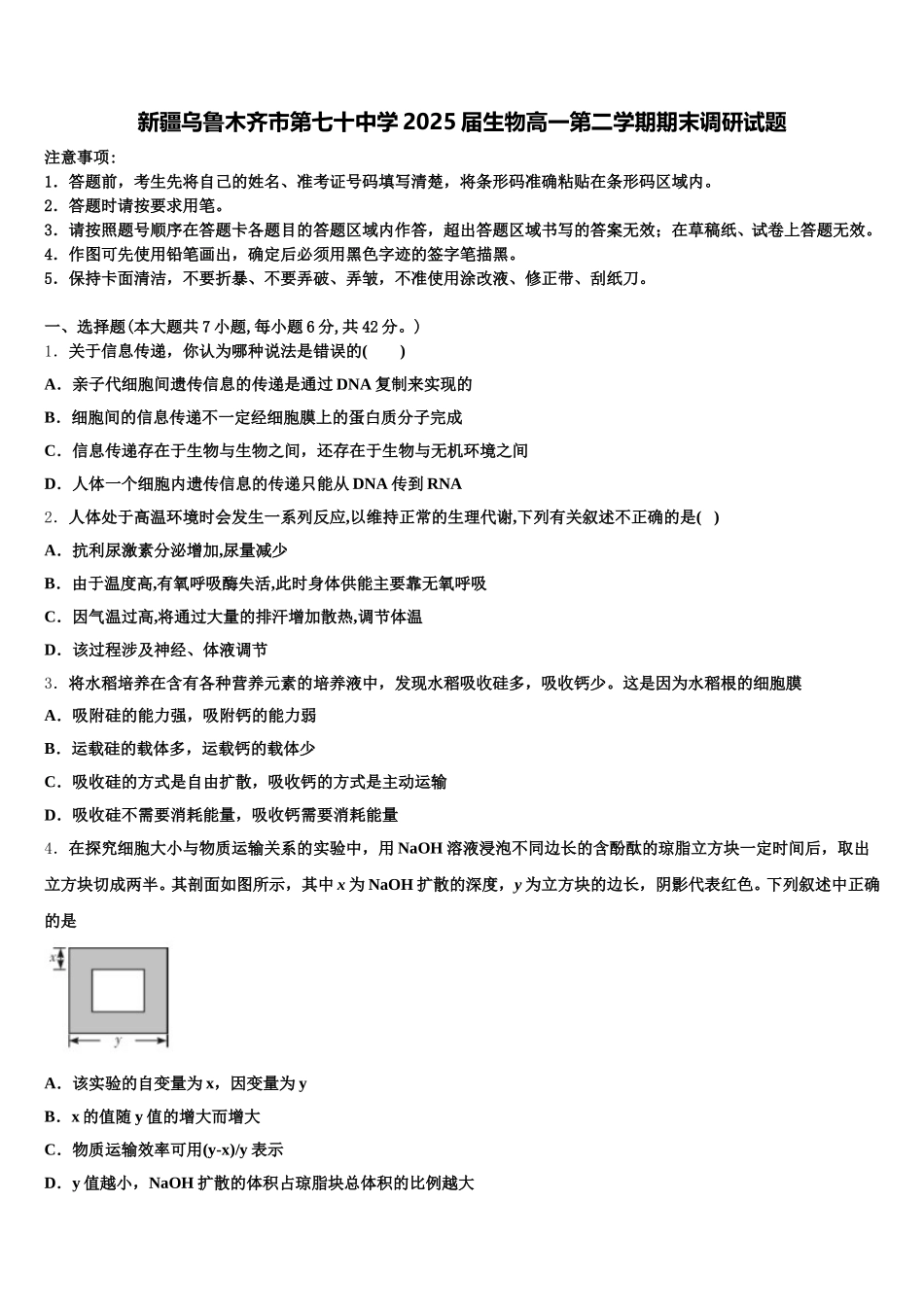
新疆乌鲁木齐市第七十中学 2025 届生物高一第二学期期末调研试题注意事项:1.答题前,考生先将自己的姓名、准考证号码填写清楚,将条形码准确粘贴在条形码区域内。2.答题时请按要求用笔。3.请按照题号顺序在答题卡各题目的答题区域内作答,超出答题区域书写的答案无效;在草稿纸、试卷上答题无效。4.作图可先使用铅笔画出,确定后必须用黑色字迹的签字笔描黑。5.保持卡面清洁,不要折暴、不要弄破、弄皱,不准使用涂改液、修正带、刮纸刀。一、选择题(本大题共 7 小题,每小题 6 分,共 42 分。)1.关于信息传递,你认为哪种说法是错误的( )A.亲子代细胞间遗传信息的传递是通过 DNA 复制来实现的B.细胞间的信息传递不一定经细胞膜上的蛋白质分子完成C.信息传递存在于生物与生物之间,还存在于生物与无机环境之间D.人体一个细胞内遗传信息的传递只能从 DNA 传到 RNA2.人体处于高温环境时会发生一系列反应,以维持正常的生理代谢,下列有关叙述不正确的是( )A.抗利尿激素分泌增加,尿量减少B.由于温度高,有氧呼吸酶失活,此时身体供能主要靠无氧呼吸C.因气温过高,将通过大量的排汗增加散热,调节体温D.该过程涉及神经、体液调节3.将水稻培养在含有各种营养元素的培养液中,发现水稻吸收硅多,吸收钙少。这是因为水稻根的细胞膜A.吸附硅的能力强,吸附钙的能力弱B.运载硅的载体多,运载钙的载体少C.吸收硅的方式是自由扩散,吸收钙的方式是主动运输D.吸收硅不需要消耗能量,吸收钙需要消耗能量4.在探究细胞大小与物质运输关系的实验中,用 NaOH 溶液浸泡不同边长的含酚酞的琼脂立方块一定时间后,取出立方块切成两半。其剖面如图所示,其中 x 为 NaOH 扩散的深度,y 为立方块的边长,阴影代表红色。下列叙述中正确的是A.该实验的自变量为 x,因变量为 yB.x 的值随 y 值的增大而增大C.物质运输效率可用(y-x)/y 表示D.y 值越小,NaOH 扩散的体积占琼脂块总体积的比例越大5.下列有关细胞的叙述,正确的是( )A.细胞凋亡由基因控制, 有利于生物个体的生长发育B.衰老细胞内染色质收缩,细胞核体积变小,细胞呼吸速率减慢C.大肠杆菌细胞增殖方式为无丝分裂,不形成染色体和纺锤体D.蓝藻细胞中含大量有叶绿体,有利于其进行光合作用6.某研究人员模拟肺炎双球菌转化实验,进行了以下 3 个实验S① 型菌的 DNA+DNA 酶与 R 型活菌混合——注射入小鼠② 加热杀死后的 S 型细菌与 R 型活菌混合...

1、当您付费下载文档后,您只拥有了使用权限,并不意味着购买了版权,文档只能用于自身使用,不得用于其他商业用途(如 [转卖]进行直接盈利或[编辑后售卖]进行间接盈利)。
2、本站所有内容均由合作方或网友上传,本站不对文档的完整性、权威性及其观点立场正确性做任何保证或承诺!文档内容仅供研究参考,付费前请自行鉴别。
3、如文档内容存在违规,或者侵犯商业秘密、侵犯著作权等,请点击“违规举报”。

碎片内容

新疆乌鲁木齐市第七十中学2025届生物高一第二学期期末调研试题含解析

您可能关注的文档

确认删除?