2026届江西省赣州市赣县三中高一化学第一学期期中学业质量监测试题含解析

2026届江西省赣州市赣县三中高一化学第一学期期中学业质量监测试题含解析_第1页
1/15
2026届江西省赣州市赣县三中高一化学第一学期期中学业质量监测试题含解析_第2页
2/15
2026届江西省赣州市赣县三中高一化学第一学期期中学业质量监测试题含解析_第3页
3/15
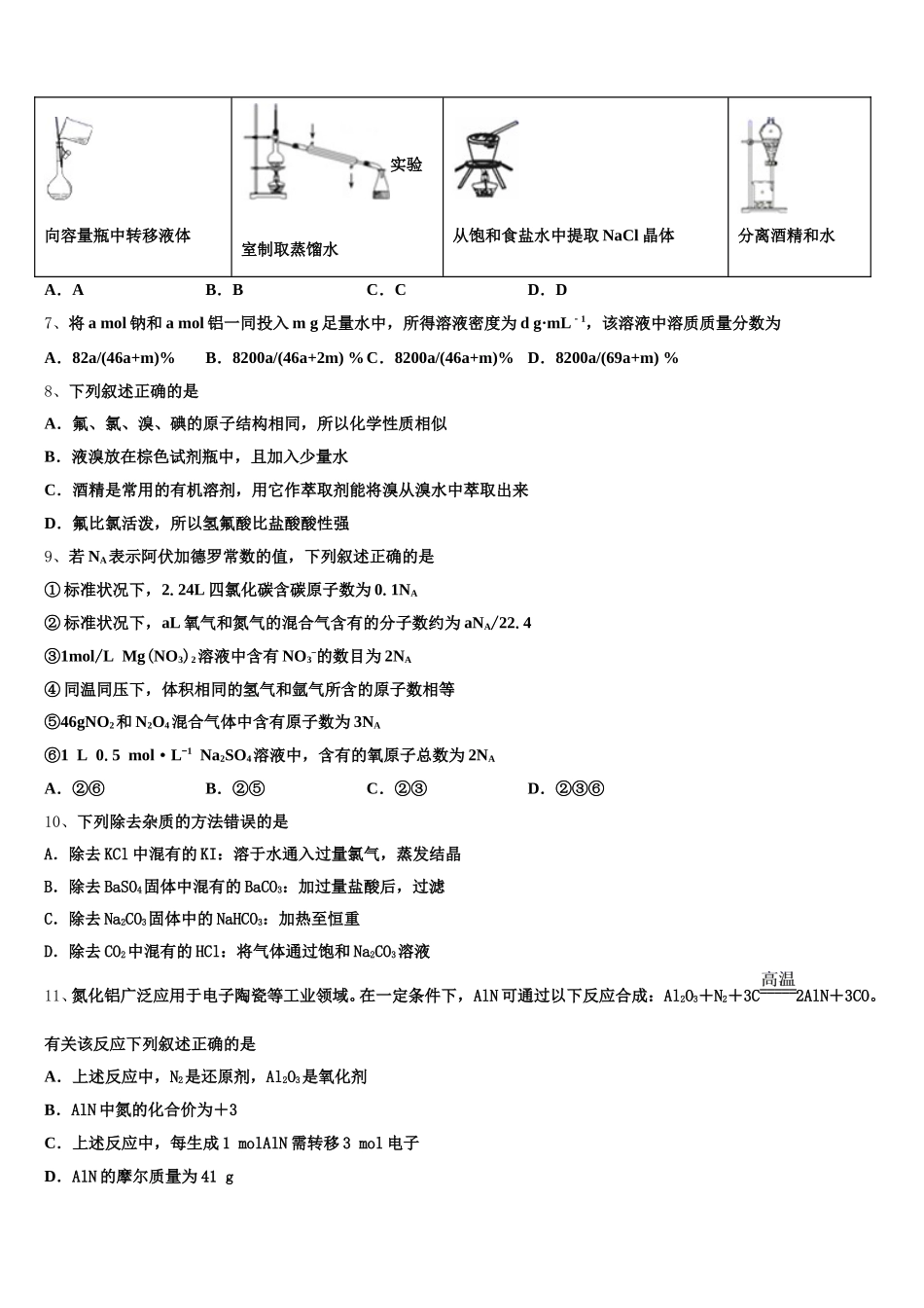
2026 届江西省赣州市赣县三中高一化学第一学期期中学业质量监测试题注意事项:1.答卷前,考生务必将自己的姓名、准考证号填写在答题卡上。2.回答选择题时,选出每小题答案后,用铅笔把答题卡上对应题目的答案标号涂黑,如需改动,用橡皮擦干净后,再选涂其它答案标号。回答非选择题时,将答案写在答题卡上,写在本试卷上无效。3.考试结束后,将本试卷和答题卡一并交回。一、选择题(每题只有一个选项符合题意)1、下列反应既是氧化还原反应又是离子反应的是A.钠在氯气中燃烧B.二氧化碳通入澄清的石灰水中C.氯化钠溶液中滴加硝酸银溶液D.锌粒放入稀硫酸中2、某溶液中存在大量的 H+、Cl 一、SO42 一,该溶液中还可能大量存在的是A.HCO3 一 B.Ba2+ C.Al3+ D.Ag+3、下列说法中正确的是( )A.不慎将酸或碱液溅入眼内,立即闭上眼睛,用手揉擦B.衣服沾上大量的浓氢氧化钠溶液,需将此衣服浸泡在盛水的盆中C.皮肤上溅有较多的浓硫酸,直接用水冲洗即可D.实验桌上的酒精灯倾倒了燃烧起来,马上用湿布扑灭4、下列盛放试剂的方法正确的是( )A.浓硝酸易挥发,应贮存于磨口细口瓶中,加盖橡胶塞,并放置于阴凉处B.汽油或煤油存放在带橡胶塞的棕色玻璃瓶中C.碳酸钠溶液或氢氧化钙溶液存放在配有磨口塞的棕色玻璃瓶中D.硝酸银溶液存放在配有磨口塞的棕色玻璃瓶中5、胶体区别于其它分散系的本质是( )A.胶体的分散质粒子直径在 1 nm~100nm 之间B.胶体粒子带电荷并且在一定条件下能稳定存在C.胶体粒子不能穿过半透膜,但能通过滤纸空隙D.胶体能够产生丁达尔效应6、下列实验装置或操作正确的是 ()ABCD向容量瓶中转移液体实验室制取蒸馏水从饱和食盐水中提取 NaCl 晶体分离酒精和水A.AB.BC.CD.D7、将 a mol 钠和 a mol 铝一同投入 m g 足量水中,所得溶液密度为 d g·mL-1,该溶液中溶质质量分数为A.82a/(46a+m)%B.8200a/(46a+2m) %C.8200a/(46a+m)%D.8200a/(69a+m) %8、下列叙述正确的是A.氟、氯、溴、碘的原子结构相同,所以化学性质相似B.液溴放在棕色试剂瓶中,且加入少量水C.酒精是常用的有机溶剂,用它作萃取剂能将溴从溴水中萃取出来D.氟比氯活泼,所以氢氟酸比盐酸酸性强9、若 NA表示阿伏加德罗常数的值,下列叙述正确的是① 标准状况下,2.24L 四氯化碳含碳原子数为 0.1NA ② 标准状况下,aL 氧气和氮气的混合气含有的分子数约为 aNA/22.4 ③1mol/L Mg(NO3)2溶液中含有 NO...

1、当您付费下载文档后,您只拥有了使用权限,并不意味着购买了版权,文档只能用于自身使用,不得用于其他商业用途(如 [转卖]进行直接盈利或[编辑后售卖]进行间接盈利)。
2、本站所有内容均由合作方或网友上传,本站不对文档的完整性、权威性及其观点立场正确性做任何保证或承诺!文档内容仅供研究参考,付费前请自行鉴别。
3、如文档内容存在违规,或者侵犯商业秘密、侵犯著作权等,请点击“违规举报”。

碎片内容

2026届江西省赣州市赣县三中高一化学第一学期期中学业质量监测试题含解析

您可能关注的文档

确认删除?