2025年上海市十二校物理高二下期中学业质量监测试题含解析

2025年上海市十二校物理高二下期中学业质量监测试题含解析_第1页
1/14
2025年上海市十二校物理高二下期中学业质量监测试题含解析_第2页
2/14
2025年上海市十二校物理高二下期中学业质量监测试题含解析_第3页
3/14
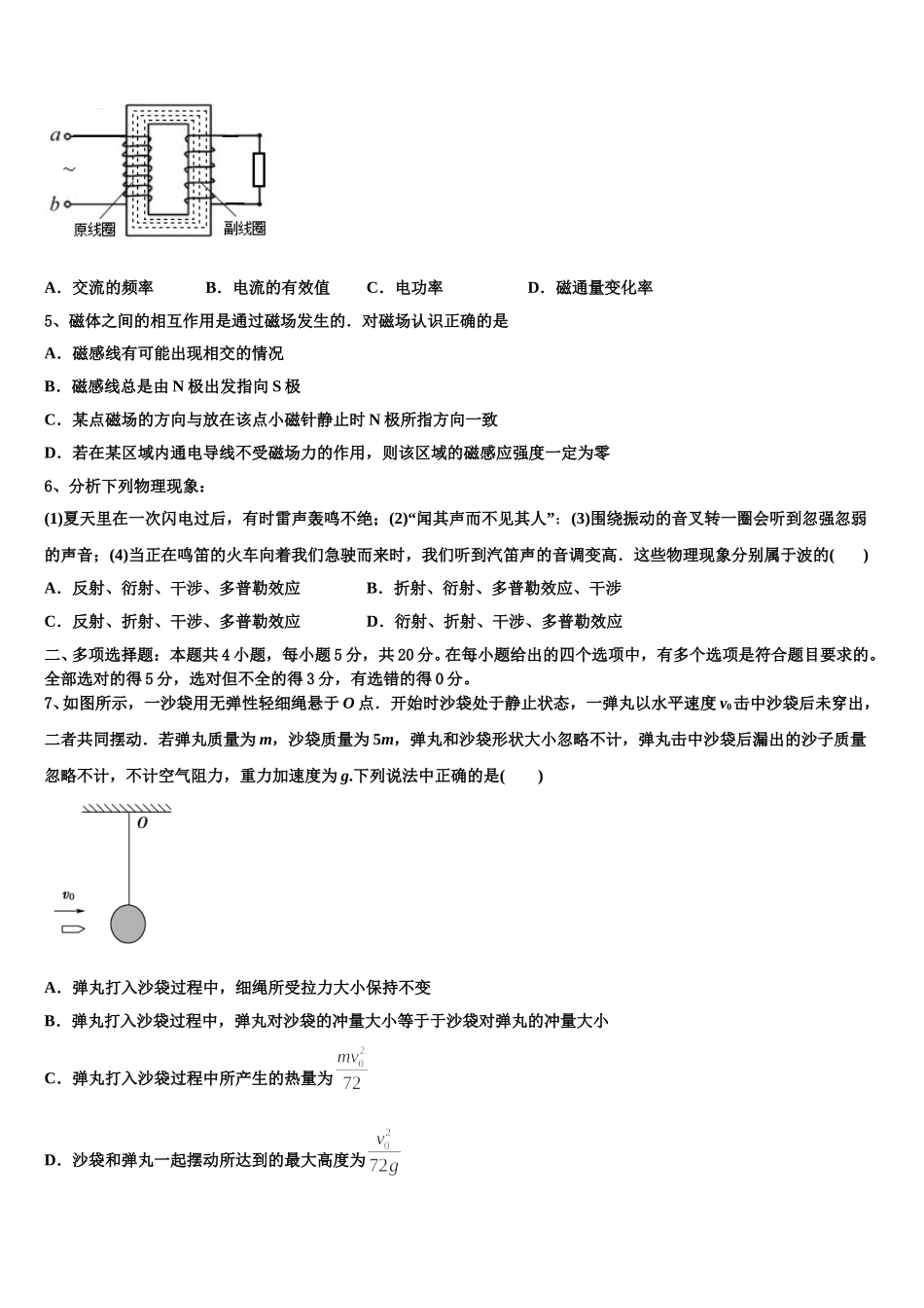
2025 年上海市十二校物理高二下期中学业质量监测试题注意事项1.考生要认真填写考场号和座位序号。2.试题所有答案必须填涂或书写在答题卡上,在试卷上作答无效。第一部分必须用 2B 铅笔作答;第二部分必须用黑色字迹的签字笔作答。3.考试结束后,考生须将试卷和答题卡放在桌面上,待监考员收回。一、单项选择题:本题共 6 小题,每小题 4 分,共 24 分。在每小题给出的四个选项中,只有一项是符合题目要求的。1、如图所示,一细光束射向平行玻璃砖上表面,经折射后分为 a、b 两束从下表面射出,则A.出射后 a 光与 b 光不平行B.a 光在玻璃中的传播速度较大C.若增大入射光在上表面的入射角,则下表面两出射点间的距离增大D.若增大入射光在上表面的入射角,则 a 光先在下表面发生全反射2、如图所示,纸面内有一矩形导体闭合线框 abcd,ab 边长大于 bc 边长,置于垂直纸面向里、边界为 MN 的匀强磁场外,线框两次匀速地完全进入磁场,两次速度大小相同,方向均垂直于 MN.第一次 ab 边平行 MN 进入磁场,线框上产生的热量为 Q1,通过线框导体横截面积的电荷量为 q1;第二次 bc 边平行于 MN 进入磁场,线框上产生的热量为Q2,通过线框导体横截面的电荷量为 q2,则( )A.Q1>Q2,q1=q2B.Q1>Q2,q1>q2C.Q1=Q2,q1=q2D.Q1=Q2,q1>q23、按照玻尔理论,一个氢原子中的电子从一半径为 ra的圆轨道自发地直接跃迁到一半径为 rb的圆轨道上,已知 ra>rb,则在此过程中( )A.原子要发出一系列频率的光子B.原子要发出某一频率的光子C.原子要吸收一系列频率的光子D.原子要吸收某一频率的光子4、图示理想变压器的原、副线圈中,一定不同的物理量是( )A.交流的频率B.电流的有效值C.电功率D.磁通量变化率5、磁体之间的相互作用是通过磁场发生的.对磁场认识正确的是A.磁感线有可能出现相交的情况B.磁感线总是由 N 极出发指向 S 极C.某点磁场的方向与放在该点小磁针静止时 N 极所指方向一致D.若在某区域内通电导线不受磁场力的作用,则该区域的磁感应强度一定为零6、分析下列物理现象:(1)夏天里在一次闪电过后,有时雷声轰鸣不绝;(2)“闻其声而不见其人”;(3)围绕振动的音叉转一圈会听到忽强忽弱的声音;(4)当正在鸣笛的火车向着我们急驶而来时,我们听到汽笛声的音调变高.这些物理现象分别属于波的( )A.反射、衍射、干涉、多普勒效应B.折射、衍射、多普勒效应、干涉C.反射、折射...

1、当您付费下载文档后,您只拥有了使用权限,并不意味着购买了版权,文档只能用于自身使用,不得用于其他商业用途(如 [转卖]进行直接盈利或[编辑后售卖]进行间接盈利)。
2、本站所有内容均由合作方或网友上传,本站不对文档的完整性、权威性及其观点立场正确性做任何保证或承诺!文档内容仅供研究参考,付费前请自行鉴别。
3、如文档内容存在违规,或者侵犯商业秘密、侵犯著作权等,请点击“违规举报”。

碎片内容

2025年上海市十二校物理高二下期中学业质量监测试题含解析

您可能关注的文档

确认删除?