大连育明高级中学2024-2025学年生物高一下期末经典模拟试题含解析

大连育明高级中学2024-2025学年生物高一下期末经典模拟试题含解析_第1页
1/9
大连育明高级中学2024-2025学年生物高一下期末经典模拟试题含解析_第2页
2/9
大连育明高级中学2024-2025学年生物高一下期末经典模拟试题含解析_第3页
3/9
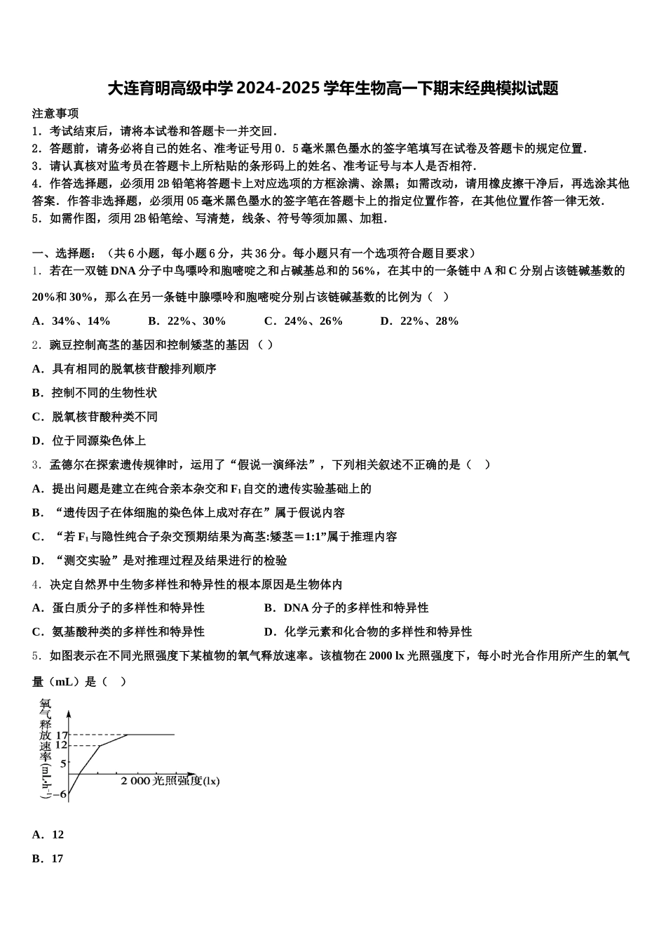
大连育明高级中学 2024-2025 学年生物高一下期末经典模拟试题注意事项1.考试结束后,请将本试卷和答题卡一并交回.2.答题前,请务必将自己的姓名、准考证号用 0.5 毫米黑色墨水的签字笔填写在试卷及答题卡的规定位置.3.请认真核对监考员在答题卡上所粘贴的条形码上的姓名、准考证号与本人是否相符.4.作答选择题,必须用 2B 铅笔将答题卡上对应选项的方框涂满、涂黑;如需改动,请用橡皮擦干净后,再选涂其他答案.作答非选择题,必须用 05 毫米黑色墨水的签字笔在答题卡上的指定位置作答,在其他位置作答一律无效.5.如需作图,须用 2B 铅笔绘、写清楚,线条、符号等须加黑、加粗.一、选择题:(共 6 小题,每小题 6 分,共 36 分。每小题只有一个选项符合题目要求)1.若在一双链 DNA 分子中鸟嘌呤和胞嘧啶之和占碱基总和的 56%,在其中的一条链中 A 和 C 分别占该链碱基数的20%和 30%,那么在另一条链中腺嘌呤和胞嘧啶分别占该链碱基数的比例为( )A.34%、14%B.22%、30%C.24%、26%D.22%、28%2.豌豆控制高茎的基因和控制矮茎的基因 ( )A.具有相同的脱氧核苷酸排列顺序B.控制不同的生物性状C.脱氧核苷酸种类不同D.位于同源染色体上3.孟德尔在探索遗传规律时,运用了“假说一演绎法”,下列相关叙述不正确的是( )A.提出问题是建立在纯合亲本杂交和 F1自交的遗传实验基础上的B.“遗传因子在体细胞的染色体上成对存在”属于假说内容C.“若 F1与隐性纯合子杂交预期结果为高茎:矮茎=1:1”属于推理内容D.“测交实验”是对推理过程及结果进行的检验4.决定自然界中生物多样性和特异性的根本原因是生物体内A.蛋白质分子的多样性和特异性B.DNA 分子的多样性和特异性C.氨基酸种类的多样性和特异性D.化学元素和化合物的多样性和特异性5.如图表示在不同光照强度下某植物的氧气释放速率。该植物在 2000 lx 光照强度下,每小时光合作用所产生的氧气量(mL)是( )A.12B.17C.18D.236.如果用 15N、32P、35S 共同标记噬菌体后,让其侵染未标记的大肠杆菌,在产生的子代噬菌体中,能够找到的标记元素为( )A.在外壳中找到 15N 和 35SB.在 DNA 中找到 15N 和 32PC.在外壳中找到 15N 和 32PD.在 DNA 中找到 15N、32P 和 35S二、综合题:本大题共 4 小题7.(9 分)下图中甲病基因用 A、a表示,乙病基因用 B、b 表示,Ⅱ-4 无致病基因。回答下列问题:(1...

1、当您付费下载文档后,您只拥有了使用权限,并不意味着购买了版权,文档只能用于自身使用,不得用于其他商业用途(如 [转卖]进行直接盈利或[编辑后售卖]进行间接盈利)。
2、本站所有内容均由合作方或网友上传,本站不对文档的完整性、权威性及其观点立场正确性做任何保证或承诺!文档内容仅供研究参考,付费前请自行鉴别。
3、如文档内容存在违规,或者侵犯商业秘密、侵犯著作权等,请点击“违规举报”。

碎片内容

大连育明高级中学2024-2025学年生物高一下期末经典模拟试题含解析

您可能关注的文档

确认删除?