2025年江苏睢宁市高二下物理期中质量跟踪监视试题含解析

2025年江苏睢宁市高二下物理期中质量跟踪监视试题含解析_第1页
1/12
2025年江苏睢宁市高二下物理期中质量跟踪监视试题含解析_第2页
2/12
2025年江苏睢宁市高二下物理期中质量跟踪监视试题含解析_第3页
3/12
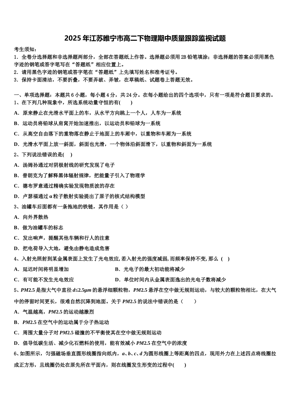
2025 年江苏睢宁市高二下物理期中质量跟踪监视试题考生须知:1.全卷分选择题和非选择题两部分,全部在答题纸上作答。选择题必须用 2B 铅笔填涂;非选择题的答案必须用黑色字迹的钢笔或答字笔写在“答题纸”相应位置上。2.请用黑色字迹的钢笔或答字笔在“答题纸”上先填写姓名和准考证号。3.保持卡面清洁,不要折叠,不要弄破、弄皱,在草稿纸、试题卷上答题无效。一、单项选择题:本题共 6 小题,每小题 4 分,共 24 分。在每小题给出的四个选项中,只有一项是符合题目要求的。1、在下列几种现象中,所选系统动量守恒的有( )A.原来静止在光滑水平面上的车,从水平方向跳上一个人,人车为一系统B.运动员将铅球从肩窝开始加速推出,以运动员和铅球为一系统C.从高空自由落下的重物落在静止于地面上的车厢中,以重物和车厢为一系统D.光滑水平面上放一斜面,斜面也光滑,一个物体沿斜面滑下,以重物和斜面为一系统2、下列说法错误的是( )A.汤姆孙通过对阴极射线的研究发现了电子B.普朗克为了解释黑体辐射规律,把能量子引入了物理学C.德布罗意通过精确实验发现物质波的存在D.卢瑟福通过 α 粒子散射实验提出了原子的核式结构模型3、油罐车后面都有一条拖地的铁链,其作用是( )A.向外界散热B.做为油罐车的标志C.发出响声,提醒其他车辆和行人的注意D.把电荷导入大地,避免由静电造成危害4、入射光照射到某金属表面上发生了光电效应, 若入射光的强度减弱, 而频率保持不变, 那么 ( )A.延迟时间将明显增加B.光电子的最大初动能将减少C.有可能不发生光电效应D.单位时间内从金属表面逸出的光电子数将减少5、PM2.5 是指大气中直径 d≤2.5μm 的悬浮细颗粒物,PM2.5 悬浮在空中做无规则运动,与较大的颗粒物相比,在大气中的停留时间更长,很难自然沉降到地面。关于 PM2.5 的说法中错误的是( )A.气温越高,PM2.5 的运动越激烈B.PM2.5 在空气中的运动属于分子热运动C.周围大量分子对 PM2.5 碰撞的不平衡使其在空中做无规则运动D.倡导低碳生活、减少化石燃料的使用,能有效减小 PM2.5 在空气中的浓度6、如图所示,匀强磁场垂直圆形线圈指向纸内,a、b、c、d 为圆形线圈上等距离的四点,现用外力在上述四点将线圈拉成正方形,且线圈仍处在原先所在平面内,则在线圈发生形变的过程中( )A.线圈中将产生 abcda 方向的感应电流B.线圈中将产生 adcba 方向的感应电流C.线圈中感应电流方向无法判断D...

1、当您付费下载文档后,您只拥有了使用权限,并不意味着购买了版权,文档只能用于自身使用,不得用于其他商业用途(如 [转卖]进行直接盈利或[编辑后售卖]进行间接盈利)。
2、本站所有内容均由合作方或网友上传,本站不对文档的完整性、权威性及其观点立场正确性做任何保证或承诺!文档内容仅供研究参考,付费前请自行鉴别。
3、如文档内容存在违规,或者侵犯商业秘密、侵犯著作权等,请点击“违规举报”。

碎片内容

2025年江苏睢宁市高二下物理期中质量跟踪监视试题含解析

您可能关注的文档

确认删除?