2024-2025学年山西省太原市成成中学校高一下物理期末经典试题含解析

2024-2025学年山西省太原市成成中学校高一下物理期末经典试题含解析_第1页
1/15
2024-2025学年山西省太原市成成中学校高一下物理期末经典试题含解析_第2页
2/15
2024-2025学年山西省太原市成成中学校高一下物理期末经典试题含解析_第3页
3/15
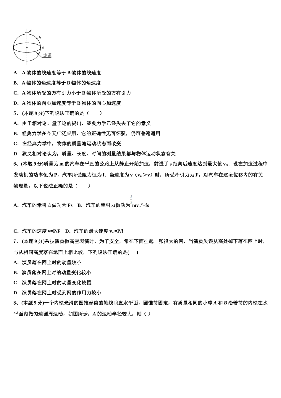
2024-2025 学年山西省太原市成成中学校高一下物理期末经典试题注意事项1.考试结束后,请将本试卷和答题卡一并交回.2.答题前,请务必将自己的姓名、准考证号用 0.5 毫米黑色墨水的签字笔填写在试卷及答题卡的规定位置.3.请认真核对监考员在答题卡上所粘贴的条形码上的姓名、准考证号与本人是否相符.4.作答选择题,必须用 2B 铅笔将答题卡上对应选项的方框涂满、涂黑;如需改动,请用橡皮擦干净后,再选涂其他答案.作答非选择题,必须用 05 毫米黑色墨水的签字笔在答题卡上的指定位置作答,在其他位置作答一律无效.5.如需作图,须用 2B 铅笔绘、写清楚,线条、符号等须加黑、加粗.一、选择题:本大题共 10 小题,每小题 5 分,共 50 分。在每小题给出的四个选项中,有的只有一项符合题目要求,有的有多项符合题目要求。全部选对的得 5 分,选对但不全的得 3 分,有选错的得 0 分。1、 (本题 9 分)我国自主研发的“北斗”卫星导航系统由 5 颗静止轨道卫星和 30 颗非静止轨道卫星组成,第五颗静止轨道卫星北斗-G6 已于 2012 年 10 月 25 日成功发射,目前仍正常运行在地球同步轨道上。下列关于正常运行中的北斗-G6卫星的说法中,正确的是A.卫星处于平衡状态B.卫星的线速度是不变的C.卫星的轨道高度是不变的D.卫星的线速度大于第一宇宙速度2、关于物体做曲线运动的条件,下述正确的是( )A.物体所受的合力是变力B.物体所受的合力的方向与速度方向不在同一条直线上C.物体所受的合力的方向与加速度的方向不在同一条直线上D.物体所受的合力方向一定是变化的3、 (本题 9 分)一物体由静止开始自由下落,一小段时间后突然受一恒定水平向右的风力的影响,但着地前一段时间内风突然停止,则其运动的轨迹可能是( )A.B.C.D.4、如图所示,质量相同的物体 A 和 B,分别位于地球表面赤道上的 a 处和某一纬度上的 b 处,跟随地球匀速自转,下列说法正确是( )A.A 物体的线速度等于 B 物体的线速度B.A 物体的角速度等于 B 物体的角速度C.A 物体所受的万有引力小于 B 物体所受的万有引力D.A 物体的向心加速度等于 B 物体的向心加速度5、 (本题 9 分)下列说法正确的是( )A.由于相对论、量子论的提出,经典力学己经失去了它的意义B.经典力学在今天广泛应用,它的正确性无可怀疑,仍可普遍适用C.在经典力学中,物体的质量随运动状态而改变D.狭义相对论认为,质量、长度、...

1、当您付费下载文档后,您只拥有了使用权限,并不意味着购买了版权,文档只能用于自身使用,不得用于其他商业用途(如 [转卖]进行直接盈利或[编辑后售卖]进行间接盈利)。
2、本站所有内容均由合作方或网友上传,本站不对文档的完整性、权威性及其观点立场正确性做任何保证或承诺!文档内容仅供研究参考,付费前请自行鉴别。
3、如文档内容存在违规,或者侵犯商业秘密、侵犯著作权等,请点击“违规举报”。

碎片内容

2024-2025学年山西省太原市成成中学校高一下物理期末经典试题含解析

您可能关注的文档

确认删除?