2024-2025学年江西省抚州市南城县第二中学高二物理第二学期期中综合测试模拟试题含解析

2024-2025学年江西省抚州市南城县第二中学高二物理第二学期期中综合测试模拟试题含解析_第1页
1/12
2024-2025学年江西省抚州市南城县第二中学高二物理第二学期期中综合测试模拟试题含解析_第2页
2/12
2024-2025学年江西省抚州市南城县第二中学高二物理第二学期期中综合测试模拟试题含解析_第3页
3/12
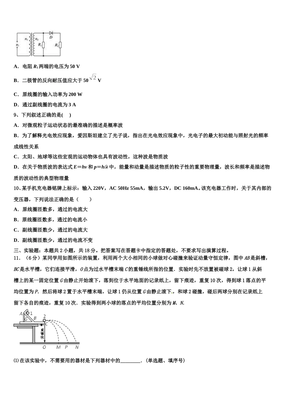
2024-2025 学年江西省抚州市南城县第二中学高二物理第二学期期中综合测试模拟试题注意事项:1.答卷前,考生务必将自己的姓名、准考证号填写在答题卡上。2.回答选择题时,选出每小题答案后,用铅笔把答题卡上对应题目的答案标号涂黑,如需改动,用橡皮擦干净后,再选涂其它答案标号。回答非选择题时,将答案写在答题卡上,写在本试卷上无效。3.考试结束后,将本试卷和答题卡一并交回。一、单项选择题:本题共 6 小题,每小题 4 分,共 24 分。在每小题给出的四个选项中,只有一项是符合题目要求的。1、如图,电灯的灯丝电阻为 2Ω,电池电动势为 2V,内阻不计,线圈匝数足够多,其直流电阻为 3Ω.当 K 突然断开时,则下列说法正确的是( )A.电灯立即变暗再熄灭,且电灯中电流方向与 K 断开前方向相同B.电灯立即变暗再熄灭,且电灯中电流方向与 K 断开前方向相反C.电灯会突然比原来亮一下再熄灭,且电灯中电流方向与 K 断开前相同D.电灯会突然比原来亮一下再熄灭,且电灯中电流方向与 K 断开前相反2、一只轮胎容积为 V=8L,已装有 p1=1 atm 的空气.现用打气筒给它打气,已知打气筒的容积为 V0=1L,设打气过程中轮胎容积及气体温度维持不变,大气压强 p0=1 atm,要使胎内气体压强达到 p2=2.5 atm,应至少打多少次气?( )A.8 次B.10 次C.12 次D.15 次3、理想变压器的原、副线圈匝数比为 10 ∶1,下列说法中正确的是( )A.穿过原、副线圈每一匝的磁通量之比是 10 ∶1B.穿过原、副线圈每一匝的磁通量之比是 1 ∶10C.正常工作时,原、副线圈的输入、输出电压之比为 10 ∶1D.正常工作时,原、副线圈的输入、输出电压之比为 1 ∶104、质量相等的 A、B 两球在光滑水平面上,沿同一直线,同一方向运动,A 球的动量,B 球的动量当 A 追上 B 时发生碰撞,则碰后 A、B 两球的动量可能值是 A. , B. , C. , D. , 5、一个密闭容器中装有气体,当温度变化时气体压强增大了(不考虑容器热胀冷缩),则 ()A.密度增大B.密度减小C.分子平均动能增大D.分子平均动能减小6、一个原子核在中子的轰击下发生一种可能的裂变反应,其裂变方程为,则下列叙述正确的是A.X 原子核中含有 86 个中子B.X 原子核中含有 141 个核子C.因为裂变时释放能量,根据,所以裂变后的总质量数增加D.因为裂变时释放能量,出现质量亏损,所以生成物的总质量数减少二、多项选择题:本...

1、当您付费下载文档后,您只拥有了使用权限,并不意味着购买了版权,文档只能用于自身使用,不得用于其他商业用途(如 [转卖]进行直接盈利或[编辑后售卖]进行间接盈利)。
2、本站所有内容均由合作方或网友上传,本站不对文档的完整性、权威性及其观点立场正确性做任何保证或承诺!文档内容仅供研究参考,付费前请自行鉴别。
3、如文档内容存在违规,或者侵犯商业秘密、侵犯著作权等,请点击“违规举报”。

碎片内容

2024-2025学年江西省抚州市南城县第二中学高二物理第二学期期中综合测试模拟试题含解析

您可能关注的文档

确认删除?