北师大学附中2025届高二下物理期中质量跟踪监视试题含解析

北师大学附中2025届高二下物理期中质量跟踪监视试题含解析_第1页
1/13
北师大学附中2025届高二下物理期中质量跟踪监视试题含解析_第2页
2/13
北师大学附中2025届高二下物理期中质量跟踪监视试题含解析_第3页
3/13
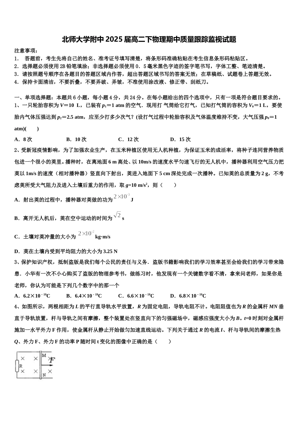
北师大学附中 2025 届高二下物理期中质量跟踪监视试题注意事项:1. 答题前,考生先将自己的姓名、准考证号填写清楚,将条形码准确粘贴在考生信息条形码粘贴区。2.选择题必须使用 2B 铅笔填涂;非选择题必须使用 0.5 毫米黑色字迹的签字笔书写,字体工整、笔迹清楚。3.请按照题号顺序在各题目的答题区域内作答,超出答题区域书写的答案无效;在草稿纸、试题卷上答题无效。4.保持卡面清洁,不要折叠,不要弄破、弄皱,不准使用涂改液、修正带、刮纸刀。一、单项选择题:本题共 6 小题,每小题 4 分,共 24 分。在每小题给出的四个选项中,只有一项是符合题目要求的。1、一只轮胎容积为 V=10 L,已装有 p1=1 atm 的空气.现用打 气筒给它打气,已知打气筒的容积为 V0=1 L,要使胎内气体压强达到 p2=2.5 atm,应至少打多少次气?(设打气过程中轮胎容积及气体温度维持不变,大气压强 p0=1 atm)( )A.8 次B.10 次C.12 次D.15 次2、受新冠疫情影响,为了加强农业生产,在玉米种植区使用无人机种植,为保证玉米的成活率,将种子连同营养物质包进一个很小的荚里。播种时,在离地面 6 m 高处、以 10m/s 的速度水平匀速飞行的无人机中,播种器利用空气压力把荚以 1m/s 的速度(相对播种器)竖直向下射出,荚进入地面下 5 cm 深处完成一次播种。已知荚的总质量为 2 g,不考虑荚所受大气阻力及进入土壤后重力的作用,取 g=10 m/s2,则( )A.射出荚的过程中,播种器对荚做的功为JB.离开无人机后,荚在空中运动的时间为sC.土壤对荚冲量的大小为 kg·m/sD.荚在土壤内受到平均阻力的大小为 3.25 N3、保护知识产权,抵制盗版是我们每个公民的责任与义务.盗版书籍影响我们的学习效率甚至会给我们的学习带来隐患.小华有一次不小心购买了盗版的物理参考书,做练习时,他发现有一个关键数字看不清,拿来问老师,如果你是老师,你认为可能是下列几个数字中的那一个A.6.2×10﹣19CB.6.4×10﹣19CC.6.6×10﹣19CD.6.8×10﹣19C4、如图所示,两根相距为 L 的平行直导轨水平放置,R 为固定电阻,导轨电阻不计。电阻阻值也为 R 的金属杆 MN 垂直于导轨放置,杆与导轨之间有摩擦,整个装置处在竖直向下的匀强磁场中,磁感应强度大小为 B。t=0 时刻对金属杆施加一水平外力 F 作用,使金属杆从静止开始做匀加速直线运动。下列关于通过 R 的电流 I、杆与导轨间的摩擦生热Q、外力 F、外力 ...

1、当您付费下载文档后,您只拥有了使用权限,并不意味着购买了版权,文档只能用于自身使用,不得用于其他商业用途(如 [转卖]进行直接盈利或[编辑后售卖]进行间接盈利)。
2、本站所有内容均由合作方或网友上传,本站不对文档的完整性、权威性及其观点立场正确性做任何保证或承诺!文档内容仅供研究参考,付费前请自行鉴别。
3、如文档内容存在违规,或者侵犯商业秘密、侵犯著作权等,请点击“违规举报”。

碎片内容

北师大学附中2025届高二下物理期中质量跟踪监视试题含解析

您可能关注的文档

确认删除?