重庆市万州区2024-2025学年高一下物理期末学业水平测试试题含解析

重庆市万州区2024-2025学年高一下物理期末学业水平测试试题含解析_第1页
1/14
重庆市万州区2024-2025学年高一下物理期末学业水平测试试题含解析_第2页
2/14
重庆市万州区2024-2025学年高一下物理期末学业水平测试试题含解析_第3页
3/14
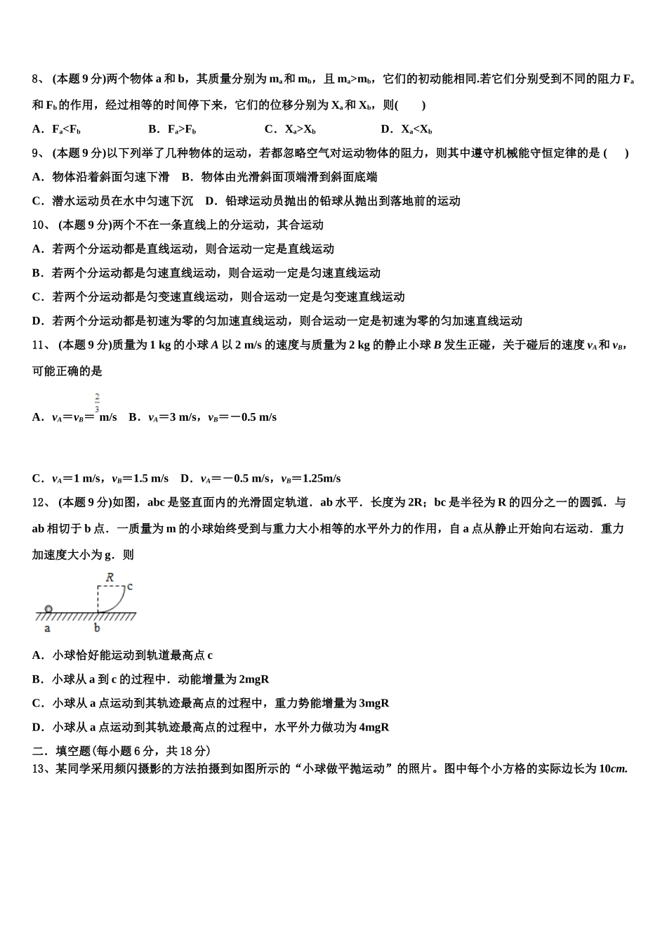
重庆市万州区 2024-2025 学年高一下物理期末学业水平测试试题考生须知:1.全卷分选择题和非选择题两部分,全部在答题纸上作答。选择题必须用 2B 铅笔填涂;非选择题的答案必须用黑色字迹的钢笔或答字笔写在“答题纸”相应位置上。2.请用黑色字迹的钢笔或答字笔在“答题纸”上先填写姓名和准考证号。3.保持卡面清洁,不要折叠,不要弄破、弄皱,在草稿纸、试题卷上答题无效。一、选择题(本题共 12 小题,每小题 5 分,共 60 分,在每小题给出的四个选项中,有的小题只有一个选项正确,有的小题有多个选项正确.全部选对的得 5 分,选不全的得 3 分,有选错的或不答的得 0 分)1、 (本题 9 分)质量为 60kg 的建筑工人,不慎从高空跌下,幸好弹性安全带的保护使他悬挂起来.已知弹性安全带的缓冲时间是 2s,安全带自然长度为 5m,g 取 10m/s2,则安全带所受的平均冲力的大小为( )A.300NB.600 NC.900 ND.1000 N2、如图所示,在圆盘上有 A、B、C 三点,且 OA=AB=BC,当圆盘绕 O 点在水平面上做匀速圆周运动时,关于 A、B、C三点说法正确的是( )A.线速度大小的比为 vA:vB:vC=3:2:1B.线速度大小的比为 vA:vB:vC=1:1:1C.角速度大小的比为 ωA:ωB:ωC=3:2:1D.角速度大小的比为 ωA:ωB:ωC=1:1:13、2019 年春节期间,中国科幻电影里程碑的作品《流浪地球》热播,人类带着地球“流浪”至靠近木星时,上演了地球的生死存亡之战.影片中为了让地球逃离太阳系,人们在地球上建造特大功率发动机,使地球完成一系列变轨操作,其逃离过程如图所示,地球在椭圆轨道 I 上运行到远日点 B 变轨,进入圆形轨道 II,在圆形轨道 II 上运行到 B 点时再次加速变轨,从而最终摆脱太阳束缚.对于该过程,下列说法正确的是A.在轨道 I 上 B 点的动能等于在轨道 II 上 B 点的动能B.沿轨道 I 运行的周期小于沿轨道 II 运行的周期C.沿轨道 I 运行时,在 A 点的加速度小于在 B 点的加速度D.在轨道 I 上由 A 点运行到 B 点的过程,速度逐渐增大4、一物体在两个力 F1、F2的共同作用下发生了一段位移,力 F1、F2做功分别为 W1=6 J、W2=-6 J,下列说法正确的是A.这两个力一定大小相等、方向相反B.F1是动力,F2是阻力C.这两个力做的总功为 12 JD.F1比 F2做的功多5、 (本题 9 分)一个质点在恒力 F 作用下,在 xOy 平面上从 O 点运动到 B 点的轨迹...

1、当您付费下载文档后,您只拥有了使用权限,并不意味着购买了版权,文档只能用于自身使用,不得用于其他商业用途(如 [转卖]进行直接盈利或[编辑后售卖]进行间接盈利)。
2、本站所有内容均由合作方或网友上传,本站不对文档的完整性、权威性及其观点立场正确性做任何保证或承诺!文档内容仅供研究参考,付费前请自行鉴别。
3、如文档内容存在违规,或者侵犯商业秘密、侵犯著作权等,请点击“违规举报”。

碎片内容

重庆市万州区2024-2025学年高一下物理期末学业水平测试试题含解析

您可能关注的文档

确认删除?