广东省揭阳华侨高级中学2025年生物高一第二学期期末教学质量检测模拟试题含解析

广东省揭阳华侨高级中学2025年生物高一第二学期期末教学质量检测模拟试题含解析_第1页
1/10
广东省揭阳华侨高级中学2025年生物高一第二学期期末教学质量检测模拟试题含解析_第2页
2/10
广东省揭阳华侨高级中学2025年生物高一第二学期期末教学质量检测模拟试题含解析_第3页
3/10
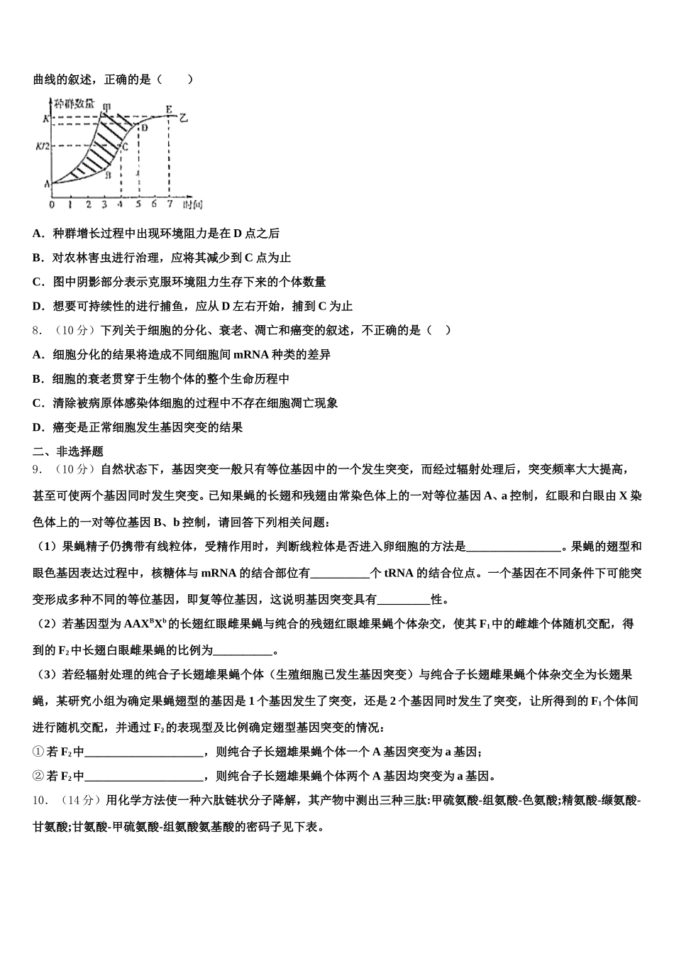
广东省揭阳华侨高级中学 2025 年生物高一第二学期期末教学质量检测模拟试题请考生注意:1.请用 2B 铅笔将选择题答案涂填在答题纸相应位置上,请用 0.5 毫米及以上黑色字迹的钢笔或签字笔将主观题的答案写在答题纸相应的答题区内。写在试题卷、草稿纸上均无效。2.答题前,认真阅读答题纸上的《注意事项》,按规定答题。一、选择题(本大题共 7 小题,每小题 6 分,共 42 分。)1.让杂合子 Aa 连续自交两代,则第三代中杂合子占比例为( )A.1/2B.1/4C.1/8D.1/162.药物哇巴因可使神经细胞内钾离子浓度降低,钠离子浓度升高,则使用该药物后直接影响( )A.膜电位的变化B.神经元的数量C.神经元的结构D.反射弧的结构3.下列各种疾病中由一对等位基因控制的是A.软骨发育不全 B.原发性高血压 C.21 三体综合征 D.青少年型糖尿病4.以下关于动物内环境和稳态的叙述,错误的是( )A.葡萄糖、生长激素、抗体属于人体内环境的成分B.若内环境稳态不能维持,机体的正常生命活动就会受到威胁C.溶液渗透压的大小取决于单位体积溶液中溶质微粒的数目D.人体剧烈运动时产生的乳酸会导致血浆 pH 显著下降5.如图是一个简化的温带森林生态系统的食物网,下列相关叙述正确的是( )A.要调査该生态系统中橡树苗和兔的种群密度,都可采用样方法B.森林中橡树苗的高矮不同,体现了群落的垂直结构C.兔参与形成了 8 条食物链,鹰占有 3 个营养级D.鹰每同化 1kJ 的能量至少需要草本植物固定 25kJ 的太阳能来支持6.某养兔场有黑色兔和白色兔,黑色(B)对白色(b)为显性,要想鉴定一头黑色公兔是杂种(Bb)还是纯种(BB),最合理的方法是( )A.让该公兔充分生长,以观察其肤色是否会发生改变B.让该黑色公兔与黑色母兔交配C.让该黑色公兔与多只白色母兔交配D.让该黑色公兔在不同环境中生长7.图示种群在理想环境中呈“J”型增长,在有环境阻力条件下,呈“S”型增长,下列关于种群在某环境中数量增长曲线的叙述,正确的是( )A.种群增长过程中出现环境阻力是在 D 点之后B.对农林害虫进行治理,应将其减少到 C 点为止C.图中阴影部分表示克服环境阻力生存下来的个体数量D.想要可持续性的进行捕鱼,应从 D 左右开始,捕到 C 为止8.(10 分)下列关于细胞的分化、衰老、凋亡和癌变的叙述,不正确的是( )A.细胞分化的结果将造成不同细胞间 mRNA 种类的差异B.细胞的衰老贯穿于生物个体的整个生...

1、当您付费下载文档后,您只拥有了使用权限,并不意味着购买了版权,文档只能用于自身使用,不得用于其他商业用途(如 [转卖]进行直接盈利或[编辑后售卖]进行间接盈利)。
2、本站所有内容均由合作方或网友上传,本站不对文档的完整性、权威性及其观点立场正确性做任何保证或承诺!文档内容仅供研究参考,付费前请自行鉴别。
3、如文档内容存在违规,或者侵犯商业秘密、侵犯著作权等,请点击“违规举报”。

碎片内容

广东省揭阳华侨高级中学2025年生物高一第二学期期末教学质量检测模拟试题含解析

您可能关注的文档

确认删除?