重庆市万州第三中学2025-2026学年化学高一第一学期期中统考模拟试题含解析

重庆市万州第三中学2025-2026学年化学高一第一学期期中统考模拟试题含解析_第1页
1/19
重庆市万州第三中学2025-2026学年化学高一第一学期期中统考模拟试题含解析_第2页
2/19
重庆市万州第三中学2025-2026学年化学高一第一学期期中统考模拟试题含解析_第3页
3/19
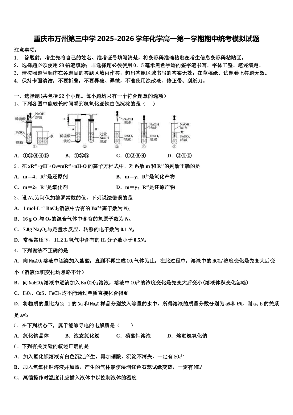
重庆市万州第三中学 2025-2026 学年化学高一第一学期期中统考模拟试题注意事项:1. 答题前,考生先将自己的姓名、准考证号填写清楚,将条形码准确粘贴在考生信息条形码粘贴区。2.选择题必须使用 2B 铅笔填涂;非选择题必须使用 0.5 毫米黑色字迹的签字笔书写,字体工整、笔迹清楚。3.请按照题号顺序在各题目的答题区域内作答,超出答题区域书写的答案无效;在草稿纸、试题卷上答题无效。4.保持卡面清洁,不要折叠,不要弄破、弄皱,不准使用涂改液、修正带、刮纸刀。一、选择题(共包括 22 个小题。每小题均只有一个符合题意的选项)1、下列各图中能较长时间看到氢氧化亚铁白色沉淀的是( )A.①②③④⑤B.①②⑤C.①②③④D.②④⑤2、在 xR2++yH++O2=mR3++nH2O 的离子方程式中,对系数 m 和 R3+的判断正确的是A.m=4;R3+是还原剂B.m=y;R3+是氧化产物C.m=2;R3+是氧化剂D.m=y;R3+是还原产物3、设 NA为阿伏加德罗常数的值,下列说法错误的是A.1 mol·L-1 BaCl2溶液中含有的 Ba2+离子数为 NAB.16 g O3与 O2的混合气体中含有的氧原子数为 NAC.7.8g Na2O2与足量水反应,转移的电子数为 0.1 NAD.常温常压下,11.2 L 氢气中含有的 H2分子数小于 0.5NA4、下列说法不正确的是A.向 Na2CO3溶液中逐滴加入盐酸,直到不再生成 CO2气体为止,在此过程中,溶液中的 HCO3-浓度变化是先变大后变小(溶液体积变化均忽略不计)B.向 NaHCO3溶液中逐滴加入 Ba(OH)2溶液,溶液中 CO32-的浓度变化是先变大后变小(溶液体积变化忽略)C.H2O2、CuS、FeCl2均不能通过单质直接化合得到D.将物质的量比为 2:1 的 Na 和 Na2O 样品分别放入等量的水中,所得溶液的质量分数分别为 a%和 b%,则 a、b 的关系是 a=b5、在下列状态下,属于能够导电的电解质是( )A.氯化钠晶体B.液态氯化氢C.硝酸钾溶液D.熔融氢氧化钠6、下列有关实验的叙述正确的是A.加入氯化钡溶液有白色沉淀产生,再加硝酸,沉淀不消失,一定有 SO42﹣B.加入氢氧化钠溶液并加热,产生的气体能使湿润红色石蕊试纸变蓝,一定有 NH4+C.蒸馏操作时温度计应插入液体中以控制液体的温度D.分液漏斗中先从下口放出下层液体后,再另取一洁净烧杯从下口放出上层液体7、表中,对陈述Ⅰ、Ⅱ的正确性及两者间是否具有因果关系的判断都正确的是()选项陈述Ⅰ陈述Ⅱ判断A碳酸钠溶液可用于治疗胃病Na2CO3可与盐酸反应Ⅰ 对,Ⅱ 对,有B向 Na...

1、当您付费下载文档后,您只拥有了使用权限,并不意味着购买了版权,文档只能用于自身使用,不得用于其他商业用途(如 [转卖]进行直接盈利或[编辑后售卖]进行间接盈利)。
2、本站所有内容均由合作方或网友上传,本站不对文档的完整性、权威性及其观点立场正确性做任何保证或承诺!文档内容仅供研究参考,付费前请自行鉴别。
3、如文档内容存在违规,或者侵犯商业秘密、侵犯著作权等,请点击“违规举报”。

碎片内容

重庆市万州第三中学2025-2026学年化学高一第一学期期中统考模拟试题含解析

您可能关注的文档

确认删除?