江苏省淮安中学2025年生物高一第二学期期末经典试题含解析

江苏省淮安中学2025年生物高一第二学期期末经典试题含解析_第1页
1/9
江苏省淮安中学2025年生物高一第二学期期末经典试题含解析_第2页
2/9
江苏省淮安中学2025年生物高一第二学期期末经典试题含解析_第3页
3/9
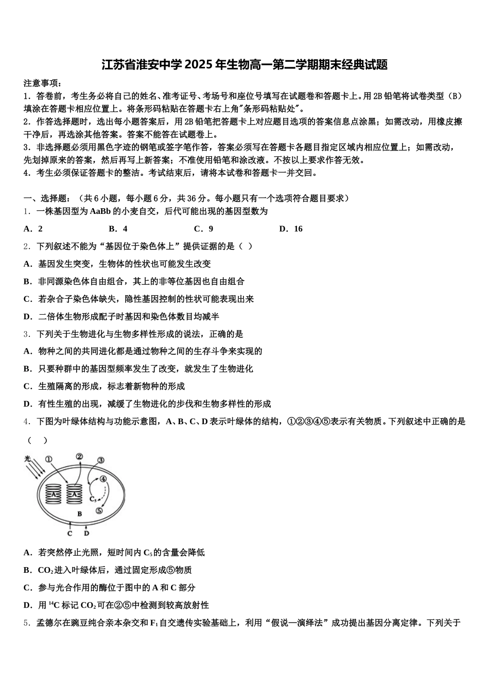
江苏省淮安中学 2025 年生物高一第二学期期末经典试题注意事项:1.答卷前,考生务必将自己的姓名、准考证号、考场号和座位号填写在试题卷和答题卡上。用 2B 铅笔将试卷类型(B)填涂在答题卡相应位置上。将条形码粘贴在答题卡右上角"条形码粘贴处"。2.作答选择题时,选出每小题答案后,用 2B 铅笔把答题卡上对应题目选项的答案信息点涂黑;如需改动,用橡皮擦干净后,再选涂其他答案。答案不能答在试题卷上。3.非选择题必须用黑色字迹的钢笔或签字笔作答,答案必须写在答题卡各题目指定区域内相应位置上;如需改动,先划掉原来的答案,然后再写上新答案;不准使用铅笔和涂改液。不按以上要求作答无效。4.考生必须保证答题卡的整洁。考试结束后,请将本试卷和答题卡一并交回。一、选择题:(共 6 小题,每小题 6 分,共 36 分。每小题只有一个选项符合题目要求)1.一株基因型为 AaBb 的小麦自交,后代可能出现的基因型数为A.2B.4C.9D.162.下列叙述不能为“基因位于染色体上”提供证据的是( )A.基因发生突变,生物体的性状也可能发生改变B.非同源染色体自由组合,其上的非等位基因也自由组合C.若杂合子染色体缺失,隐性基因控制的性状可能表现出来D.二倍体生物形成配子时基因和染色体数目均减半3.下列关于生物进化与生物多样性形成的说法,正确的是A.物种之间的共同进化都是通过物种之间的生存斗争来实现的B.只要种群中的基因型频率发生了改变,就发生了生物进化C.生殖隔离的形成,标志着新物种的形成D.有性生殖的出现,减缓了生物进化的步伐和生物多样性的形成4.下图为叶绿体结构与功能示意图,A、B、C、D 表示叶绿体的结构,①②③④⑤表示有关物质。下列叙述中正确的是( )A.若突然停止光照,短时间内 C5的含量会降低B.CO2进入叶绿体后,通过固定形成⑤物质C.参与光合作用的酶位于图中的 A 和 C 部分D.用 14C 标记 CO2可在②⑤中检测到较高放射性5.孟德尔在豌豆纯合亲本杂交和 F1自交遗传实验基础上,利用“假说—演绎法”成功提出基因分离定律。下列关于孟德尔的研究过程的分析正确的是( )A.孟德尔所作假说内容之一是“遗传因子在体细胞染色体上成对存在”B.孟德尔所作假说的核心内容是“生物体能产生数量相等的雌雄配子”C.孟德尔在进行“演绎推理”的过程中运用了减数分裂的相关原理D.孟德尔通过“测交实验”对演绎推理过程及结果进行了检验6.下列有关基因转录与翻译的说法,正...

1、当您付费下载文档后,您只拥有了使用权限,并不意味着购买了版权,文档只能用于自身使用,不得用于其他商业用途(如 [转卖]进行直接盈利或[编辑后售卖]进行间接盈利)。
2、本站所有内容均由合作方或网友上传,本站不对文档的完整性、权威性及其观点立场正确性做任何保证或承诺!文档内容仅供研究参考,付费前请自行鉴别。
3、如文档内容存在违规,或者侵犯商业秘密、侵犯著作权等,请点击“违规举报”。

碎片内容

江苏省淮安中学2025年生物高一第二学期期末经典试题含解析

您可能关注的文档

确认删除?