2025年北京市西城区156中学物理高一下期末质量检测试题含解析

2025年北京市西城区156中学物理高一下期末质量检测试题含解析_第1页
1/15
2025年北京市西城区156中学物理高一下期末质量检测试题含解析_第2页
2/15
2025年北京市西城区156中学物理高一下期末质量检测试题含解析_第3页
3/15
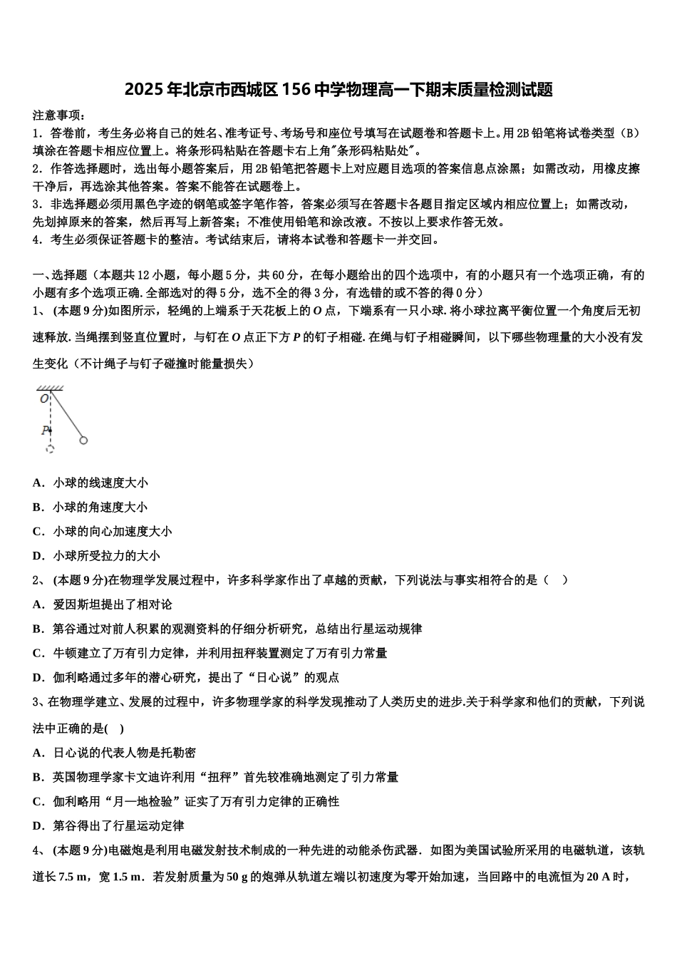
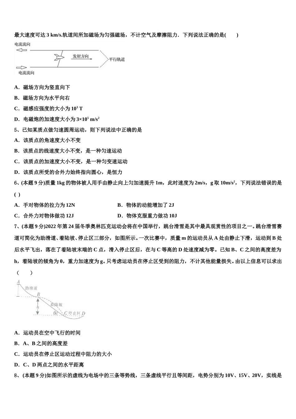
2025 年北京市西城区 156 中学物理高一下期末质量检测试题注意事项:1.答卷前,考生务必将自己的姓名、准考证号、考场号和座位号填写在试题卷和答题卡上。用 2B 铅笔将试卷类型(B)填涂在答题卡相应位置上。将条形码粘贴在答题卡右上角"条形码粘贴处"。2.作答选择题时,选出每小题答案后,用 2B 铅笔把答题卡上对应题目选项的答案信息点涂黑;如需改动,用橡皮擦干净后,再选涂其他答案。答案不能答在试题卷上。3.非选择题必须用黑色字迹的钢笔或签字笔作答,答案必须写在答题卡各题目指定区域内相应位置上;如需改动,先划掉原来的答案,然后再写上新答案;不准使用铅笔和涂改液。不按以上要求作答无效。4.考生必须保证答题卡的整洁。考试结束后,请将本试卷和答题卡一并交回。一、选择题(本题共 12 小题,每小题 5 分,共 60 分,在每小题给出的四个选项中,有的小题只有一个选项正确,有的小题有多个选项正确.全部选对的得 5 分,选不全的得 3 分,有选错的或不答的得 0 分)1、 (本题 9 分)如图所示,轻绳的上端系于天花板上的 O 点,下端系有一只小球. 将小球拉离平衡位置一个角度后无初速释放. 当绳摆到竖直位置时,与钉在 O 点正下方 P 的钉子相碰. 在绳与钉子相碰瞬间,以下哪些物理量的大小没有发生变化(不计绳子与钉子碰撞时能量损失)A.小球的线速度大小B.小球的角速度大小C.小球的向心加速度大小D.小球所受拉力的大小2、 (本题 9 分)在物理学发展过程中,许多科学家作出了卓越的贡献,下列说法与事实相符合的是( )A.爱因斯坦提出了相对论B.第谷通过对前人积累的观测资料的仔细分析研究,总结出行星运动规律C.牛顿建立了万有引力定律,并利用扭秤装置测定了万有引力常量D.伽利略通过多年的潜心研究,提出了“日心说”的观点3、在物理学建立、发展的过程中,许多物理学家的科学发现推动了人类历史的进步.关于科学家和他们的贡献,下列说法中正确的是( )A.日心说的代表人物是托勒密B.英国物理学家卡文迪许利用“扭秤”首先较准确地测定了引力常量C.伽利略用“月—地检验”证实了万有引力定律的正确性D.第谷得出了行星运动定律4、 (本题 9 分)电磁炮是利用电磁发射技术制成的一种先进的动能杀伤武器.如图为美国试验所采用的电磁轨道,该轨道长 7.5 m,宽 1.5 m.若发射质量为 50 g 的炮弹从轨道左端以初速度为零开始加速,当回路中的电流恒为 20 A 时,最大速度可...

1、当您付费下载文档后,您只拥有了使用权限,并不意味着购买了版权,文档只能用于自身使用,不得用于其他商业用途(如 [转卖]进行直接盈利或[编辑后售卖]进行间接盈利)。
2、本站所有内容均由合作方或网友上传,本站不对文档的完整性、权威性及其观点立场正确性做任何保证或承诺!文档内容仅供研究参考,付费前请自行鉴别。
3、如文档内容存在违规,或者侵犯商业秘密、侵犯著作权等,请点击“违规举报”。

碎片内容

2025年北京市西城区156中学物理高一下期末质量检测试题含解析

您可能关注的文档

确认删除?