2025年山东省泰安市高一上化学期中质量检测模拟试题含解析

2025年山东省泰安市高一上化学期中质量检测模拟试题含解析_第1页
1/12
2025年山东省泰安市高一上化学期中质量检测模拟试题含解析_第2页
2/12
2025年山东省泰安市高一上化学期中质量检测模拟试题含解析_第3页
3/12
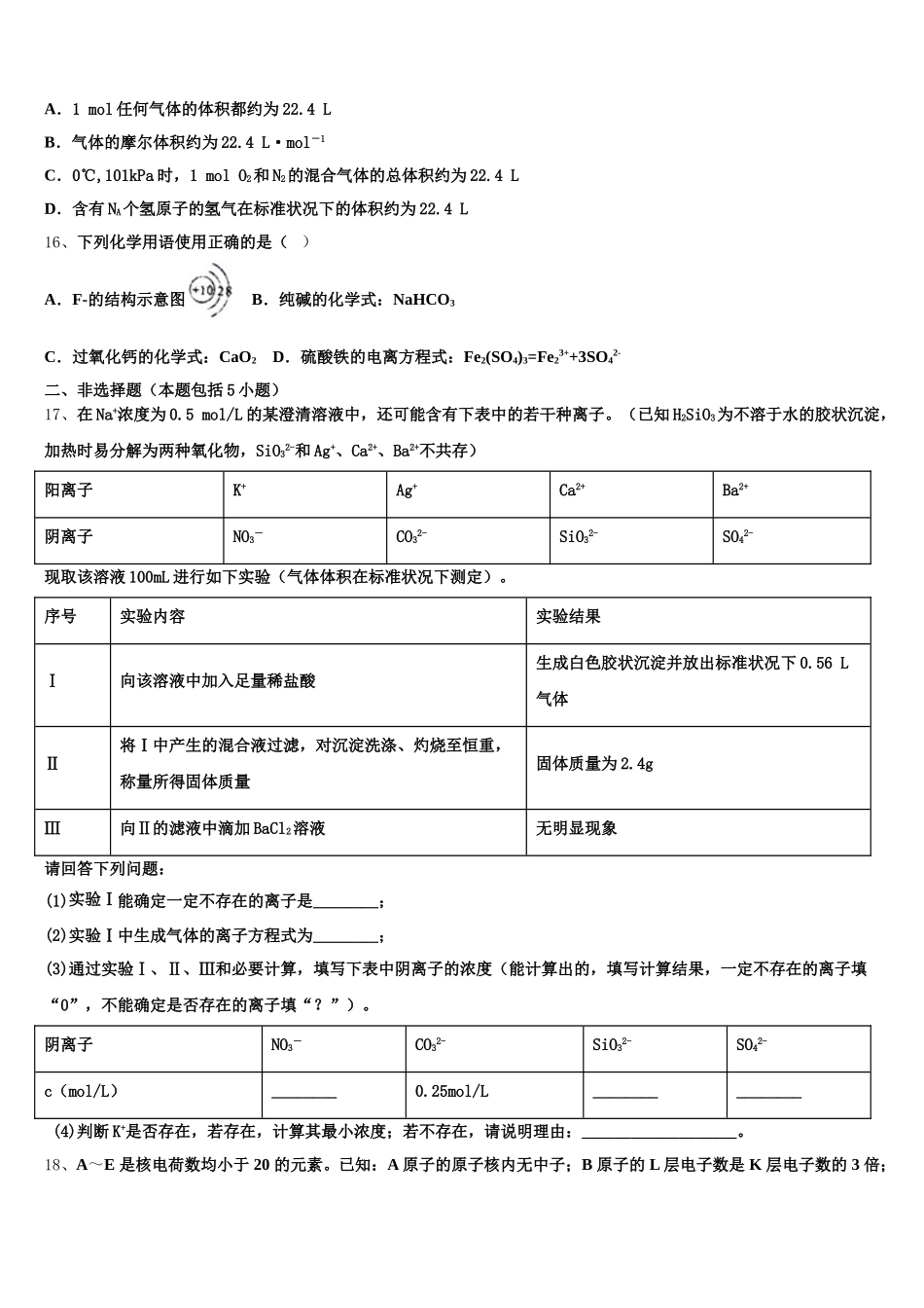
2025 年山东省泰安市高一上化学期中质量检测模拟试题注意事项1.考试结束后,请将本试卷和答题卡一并交回.2.答题前,请务必将自己的姓名、准考证号用 0.5 毫米黑色墨水的签字笔填写在试卷及答题卡的规定位置.3.请认真核对监考员在答题卡上所粘贴的条形码上的姓名、准考证号与本人是否相符.4.作答选择题,必须用 2B 铅笔将答题卡上对应选项的方框涂满、涂黑;如需改动,请用橡皮擦干净后,再选涂其他答案.作答非选择题,必须用 05 毫米黑色墨水的签字笔在答题卡上的指定位置作答,在其他位置作答一律无效.5.如需作图,须用 2B 铅笔绘、写清楚,线条、符号等须加黑、加粗.一、选择题(每题只有一个选项符合题意)1、下列实验操作均要用玻璃棒,其中玻璃棒作用相同的是① 过滤②蒸发③溶解④向容量瓶转移液体A.①和②B.①和③C.③和④D.①和④2、向溴化钠、碘化钠的混合液中通入足量氯气后,加热,再将溶液蒸干、灼烧,最后得到的残留物是A.NaCl、NaBr、NaI B.NaBr、NaI C.NaCl、Br2 D.NaCl3、下列物质能放在食品包装袋内的小袋中,以防止食品因被氧化而变质的是A.活性炭B.硅胶C.铁粉D.生石灰4、若 NA代表阿伏加德罗常数,下列说法正确的是( )A.1 个标准大气压,20℃下 11.2LN2含有的分子数为 0.5NAB.4℃时 9mL 水和标准状况下 11.2L 氮气含有相同的分子数C.同温同压下,NA个 NO 与 NA个 N2和 O2的混合气体的体积不相等D.0℃、1.01×104Pa 时,11.2L 氧气所含的原子数目为 NA5、一定条件下硝酸铵受热分解的化学方程式为:5NH4NO3=2HNO3+4N2+9H2O,在反应中被氧化与被还原的氮原子数之比为A.5∶4B.5∶3C.3∶5D.1∶16、下列各组物质中,前者为强电解质,后者为弱电解质的是( )A.硫酸 硫酸镁 B.碳酸 碳酸钠 C.食盐 酒精 D.碳酸钠 醋酸7、下列说法正确的是A.物质的量就是 1mol 物质的质量B.1mol 水中含有 2mol 氢和 1mol 氧C.摩尔是国际单位制中一个物理量D.3mol与 2mol所含原子数相等8、现有一混合物的水溶液,可能含有以下离子中的几种:、、、、、、现取三份各100mL 溶液进行如下实验: 第一份加入溶液有沉淀产生;第二份加足量 NaOH 溶液加热后,收集到气体;第三份加足量溶液后,得到干燥沉淀,经足量盐酸洗涤、干燥后,沉淀质量为。你认为以下结论正确的是A.该混合液中一定含有:、、、,可能含,且B.该混合液中一定含有:、、,可能含、C.该混合...

1、当您付费下载文档后,您只拥有了使用权限,并不意味着购买了版权,文档只能用于自身使用,不得用于其他商业用途(如 [转卖]进行直接盈利或[编辑后售卖]进行间接盈利)。
2、本站所有内容均由合作方或网友上传,本站不对文档的完整性、权威性及其观点立场正确性做任何保证或承诺!文档内容仅供研究参考,付费前请自行鉴别。
3、如文档内容存在违规,或者侵犯商业秘密、侵犯著作权等,请点击“违规举报”。

碎片内容

2025年山东省泰安市高一上化学期中质量检测模拟试题含解析

您可能关注的文档

确认删除?