重庆市朝阳中学2025届物理高二下期中考试模拟试题含解析

重庆市朝阳中学2025届物理高二下期中考试模拟试题含解析_第1页
1/11
重庆市朝阳中学2025届物理高二下期中考试模拟试题含解析_第2页
2/11
重庆市朝阳中学2025届物理高二下期中考试模拟试题含解析_第3页
3/11
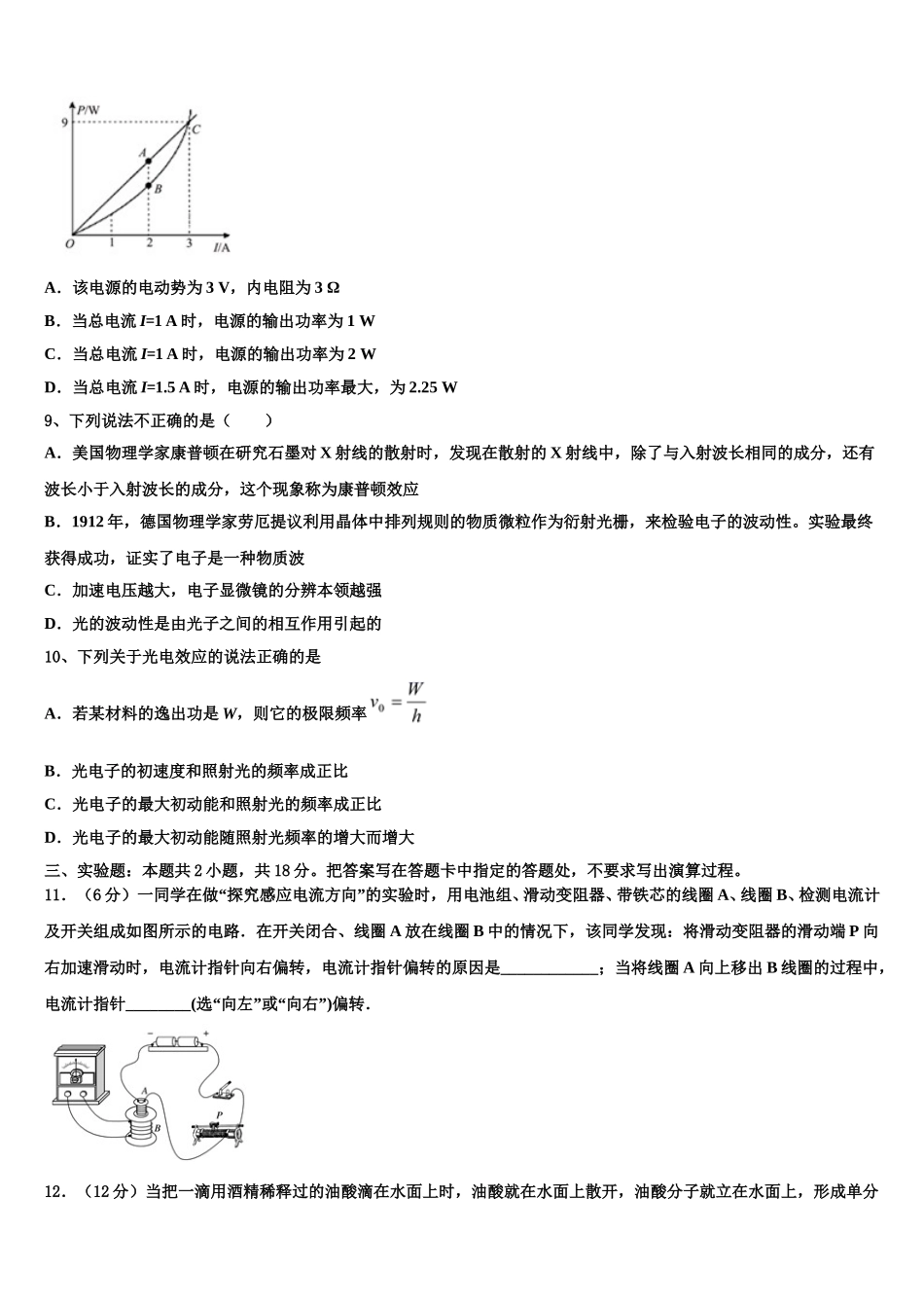
重庆市朝阳中学 2025 届物理高二下期中考试模拟试题注意事项1.考生要认真填写考场号和座位序号。2.试题所有答案必须填涂或书写在答题卡上,在试卷上作答无效。第一部分必须用 2B 铅笔作答;第二部分必须用黑色字迹的签字笔作答。3.考试结束后,考生须将试卷和答题卡放在桌面上,待监考员收回。一、单项选择题:本题共 6 小题,每小题 4 分,共 24 分。在每小题给出的四个选项中,只有一项是符合题目要求的。1、在如图所示的电路中,a、b 为两个完全相同的灯泡,L 为自感系数较大而电阻不能忽略的线圈,E 为电源,S 为开关。关于两灯泡点亮和熄灭的下列说法正确的是( )(A)合上开关,a 先亮,b 后亮;稳定后 a、b 一样亮(B)合上开关,b 先亮,a 后亮;稳定后 b 比 a 更亮一些(C)断开开关,a 逐渐熄灭、b 先变得更亮后再与 a 同时熄灭(D)断开开关,b 逐渐熄灭、a 先变得更亮后再与 b 同时熄灭2、以下说法中正确的是( )A.做简谐振动的物体,经过同一位置时,速度一定相同B.麦克斯韦提出电磁场理论并预言电磁波的存在,以后由赫兹用实验证实了电磁波的存在C.在受迫振动中,驱动力的频率一定等于物体的固有频率D.多普勒效应实质上是由于波源和观察者之间有相对运动而使波的频率发生了变化3、已知在某时刻的波的图像如图所示,且 M 点的振动方向向上,下述说法正确的是:( )A.A 点振动落后于 M 点,波向右传播B.A 点振动落后于 M 点,波向左传播C.B 点振动落后于 M 点,波向右传播D.B 点振动落后于 M 点,波向左传播4、以下关于分子动理论的说法中不正确的是( )A.物质是由大量分子组成的B.分子很小,其直径的数量级一般为C.时水已经结为冰,部分水分子已经停止了热运动D.分子间的引力与斥力都随分子间距离的增大而减小5、关于电荷在磁场中的受力,下列说法中正确的是( )A.静止的电荷一定不受洛伦兹力的作用,运动电荷一定受洛伦兹力的作用B.洛伦兹力的方向有可能与磁场方向平行C.洛伦兹力的方向可能不与带电粒子的运动方向垂直D.带电粒子运动方向与磁场方向平行时,一定不受洛伦兹力的作用6、在卢瑟福的 a 粒子散射实验中,有少数 a 粒子发生大角度偏转,其原因是A.正电荷在原子中是均匀分布的B.原子的正电荷和绝大部分质量集中在一个很小的核上C.原子中存在着带负电的电子D.原子只能处于一系列不连续的能量状态中二、多项选择题:本题共 4 小题,每小...

1、当您付费下载文档后,您只拥有了使用权限,并不意味着购买了版权,文档只能用于自身使用,不得用于其他商业用途(如 [转卖]进行直接盈利或[编辑后售卖]进行间接盈利)。
2、本站所有内容均由合作方或网友上传,本站不对文档的完整性、权威性及其观点立场正确性做任何保证或承诺!文档内容仅供研究参考,付费前请自行鉴别。
3、如文档内容存在违规,或者侵犯商业秘密、侵犯著作权等,请点击“违规举报”。

碎片内容

重庆市朝阳中学2025届物理高二下期中考试模拟试题含解析

您可能关注的文档

确认删除?