吉林省吉林市第七中学2025年七下生物期末学业水平测试模拟试题含解析

吉林省吉林市第七中学2025年七下生物期末学业水平测试模拟试题含解析_第1页
1/21
吉林省吉林市第七中学2025年七下生物期末学业水平测试模拟试题含解析_第2页
2/21
吉林省吉林市第七中学2025年七下生物期末学业水平测试模拟试题含解析_第3页
3/21
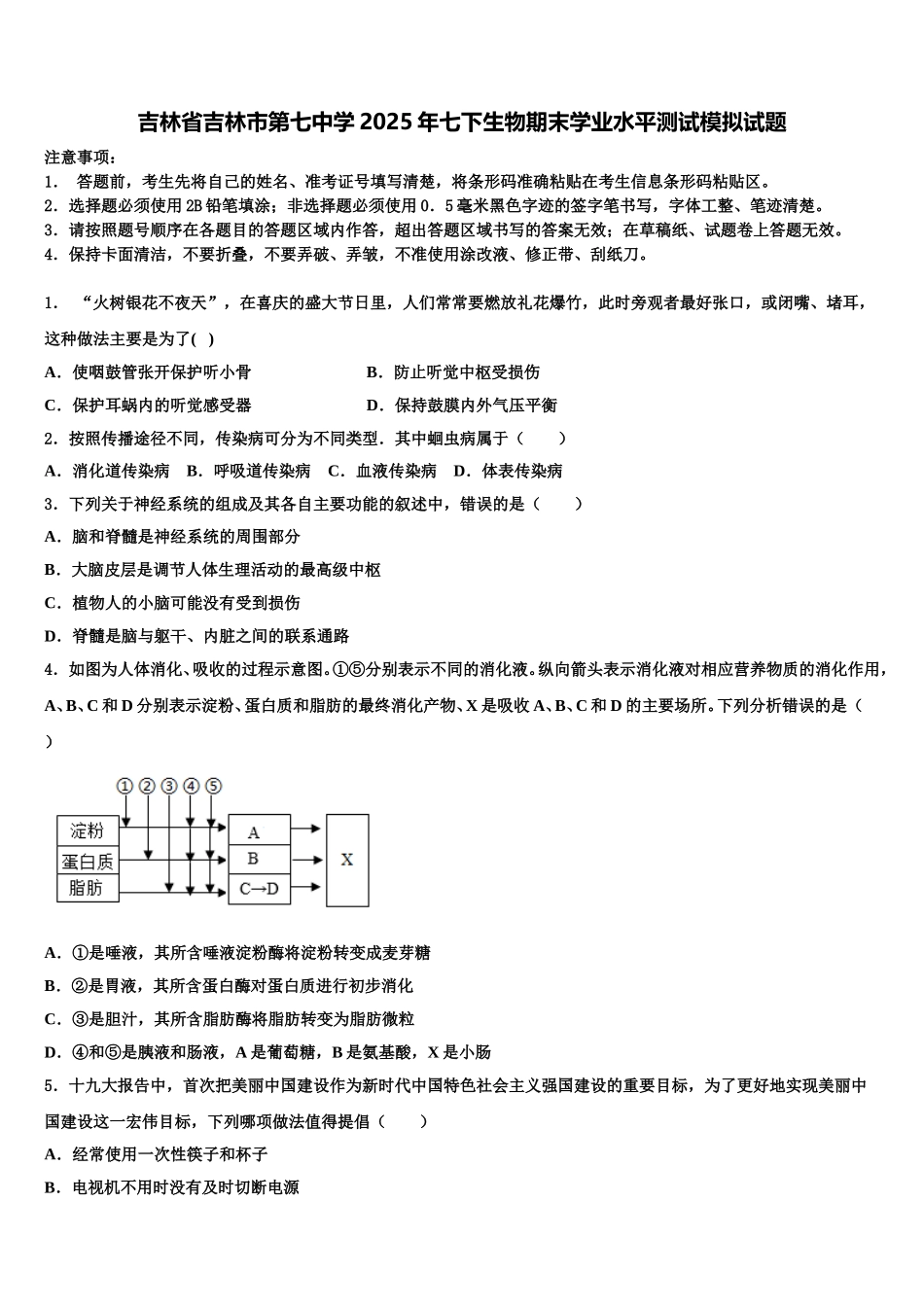
吉林省吉林市第七中学 2025 年七下生物期末学业水平测试模拟试题注意事项:1. 答题前,考生先将自己的姓名、准考证号填写清楚,将条形码准确粘贴在考生信息条形码粘贴区。2.选择题必须使用 2B 铅笔填涂;非选择题必须使用 0.5 毫米黑色字迹的签字笔书写,字体工整、笔迹清楚。3.请按照题号顺序在各题目的答题区域内作答,超出答题区域书写的答案无效;在草稿纸、试题卷上答题无效。4.保持卡面清洁,不要折叠,不要弄破、弄皱,不准使用涂改液、修正带、刮纸刀。1. “火树银花不夜天”,在喜庆的盛大节日里,人们常常要燃放礼花爆竹,此时旁观者最好张口,或闭嘴、堵耳,这种做法主要是为了( )A.使咽鼓管张开保护听小骨B.防止听觉中枢受损伤C.保护耳蜗内的听觉感受器D.保持鼓膜内外气压平衡2.按照传播途径不同,传染病可分为不同类型.其中蛔虫病属于( )A.消化道传染病 B.呼吸道传染病 C.血液传染病 D.体表传染病3.下列关于神经系统的组成及其各自主要功能的叙述中,错误的是( )A.脑和脊髓是神经系统的周围部分B.大脑皮层是调节人体生理活动的最高级中枢C.植物人的小脑可能没有受到损伤D.脊髓是脑与躯干、内脏之间的联系通路4.如图为人体消化、吸收的过程示意图。①⑤分别表示不同的消化液。纵向箭头表示消化液对相应营养物质的消化作用,A、B、C 和 D 分别表示淀粉、蛋白质和脂肪的最终消化产物、X 是吸收 A、B、C 和 D 的主要场所。下列分析错误的是( )A.①是唾液,其所含唾液淀粉酶将淀粉转变成麦芽糖B.②是胃液,其所含蛋白酶对蛋白质进行初步消化C.③是胆汁,其所含脂肪酶将脂肪转变为脂肪微粒D.④和⑤是胰液和肠液,A 是葡萄糖,B 是氨基酸,X 是小肠5.十九大报告中,首次把美丽中国建设作为新时代中国特色社会主义强国建设的重要目标,为了更好地实现美丽中国建设这一宏伟目标,下列哪项做法值得提倡( )A.经常使用一次性筷子和杯子B.电视机不用时没有及时切断电源C.不乱扔废电池以免造成重金属污染D.抓捕野生生物关入笼中当宠物饲养6.下列属于简单反射的是A.谈虎色变B.眨眼反射C.鹦鹉学舌D.画饼充饥7.人体因分泌的激素异常而患巨人症和糖尿病,与此相关的内分泌腺分别是()A.垂体和胰岛B.甲状腺和肾上腺C.胸腺和垂体D.甲状腺和胰岛8.肺吸气时,肺容积及气压的变化是:( )A.肺容积增大,气压下降B.肺容积缩小,气压升高C.肺容积增大,气压升高D.肺容积...

1、当您付费下载文档后,您只拥有了使用权限,并不意味着购买了版权,文档只能用于自身使用,不得用于其他商业用途(如 [转卖]进行直接盈利或[编辑后售卖]进行间接盈利)。
2、本站所有内容均由合作方或网友上传,本站不对文档的完整性、权威性及其观点立场正确性做任何保证或承诺!文档内容仅供研究参考,付费前请自行鉴别。
3、如文档内容存在违规,或者侵犯商业秘密、侵犯著作权等,请点击“违规举报”。

碎片内容

吉林省吉林市第七中学2025年七下生物期末学业水平测试模拟试题含解析

您可能关注的文档

确认删除?