2025年江苏省苏州五中化学高一上期中达标检测试题含解析

2025年江苏省苏州五中化学高一上期中达标检测试题含解析_第1页
1/12
2025年江苏省苏州五中化学高一上期中达标检测试题含解析_第2页
2/12
2025年江苏省苏州五中化学高一上期中达标检测试题含解析_第3页
3/12
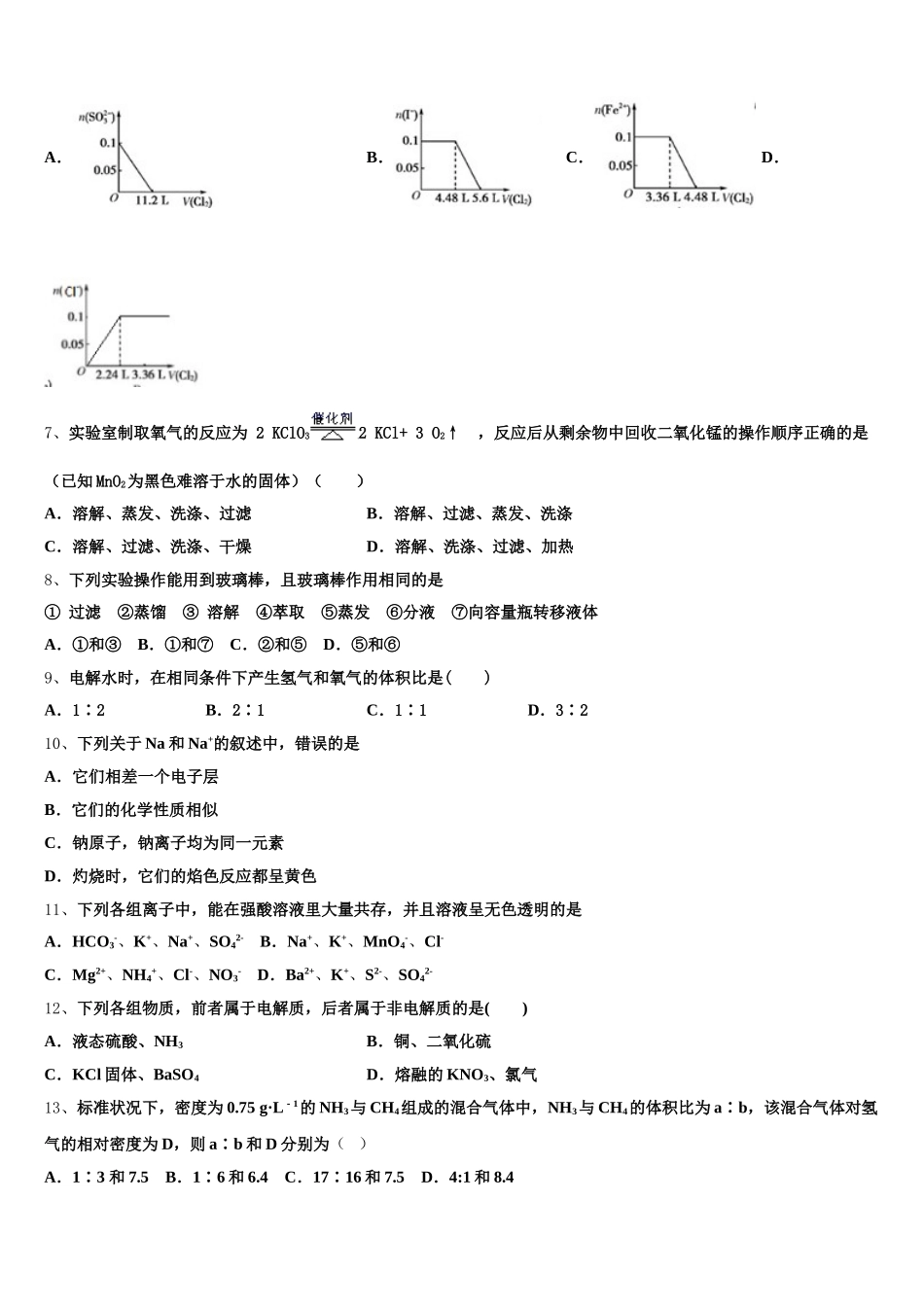
2025 年江苏省苏州五中化学高一上期中达标检测试题考生请注意:1.答题前请将考场、试室号、座位号、考生号、姓名写在试卷密封线内,不得在试卷上作任何标记。2.第一部分选择题每小题选出答案后,需将答案写在试卷指定的括号内,第二部分非选择题答案写在试卷题目指定的位置上。3.考生必须保证答题卡的整洁。考试结束后,请将本试卷和答题卡一并交回。一、选择题(每题只有一个选项符合题意)1、下列说法正确的是( )A.某物质不属于电解质,就属于非电解质B.SO2溶于水可导电,SO2属于电解质C.能导电的物质属于电解质,NaCl 属于电解质,所以 NaCl 晶体可导电D.已知氧化铝在熔融状态下能导电,则氧化铝在熔融状态下能电离2、根据反应式:① Fe+Cu2+===Fe2++Cu ②2Fe3++Cu===2Fe2++Cu2+可判断离子的氧化性从强到弱的顺序是A.Fe2+、Fe3+、Cu2+B.Fe2+、Cu2+、Fe3+C.Cu2+、Fe2+、Fe3+D.Fe3+、Cu2+、Fe2+3、下列关于胶体的叙述不正确的是A.胶体区别于其他分散系的本质特征是分散质的微粒直径在 10-9 ~ 10-7m 之间B.胶体属于混合物C.Fe(OH)3胶体能吸附水中的悬浮颗粒并沉降,达到净水的目的D.用平行光线照射 NaCl 溶液和 Fe(OH)3胶体时,产生的现象相同4、下列叙述中,正确的是( )A.氧化还原反应的本质是元素化合价发生了变化B.含化合价升高元素的反应物被氧化C.得到电子的物质被氧化D.氧化还原反应中,氧化剂和还原剂一定是两种物质5、歌曲《青花瓷》,唱道“帘外芭蕉惹骤雨,门环惹铜绿”,其中的“铜绿”即是铜锈,它的化学成分是 Cu2(OH)2CO3(碱式碳酸铜)。铜在潮湿的空气中生锈的化学反应为 2Cu+O2+CO2+H2O=Cu2(OH)2CO3。下列有关该反应的说法正确的是( )A.该反应不属于氧化还原反应B.该反应中氧元素和碳元素化合价发生变化,所以是氧化还原反应C.该反应中铜得电子,O2失电子,所以是氧化还原反应D.该反应是氧化还原反应,化合价发生改变的只有两种元素6、已知:① Na2SO3+2H2O+I2=Na2SO4+2HI; Cl②2+2Fe2+=2Fe3++2Cl-;I③ 2+Fe2+不反应,向含 SO32-、Fe2+、I-各 0.1 mol 的溶液中通入标准状况下的 Cl2,通入 Cl2的体积和溶液中相关离子的物质的量的关系图正确的是A.B.C.D.7、实验室制取氧气的反应为 2 KClO32 KCl+ 3 O2↑ ,反应后从剩余物中回收二氧化锰的操作顺序正确的是(已知 MnO2为黑色难溶于水的固体)( )A.溶解、蒸发、洗涤、过滤B.溶解、过滤、蒸发、洗涤C.溶解、过滤、洗涤、...

1、当您付费下载文档后,您只拥有了使用权限,并不意味着购买了版权,文档只能用于自身使用,不得用于其他商业用途(如 [转卖]进行直接盈利或[编辑后售卖]进行间接盈利)。
2、本站所有内容均由合作方或网友上传,本站不对文档的完整性、权威性及其观点立场正确性做任何保证或承诺!文档内容仅供研究参考,付费前请自行鉴别。
3、如文档内容存在违规,或者侵犯商业秘密、侵犯著作权等,请点击“违规举报”。

碎片内容

2025年江苏省苏州五中化学高一上期中达标检测试题含解析

您可能关注的文档

确认删除?