海南省临高县新盈中学2024-2025学年生物高一下期末监测试题含解析

海南省临高县新盈中学2024-2025学年生物高一下期末监测试题含解析_第1页
1/9
海南省临高县新盈中学2024-2025学年生物高一下期末监测试题含解析_第2页
2/9
海南省临高县新盈中学2024-2025学年生物高一下期末监测试题含解析_第3页
3/9
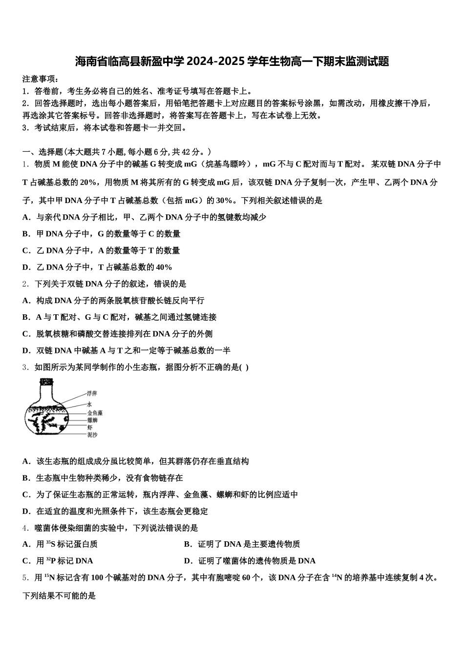
海南省临高县新盈中学 2024-2025 学年生物高一下期末监测试题注意事项:1.答卷前,考生务必将自己的姓名、准考证号填写在答题卡上。2.回答选择题时,选出每小题答案后,用铅笔把答题卡上对应题目的答案标号涂黑,如需改动,用橡皮擦干净后,再选涂其它答案标号。回答非选择题时,将答案写在答题卡上,写在本试卷上无效。3.考试结束后,将本试卷和答题卡一并交回。一、选择题(本大题共 7 小题,每小题 6 分,共 42 分。)1.物质 M 能使 DNA 分子中的碱基 G 转变成 mG(烷基鸟瞟吟),mG 不与 C 配对而与 T 配对。 某双链 DNA 分子中T 占碱基总数的 20%,用物质 M 将其所有的 G 转变成 mG 后,该双链 DNA 分子复制一次,产生甲、乙两个 DNA 分子,其中甲 DNA 分子中 T 占碱基总数(包括 mG)的 30%。下列相关叙述错误的是A.与亲代 DNA 分子相比,甲、乙两个 DNA 分子中的氢键数均减少B.甲 DNA 分子中,G 的数量等于 C 的数量C.乙 DNA 分子中,A 的数量等于 T 的数量D.乙 DNA 分子中,T 占碱基总数的 40%2.下列关于双链 DNA 分子的叙述,错误的是A.构成 DNA 分子的两条脱氧核苷酸长链反向平行B.A 与 T 配对、G 与 C 配对,碱基之间通过氢键连接C.脱氧核糖和磷酸交替连接排列在 DNA 分子的外侧D.双链 DNA 中碱基 A 与 T 之和一定等于碱基总数的一半3.如图所示为某同学制作的小生态瓶,据图分析不正确的是( ) A.该生态瓶的组成成分虽比较简单,但其群落仍存在垂直结构B.生态瓶中生物种类稀少,没有食物链存在C.为了保证生态瓶的正常运转,瓶内浮萍、金鱼藻、螺蛳和虾的比例应适中D.在适宜的温度和光照条件下,该生态瓶会更稳定4.噬菌体侵染细菌的实验中,下列说法错误的是A.用 35S 标记蛋白质B.证明了 DNA 是主要遗传物质C.用 32P 标记 DNAD.证明了噬菌体的遗传物质是 DNA5.用 15N 标记含有 100 个碱基对的 DNA 分子,其中有胞嘧啶 60 个,该 DNA 分子在含 14N 的培养基中连续复制 4 次。下列结果不可能的是A.含有 14N 的 DNA 分子占 7/8B.复制过程中需要腺嘌呤脱氧核苷酸 600 个C.含有 15N 的 DNA 分子占 1/8D.复制结果共产生 16 个 DNA 分子6.下列说法错误的是A.—种转运 RNA 只能转运一种氨基酸B.tRNA 上有氢键C.能决定氨基酸的密码子有 64 种D.—种氨基酸可能对应不同的密码子7.下列生...

1、当您付费下载文档后,您只拥有了使用权限,并不意味着购买了版权,文档只能用于自身使用,不得用于其他商业用途(如 [转卖]进行直接盈利或[编辑后售卖]进行间接盈利)。
2、本站所有内容均由合作方或网友上传,本站不对文档的完整性、权威性及其观点立场正确性做任何保证或承诺!文档内容仅供研究参考,付费前请自行鉴别。
3、如文档内容存在违规,或者侵犯商业秘密、侵犯著作权等,请点击“违规举报”。

碎片内容

海南省临高县新盈中学2024-2025学年生物高一下期末监测试题含解析

您可能关注的文档

确认删除?