河北省邯郸市临漳第一中学2025年物理高一下期末监测试题含解析

河北省邯郸市临漳第一中学2025年物理高一下期末监测试题含解析_第1页
1/14
河北省邯郸市临漳第一中学2025年物理高一下期末监测试题含解析_第2页
2/14
河北省邯郸市临漳第一中学2025年物理高一下期末监测试题含解析_第3页
3/14
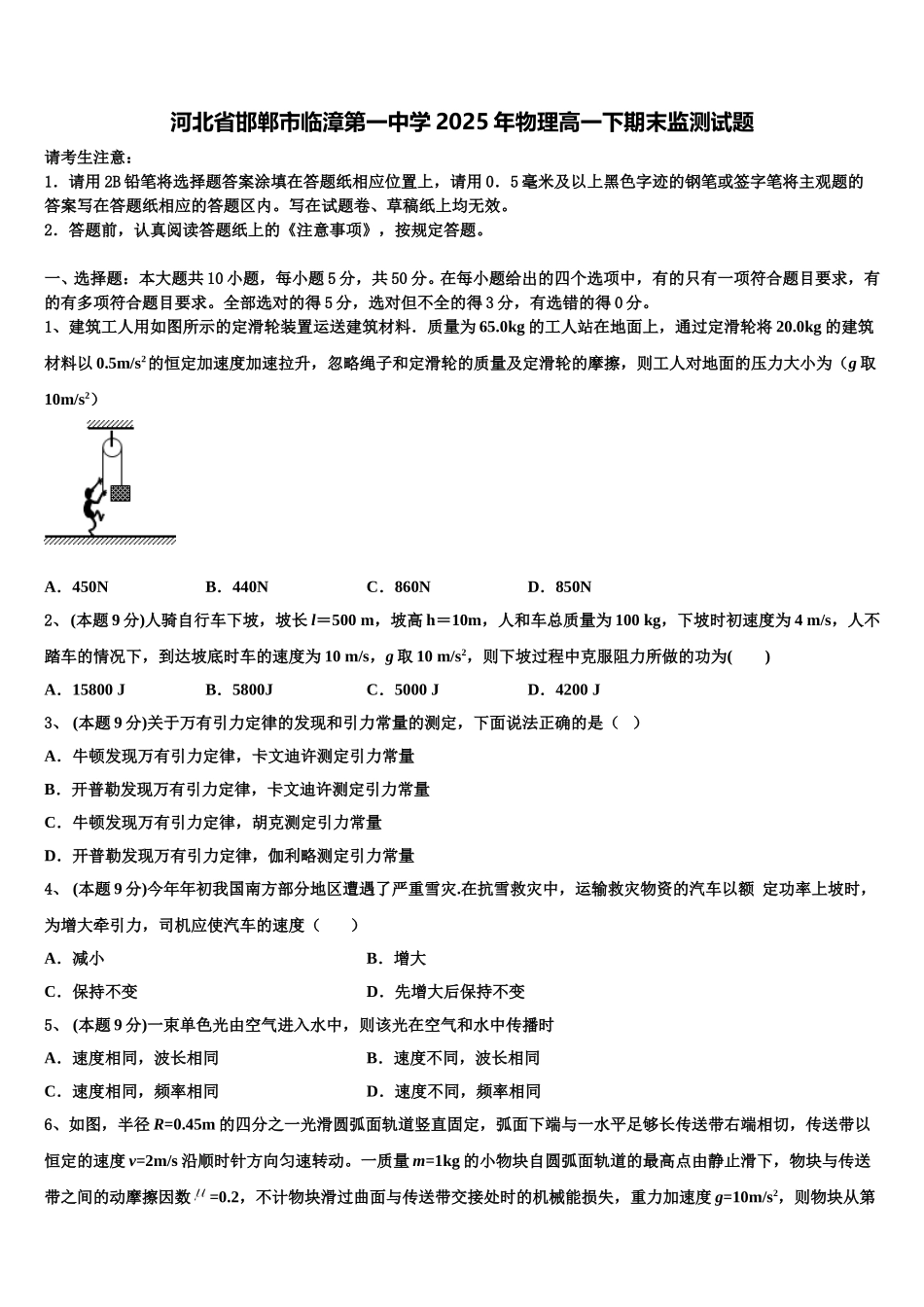
河北省邯郸市临漳第一中学 2025 年物理高一下期末监测试题请考生注意:1.请用 2B 铅笔将选择题答案涂填在答题纸相应位置上,请用 0.5 毫米及以上黑色字迹的钢笔或签字笔将主观题的答案写在答题纸相应的答题区内。写在试题卷、草稿纸上均无效。2.答题前,认真阅读答题纸上的《注意事项》,按规定答题。一、选择题:本大题共 10 小题,每小题 5 分,共 50 分。在每小题给出的四个选项中,有的只有一项符合题目要求,有的有多项符合题目要求。全部选对的得 5 分,选对但不全的得 3 分,有选错的得 0 分。1、建筑工人用如图所示的定滑轮装置运送建筑材料.质量为 65.0kg 的工人站在地面上,通过定滑轮将 20.0kg 的建筑材料以 0.5m/s2的恒定加速度加速拉升,忽略绳子和定滑轮的质量及定滑轮的摩擦,则工人对地面的压力大小为(g 取10m/s2)A.450NB.440NC.860ND.850N2、 (本题 9 分)人骑自行车下坡,坡长 l=500 m,坡高 h=10m,人和车总质量为 100 kg,下坡时初速度为 4 m/s,人不踏车的情况下,到达坡底时车的速度为 10 m/s,g 取 10 m/s2,则下坡过程中克服阻力所做的功为( )A.15800 JB.5800JC.5000 JD.4200 J3、 (本题 9 分)关于万有引力定律的发现和引力常量的测定,下面说法正确的是( )A.牛顿发现万有引力定律,卡文迪许测定引力常量B.开普勒发现万有引力定律,卡文迪许测定引力常量C.牛顿发现万有引力定律,胡克测定引力常量D.开普勒发现万有引力定律,伽利略测定引力常量4、 (本题 9 分)今年年初我国南方部分地区遭遇了严重雪灾.在抗雪救灾中,运输救灾物资的汽车以额 定功率上坡时,为增大牵引力,司机应使汽车的速度( )A.减小B.增大C.保持不变D.先增大后保持不变5、 (本题 9 分)一束单色光由空气进入水中,则该光在空气和水中传播时A.速度相同,波长相同B.速度不同,波长相同C.速度相同,频率相同D.速度不同,频率相同6、如图,半径 R=0.45m 的四分之一光滑圆弧面轨道竖直固定,弧面下端与一水平足够长传送带右端相切,传送带以恒定的速度 v=2m/s 沿顺时针方向匀速转动。一质量 m=1kg 的小物块自圆弧面轨道的最高点由静止滑下,物块与传送带之间的动摩擦因数=0.2,不计物块滑过曲面与传送带交接处时的机械能损失,重力加速度 g=10m/s2,则物块从第一次滑上传送带到第一次离开传送带的过程中,下列说法正确的是( ) A.物块在传送带上向左运动的...

1、当您付费下载文档后,您只拥有了使用权限,并不意味着购买了版权,文档只能用于自身使用,不得用于其他商业用途(如 [转卖]进行直接盈利或[编辑后售卖]进行间接盈利)。
2、本站所有内容均由合作方或网友上传,本站不对文档的完整性、权威性及其观点立场正确性做任何保证或承诺!文档内容仅供研究参考,付费前请自行鉴别。
3、如文档内容存在违规,或者侵犯商业秘密、侵犯著作权等,请点击“违规举报”。

碎片内容

河北省邯郸市临漳第一中学2025年物理高一下期末监测试题含解析

您可能关注的文档

确认删除?