2025届云南省曲靖市宣威三中生物高一下期末预测试题含解析

2025届云南省曲靖市宣威三中生物高一下期末预测试题含解析_第1页
1/9
2025届云南省曲靖市宣威三中生物高一下期末预测试题含解析_第2页
2/9
2025届云南省曲靖市宣威三中生物高一下期末预测试题含解析_第3页
3/9
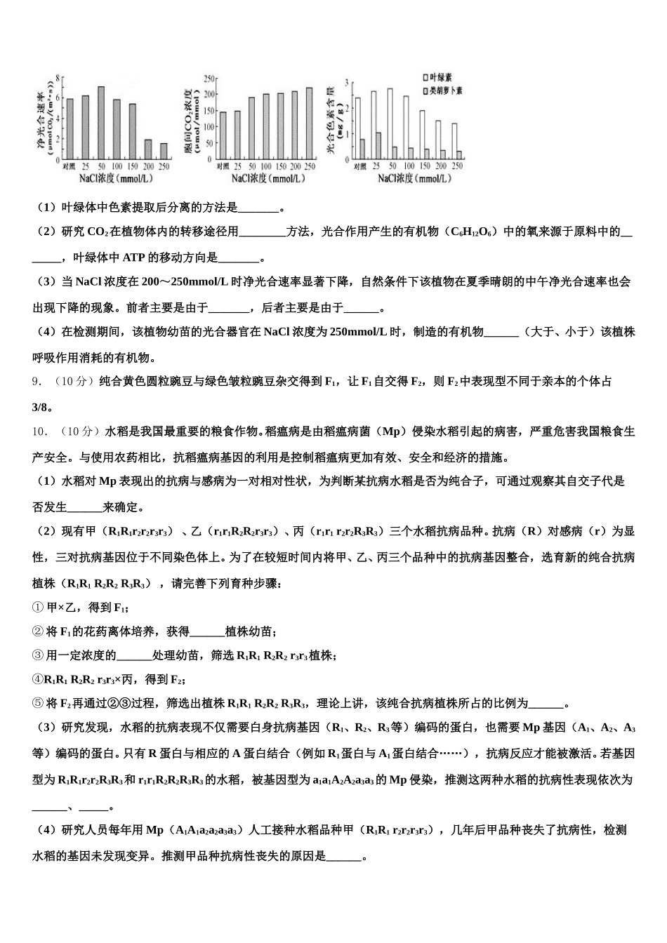
2025 届云南省曲靖市宣威三中生物高一下期末预测试题注意事项1.考试结束后,请将本试卷和答题卡一并交回.2.答题前,请务必将自己的姓名、准考证号用 0.5 毫米黑色墨水的签字笔填写在试卷及答题卡的规定位置.3.请认真核对监考员在答题卡上所粘贴的条形码上的姓名、准考证号与本人是否相符.4.作答选择题,必须用 2B 铅笔将答题卡上对应选项的方框涂满、涂黑;如需改动,请用橡皮擦干净后,再选涂其他答案.作答非选择题,必须用 05 毫米黑色墨水的签字笔在答题卡上的指定位置作答,在其他位置作答一律无效.5.如需作图,须用 2B 铅笔绘、写清楚,线条、符号等须加黑、加粗.一、选择题:(共 6 小题,每小题 6 分,共 36 分。每小题只有一个选项符合题目要求)1.下列关于神经调节和体液调节的叙述中,不正确的是A.部分内分泌腺直接或间接地受中枢神经系统的调节B.内分泌腺分泌的激素可影响神经系统的发育C.神经调节快速、准确,作用时间较长,作用范围广泛D.生命活动常常同时受神经和体液的调节2.如图 1 是某高等动物体内细胞分裂的示意图,图 2 的曲线图表示该动物细胞中一条染色体上 DNA 的含量变化。下列说法错误的是A.该生物体的性别是雌性,其体细胞内有染色体 4 条B.含有同源染色体的图是 A、B、CC.在 A、B、C 三图中,与图 2 中的 b-c 段相对应的细胞是 A 和 BD.A 细胞处于减数分裂第一次分裂后期,其名称为初级卵母细胞3.下列关于物质跨膜运输的叙述,错误的是A.植物细胞累积 K+需消耗能量B.细胞对离子的吸收具有选择性C.海水中的海藻细胞可通过积累无机盐防止质壁分离D.液泡中积累大量离子,故液泡膜不具有选择透过性4.分子进化的中性学说认为,决定生物进化方向的是A.自然选择B.生存斗争C.突变的产生D.中性突变的逐渐积累5.下图表示某人类遗传病的系谱图,如果母亲是纯合子,则该病的致病基因可能是( )A.X 染色体上的隐性基因B.X 染色体上的显性基因C.常染色体上的隐性基因D.常染色体上的显性基因6.如图甲是正常的两条同源染色体及其上的基因,则乙图所示是指染色体结构的A.倒位B.缺失C.易位D.重复二、综合题:本大题共 4 小题7.(9 分)下图甲、乙是某种雄性动物性腺中细胞分裂示意图(①②③④表示染色体,AaBb 表示染色体上的基因),丙表示该动物细胞分裂时期核 DNA 数量变化曲线,请据图回答:(1)甲细胞的分裂方式为________________,乙细胞...

1、当您付费下载文档后,您只拥有了使用权限,并不意味着购买了版权,文档只能用于自身使用,不得用于其他商业用途(如 [转卖]进行直接盈利或[编辑后售卖]进行间接盈利)。
2、本站所有内容均由合作方或网友上传,本站不对文档的完整性、权威性及其观点立场正确性做任何保证或承诺!文档内容仅供研究参考,付费前请自行鉴别。
3、如文档内容存在违规,或者侵犯商业秘密、侵犯著作权等,请点击“违规举报”。

碎片内容

2025届云南省曲靖市宣威三中生物高一下期末预测试题含解析

您可能关注的文档

确认删除?