河北省八所重点中学2024-2025学年生物高一下期末学业水平测试试题含解析

河北省八所重点中学2024-2025学年生物高一下期末学业水平测试试题含解析_第1页
1/9
河北省八所重点中学2024-2025学年生物高一下期末学业水平测试试题含解析_第2页
2/9
河北省八所重点中学2024-2025学年生物高一下期末学业水平测试试题含解析_第3页
3/9
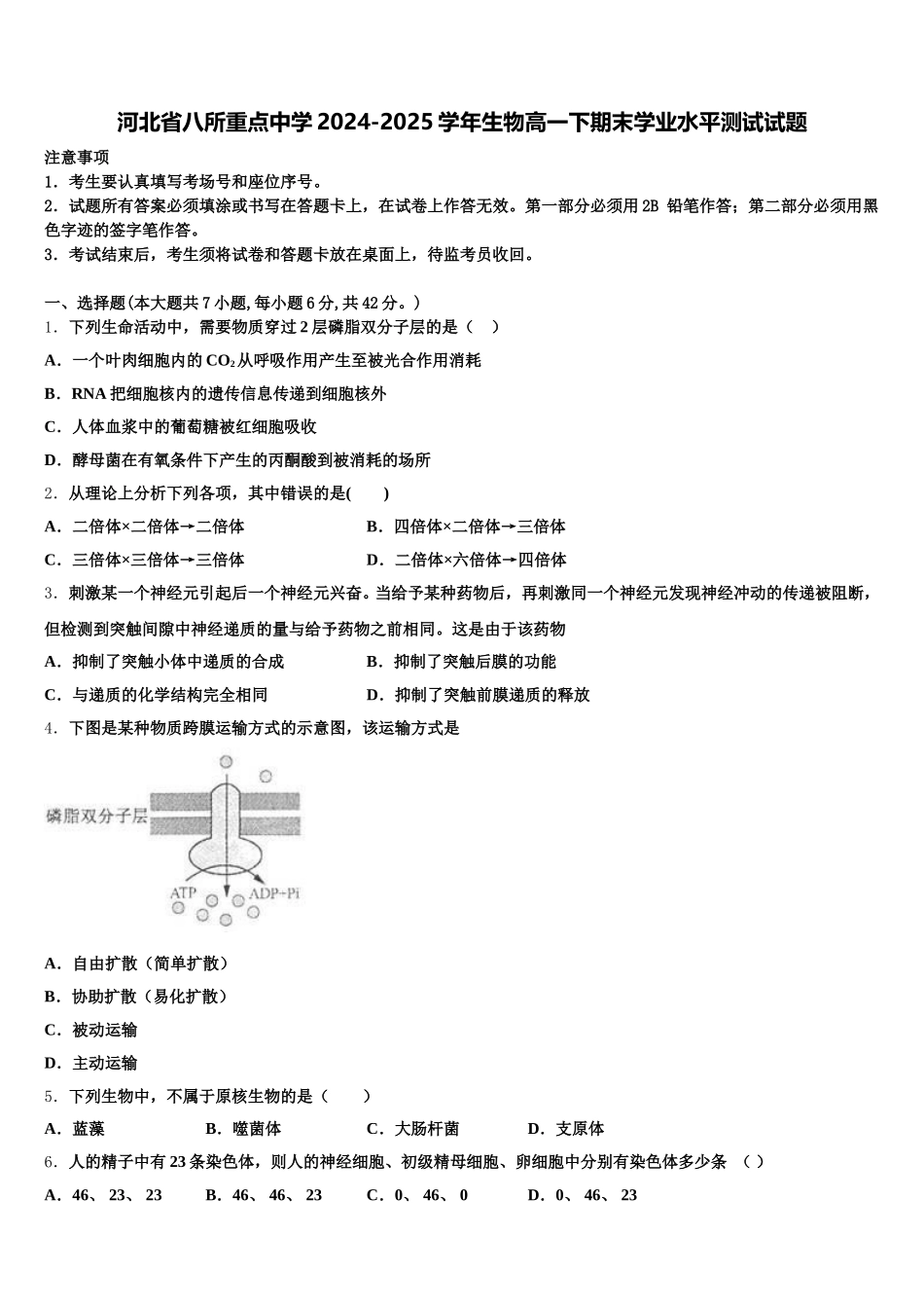
河北省八所重点中学 2024-2025 学年生物高一下期末学业水平测试试题注意事项1.考生要认真填写考场号和座位序号。2.试题所有答案必须填涂或书写在答题卡上,在试卷上作答无效。第一部分必须用 2B 铅笔作答;第二部分必须用黑色字迹的签字笔作答。3.考试结束后,考生须将试卷和答题卡放在桌面上,待监考员收回。一、选择题(本大题共 7 小题,每小题 6 分,共 42 分。)1.下列生命活动中,需要物质穿过 2 层磷脂双分子层的是( )A.一个叶肉细胞内的 CO2从呼吸作用产生至被光合作用消耗B.RNA 把细胞核内的遗传信息传递到细胞核外C.人体血浆中的葡萄糖被红细胞吸收D.酵母菌在有氧条件下产生的丙酮酸到被消耗的场所2.从理论上分析下列各项,其中错误的是( )A.二倍体×二倍体→二倍体B.四倍体×二倍体→三倍体C.三倍体×三倍体→三倍体D.二倍体×六倍体→四倍体3.刺激某一个神经元引起后一个神经元兴奋。当给予某种药物后,再刺激同一个神经元发现神经冲动的传递被阻断,但检测到突触间隙中神经递质的量与给予药物之前相同。这是由于该药物A.抑制了突触小体中递质的合成B.抑制了突触后膜的功能C.与递质的化学结构完全相同D.抑制了突触前膜递质的释放4.下图是某种物质跨膜运输方式的示意图,该运输方式是A.自由扩散(简单扩散)B.协助扩散(易化扩散)C.被动运输D.主动运输5.下列生物中,不属于原核生物的是( )A.蓝藻B.噬菌体C.大肠杆菌D.支原体6.人的精子中有 23 条染色体,则人的神经细胞、初级精母细胞、卵细胞中分别有染色体多少条 ( )A.46、 23、 23B.46、 46、 23C.0、 46、 0D.0、 46、 237.下列关于受精作用及结果的叙述,正确的是( )A.精子和卵细胞相互识别的物质基础是细胞膜的流动性B.精卵细胞融合的实质是两细胞质的合二为一C.使后代产生不同于双亲的基因组合D.由于受精卵中的 DNA 一半来自精子,一半来自卵细胞,从而保证了前后代遗传性状的稳定8.(10 分)孟德尔运用“假说一演绎法”发现了基因的分离定律,下列相关叙述正确的是( )A.孟德尔通过观察等位基因随同源染色体分开而分离发现问题B.生物体能产生数量相等的雌、雄配子是假说的内容之一C.F1与隐性纯合子杂交,预测后代表现型比例为 1:1 是孟德尔根据假说进行的演绎推理D.分离定律的实质是 F2出现 3:1 的性状分离比二、非选择题9.(10 分)如图为某种哺乳动物细胞中部分生理过程示意图,请...

1、当您付费下载文档后,您只拥有了使用权限,并不意味着购买了版权,文档只能用于自身使用,不得用于其他商业用途(如 [转卖]进行直接盈利或[编辑后售卖]进行间接盈利)。
2、本站所有内容均由合作方或网友上传,本站不对文档的完整性、权威性及其观点立场正确性做任何保证或承诺!文档内容仅供研究参考,付费前请自行鉴别。
3、如文档内容存在违规,或者侵犯商业秘密、侵犯著作权等,请点击“违规举报”。

碎片内容

河北省八所重点中学2024-2025学年生物高一下期末学业水平测试试题含解析

您可能关注的文档

确认删除?