2025届上海市卢湾高中高二下物理期中考试模拟试题含解析

2025届上海市卢湾高中高二下物理期中考试模拟试题含解析_第1页
1/11
2025届上海市卢湾高中高二下物理期中考试模拟试题含解析_第2页
2/11
2025届上海市卢湾高中高二下物理期中考试模拟试题含解析_第3页
3/11
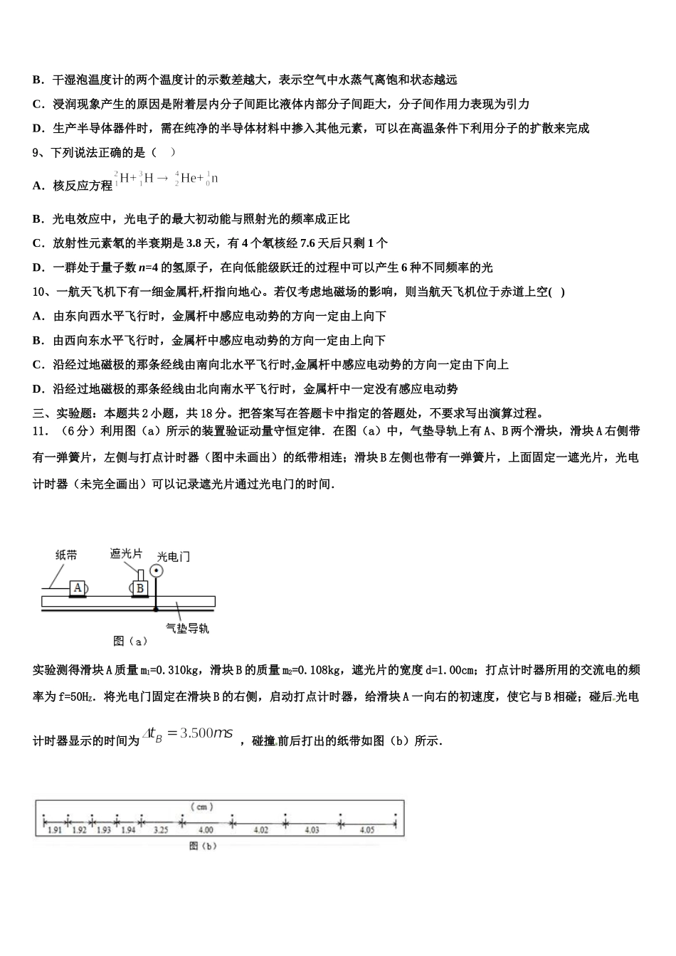
2025 届上海市卢湾高中高二下物理期中考试模拟试题注意事项:1. 答题前,考生先将自己的姓名、准考证号填写清楚,将条形码准确粘贴在考生信息条形码粘贴区。2.选择题必须使用 2B 铅笔填涂;非选择题必须使用 0.5 毫米黑色字迹的签字笔书写,字体工整、笔迹清楚。3.请按照题号顺序在各题目的答题区域内作答,超出答题区域书写的答案无效;在草稿纸、试题卷上答题无效。4.保持卡面清洁,不要折叠,不要弄破、弄皱,不准使用涂改液、修正带、刮纸刀。一、单项选择题:本题共 6 小题,每小题 4 分,共 24 分。在每小题给出的四个选项中,只有一项是符合题目要求的。1、一航天器完成对月球的探测任务后,在离开月球的过程中,由静止开始沿着与月球表面 成一倾角的直线飞行,先加速运动,再匀速运动,探测器通过喷气而获得推动力,以下说 法正确的是( )A.探测器加速运动时,沿直线向后喷气B.探测器匀速运动时,不需要喷气C.探测器匀速运动时,竖直向下喷气D.探测器获得动力的原因是受到了喷出的气流的反作用力,气流来自探测器吸入的大气2、如图所示是一定质量的气体从状态 A 经 B 到状态 C 的 V-T 图象.由图象可知( )A.pA>pBB.pCpCD.pC>pB3、如图所示,把一条导线平行地放在磁针的上方附近,当导线中有电流通过时,磁针会发生偏转 发现这个实验现象。的物理学家是( )A.B.C.D.4、关于分子力和分子势能,下列说法正确的是( )A.当分子力表现为引力时,分子力随分子间距离的增大而减小B.当分子力表现为引力时,分子势能随分子间距离减小而减小C.当分子力表现为引力时,分子势能随分子间距离减小而增大D.用打气筒给自行车打气时,越下压越费力,说明分子间斥力越来越大,分子间势能越来越大5、有一正弦式交流电,它的瞬时值的表达式为 i=10sin314tA,那么它的电流的有效值是( )A.0AB.10AC.314AD.50A6、关于动量守恒的条件,下列说法正确的有( )A.只要系统内存在摩擦力,动量不可能守恒B.只要系统受外力做的功为零,动量一定守恒C.只要系统所受到合外力的冲量为零,动量一定守恒D.只要系统中有一个物体加速度不为零,动量一定不守恒二、多项选择题:本题共 4 小题,每小题 5 分,共 20 分。在每小题给出的四个选项中,有多个选项是符合题目要求的。全部选对的得 5 分,选对但不全的得 3 分,有选错的得 0 分。7、用如图所示的装置研究光电效应现象, 当用光子能量为 2.5e...

1、当您付费下载文档后,您只拥有了使用权限,并不意味着购买了版权,文档只能用于自身使用,不得用于其他商业用途(如 [转卖]进行直接盈利或[编辑后售卖]进行间接盈利)。
2、本站所有内容均由合作方或网友上传,本站不对文档的完整性、权威性及其观点立场正确性做任何保证或承诺!文档内容仅供研究参考,付费前请自行鉴别。
3、如文档内容存在违规,或者侵犯商业秘密、侵犯著作权等,请点击“违规举报”。

碎片内容

2025届上海市卢湾高中高二下物理期中考试模拟试题含解析

您可能关注的文档

确认删除?