2025年江西省于都县三中高一物理第二学期期末复习检测模拟试题含解析

2025年江西省于都县三中高一物理第二学期期末复习检测模拟试题含解析_第1页
1/13
2025年江西省于都县三中高一物理第二学期期末复习检测模拟试题含解析_第2页
2/13
2025年江西省于都县三中高一物理第二学期期末复习检测模拟试题含解析_第3页
3/13
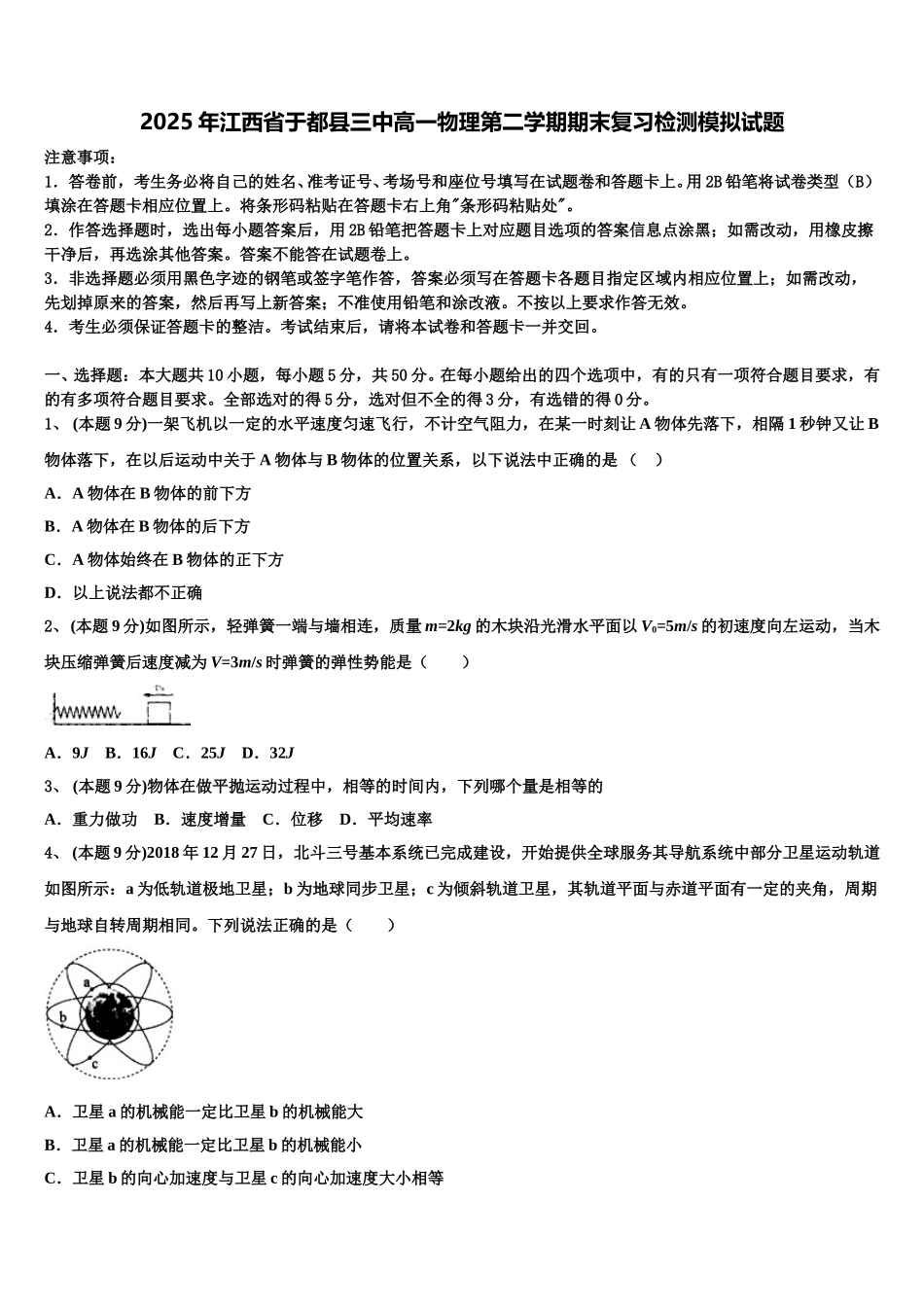
2025 年江西省于都县三中高一物理第二学期期末复习检测模拟试题注意事项:1.答卷前,考生务必将自己的姓名、准考证号、考场号和座位号填写在试题卷和答题卡上。用 2B 铅笔将试卷类型(B)填涂在答题卡相应位置上。将条形码粘贴在答题卡右上角"条形码粘贴处"。2.作答选择题时,选出每小题答案后,用 2B 铅笔把答题卡上对应题目选项的答案信息点涂黑;如需改动,用橡皮擦干净后,再选涂其他答案。答案不能答在试题卷上。3.非选择题必须用黑色字迹的钢笔或签字笔作答,答案必须写在答题卡各题目指定区域内相应位置上;如需改动,先划掉原来的答案,然后再写上新答案;不准使用铅笔和涂改液。不按以上要求作答无效。4.考生必须保证答题卡的整洁。考试结束后,请将本试卷和答题卡一并交回。一、选择题:本大题共 10 小题,每小题 5 分,共 50 分。在每小题给出的四个选项中,有的只有一项符合题目要求,有的有多项符合题目要求。全部选对的得 5 分,选对但不全的得 3 分,有选错的得 0 分。1、 (本题 9 分)一架飞机以一定的水平速度匀速飞行,不计空气阻力,在某一时刻让 A 物体先落下,相隔 1 秒钟又让 B物体落下,在以后运动中关于 A 物体与 B 物体的位置关系,以下说法中正确的是 ( )A.A 物体在 B 物体的前下方B.A 物体在 B 物体的后下方C.A 物体始终在 B 物体的正下方D.以上说法都不正确2、 (本题 9 分)如图所示,轻弹簧一端与墙相连,质量 m=2kg 的木块沿光滑水平面以 V0=5m/s 的初速度向左运动,当木块压缩弹簧后速度减为 V=3m/s 时弹簧的弹性势能是( )A.9J B.16J C.25J D.32J3、 (本题 9 分)物体在做平抛运动过程中,相等的时间内,下列哪个量是相等的A.重力做功 B.速度增量 C.位移 D.平均速率4、 (本题 9 分)2018 年 12 月 27 日,北斗三号基本系统已完成建设,开始提供全球服务其导航系统中部分卫星运动轨道如图所示:a 为低轨道极地卫星;b 为地球同步卫星;c 为倾斜轨道卫星,其轨道平面与赤道平面有一定的夹角,周期与地球自转周期相同。下列说法正确的是( )A.卫星 a 的机械能一定比卫星 b 的机械能大B.卫星 a 的机械能一定比卫星 b 的机械能小C.卫星 b 的向心加速度与卫星 c 的向心加速度大小相等D.卫星 b 的向心加速度与卫星 c 的向心加速度大小不相等5、 (本题 9 分)篮球运动员接传来的篮球时,通常要先伸出两臂...

1、当您付费下载文档后,您只拥有了使用权限,并不意味着购买了版权,文档只能用于自身使用,不得用于其他商业用途(如 [转卖]进行直接盈利或[编辑后售卖]进行间接盈利)。
2、本站所有内容均由合作方或网友上传,本站不对文档的完整性、权威性及其观点立场正确性做任何保证或承诺!文档内容仅供研究参考,付费前请自行鉴别。
3、如文档内容存在违规,或者侵犯商业秘密、侵犯著作权等,请点击“违规举报”。

碎片内容

2025年江西省于都县三中高一物理第二学期期末复习检测模拟试题含解析

您可能关注的文档

确认删除?