2025年广东省深圳市宝安区高一生物第二学期期末教学质量检测模拟试题含解析

2025年广东省深圳市宝安区高一生物第二学期期末教学质量检测模拟试题含解析_第1页
1/8
2025年广东省深圳市宝安区高一生物第二学期期末教学质量检测模拟试题含解析_第2页
2/8
2025年广东省深圳市宝安区高一生物第二学期期末教学质量检测模拟试题含解析_第3页
3/8
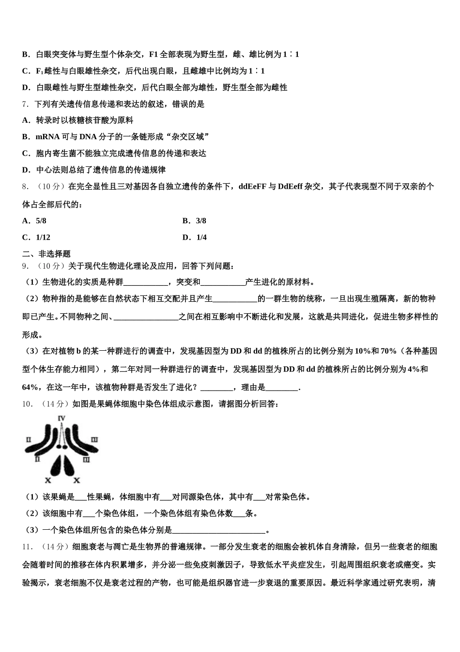
2025 年广东省深圳市宝安区高一生物第二学期期末教学质量检测模拟试题请考生注意:1.请用 2B 铅笔将选择题答案涂填在答题纸相应位置上,请用 0.5 毫米及以上黑色字迹的钢笔或签字笔将主观题的答案写在答题纸相应的答题区内。写在试题卷、草稿纸上均无效。2.答题前,认真阅读答题纸上的《注意事项》,按规定答题。一、选择题(本大题共 7 小题,每小题 6 分,共 42 分。)1.比较教材中的三个实验:“观察根尖分生组织细胞的有丝分裂;观察蝗虫精母细胞减数分裂固定装片;低温诱导植物染色体数目的变化”。下列说法正确的是A.都使用甲基绿吡罗红混合染色剂B.观察染色体时都使用光学显微镜C.都可能发生突变和基因重组D.都使用卡诺氏液固定细胞形态2.下列关于染色体组的叙述错误的是( )A.任何一个生物体细胞中都含有两个染色体组B.一个染色体组携带着控制生物生长发育的全部遗传信息C.一个染色体组中各个染色体的形态、大小各不相同,互称为非同源染色体D.体细胞含有奇数个染色体组的个体,一般不能产生正常可育的配子3.下列关于生态系统的稳态及多样性的保护的叙述,错误的是( )A.物种多样性较高的生态系统抵抗力稳定性相对较高B.在一块牧草地上播种杂草形成杂草地后,其抵抗力稳定性提高C.保护生物多样性最有效的保护措施是就地保护D.生物多样性包括种群多样性、群落多样性和生态系统多样性4.下列对菠菜根的分生区细胞分裂过程的叙述中,正确的是( )A.在 DNA 复制的时期,DNA 和染色体的数目增加一倍B.在核膜和核仁消失后,中心体发出星射线形成纺锤体C.在染色体形态固定、数目清晰的时期,着丝点排列整齐D.在染色体逐渐解开螺旋的时期,细胞中央出现由细胞壁构成的赤道板5.在基因工程技术中,限制性核酸内切酶主要用于A.目的基因的提取和导入B.目的基因的导入和检测C.目的基因与运载体的结合和导入D.目的基因的提取和运载体切割6.摩尔根在果蝇杂交实验中发现了伴性遗传,在果蝇野生型个体与白眼突变体雄蝇杂交实验中,最早能够判断白眼基因位于常染色体上还是在 X 染色体上的最关键实验结果是()A.F1雌雄个体相互杂交,后代出现性状分离,白眼全部是雄性B.白眼突变体与野生型个体杂交,F1 全部表现为野生型,雌、雄比例为 11∶C.F1雌性与白眼雄性杂交,后代出现白眼,且雌雄中比例均为 11∶D.白眼雌性与野生型雄性杂交,后代白眼全部为雄性,野生型全部为雌性7.下列有关遗传信息传递和...

1、当您付费下载文档后,您只拥有了使用权限,并不意味着购买了版权,文档只能用于自身使用,不得用于其他商业用途(如 [转卖]进行直接盈利或[编辑后售卖]进行间接盈利)。
2、本站所有内容均由合作方或网友上传,本站不对文档的完整性、权威性及其观点立场正确性做任何保证或承诺!文档内容仅供研究参考,付费前请自行鉴别。
3、如文档内容存在违规,或者侵犯商业秘密、侵犯著作权等,请点击“违规举报”。

碎片内容

2025年广东省深圳市宝安区高一生物第二学期期末教学质量检测模拟试题含解析

您可能关注的文档

确认删除?