甘肃省广河县三甲集中学2025届生物高一下期末综合测试试题含解析

甘肃省广河县三甲集中学2025届生物高一下期末综合测试试题含解析_第1页
1/9
甘肃省广河县三甲集中学2025届生物高一下期末综合测试试题含解析_第2页
2/9
甘肃省广河县三甲集中学2025届生物高一下期末综合测试试题含解析_第3页
3/9
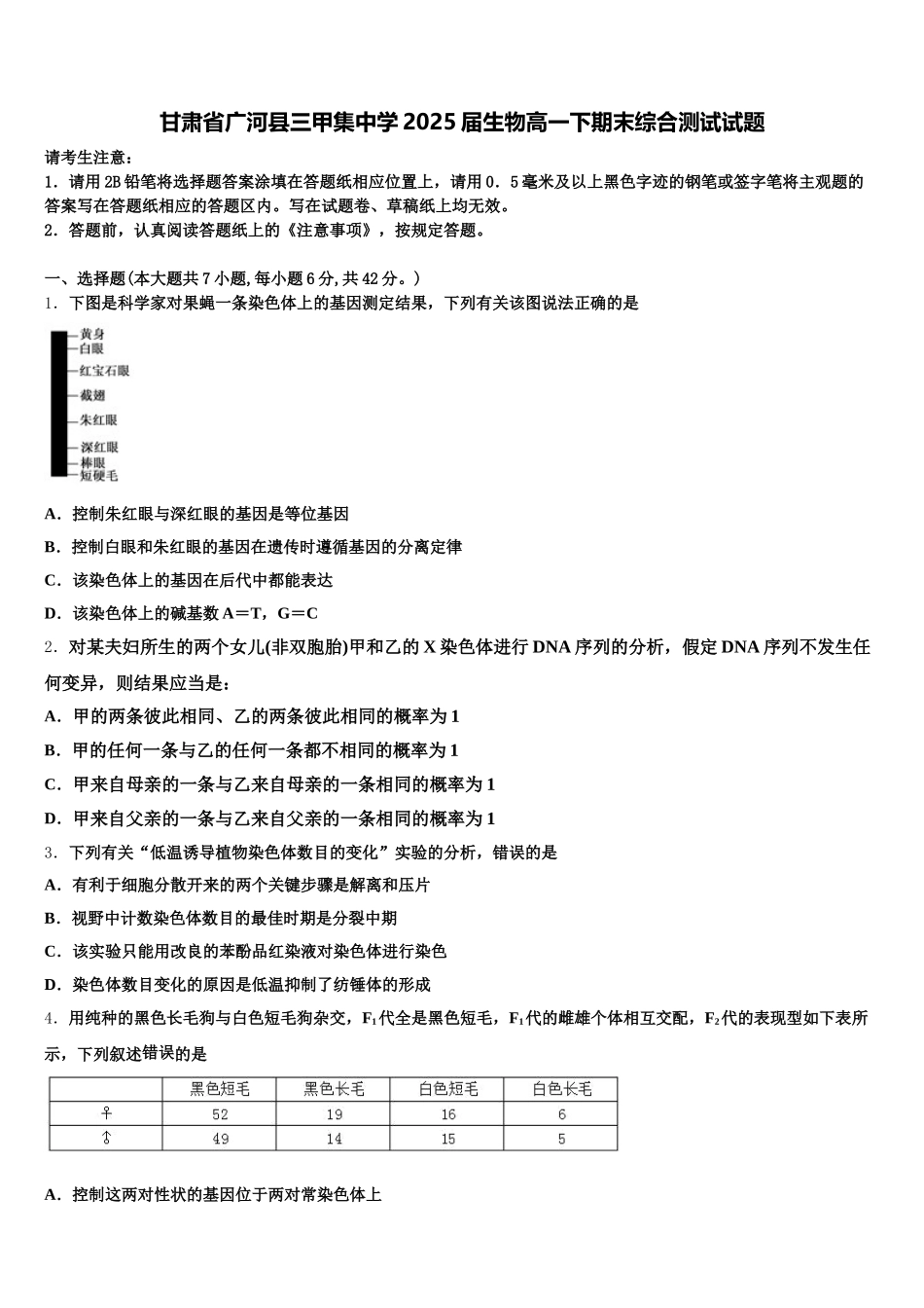
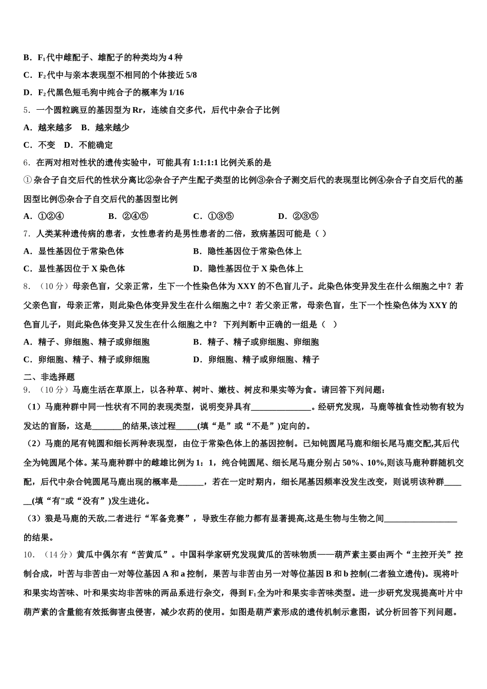
甘肃省广河县三甲集中学 2025 届生物高一下期末综合测试试题请考生注意:1.请用 2B 铅笔将选择题答案涂填在答题纸相应位置上,请用 0.5 毫米及以上黑色字迹的钢笔或签字笔将主观题的答案写在答题纸相应的答题区内。写在试题卷、草稿纸上均无效。2.答题前,认真阅读答题纸上的《注意事项》,按规定答题。一、选择题(本大题共 7 小题,每小题 6 分,共 42 分。)1.下图是科学家对果蝇一条染色体上的基因测定结果,下列有关该图说法正确的是A.控制朱红眼与深红眼的基因是等位基因B.控制白眼和朱红眼的基因在遗传时遵循基因的分离定律C.该染色体上的基因在后代中都能表达D.该染色体上的碱基数 A=T,G=C2.对某夫妇所生的两个女儿(非双胞胎)甲和乙的 X 染色体进行 DNA 序列的分析,假定 DNA 序列不发生任何变异,则结果应当是:A.甲的两条彼此相同、乙的两条彼此相同的概率为 1B.甲的任何一条与乙的任何一条都不相同的概率为 1C.甲来自母亲的一条与乙来自母亲的一条相同的概率为 1D.甲来自父亲的一条与乙来自父亲的一条相同的概率为 13.下列有关“低温诱导植物染色体数目的变化”实验的分析,错误的是A.有利于细胞分散开来的两个关键步骤是解离和压片B.视野中计数染色体数目的最佳时期是分裂中期C.该实验只能用改良的苯酚品红染液对染色体进行染色D.染色体数目变化的原因是低温抑制了纺锤体的形成4.用纯种的黑色长毛狗与白色短毛狗杂交,F1代全是黑色短毛,F1代的雌雄个体相互交配,F2代的表现型如下表所示,下列叙述错误的是 A.控制这两对性状的基因位于两对常染色体上B.F1代中雌配子、雄配子的种类均为 4 种C.F2代中与亲本表现型不相同的个体接近 5/8D.F2代黑色短毛狗中纯合子的概率为 1/165.一个圆粒豌豆的基因型为 Rr,连续自交多代,后代中杂合子比例A.越来越多 B.越来越少C.不变 D.不能确定6.在两对相对性状的遗传实验中,可能具有 1:1:1:1 比例关系的是① 杂合子自交后代的性状分离比②杂合子产生配子类型的比例③杂合子测交后代的表现型比例④杂合子自交后代的基因型比例⑤杂合子自交后代的基因型比例A.①②④B.②④⑤C.①③⑤D.②③⑤7.人类某种遗传病的患者,女性患者约是男性患者的二倍,致病基因可能是( )A.显性基因位于常染色体B.隐性基因位于常染色体上C.显性基因位于 X 染色体D.隐性基因位于 X 染色体上8.(10 分)母亲色盲,父亲正常,生下一个性染色...

1、当您付费下载文档后,您只拥有了使用权限,并不意味着购买了版权,文档只能用于自身使用,不得用于其他商业用途(如 [转卖]进行直接盈利或[编辑后售卖]进行间接盈利)。
2、本站所有内容均由合作方或网友上传,本站不对文档的完整性、权威性及其观点立场正确性做任何保证或承诺!文档内容仅供研究参考,付费前请自行鉴别。
3、如文档内容存在违规,或者侵犯商业秘密、侵犯著作权等,请点击“违规举报”。

碎片内容

甘肃省广河县三甲集中学2025届生物高一下期末综合测试试题含解析

您可能关注的文档

确认删除?