北京海淀人大附2024-2025学年物理高二下期中监测模拟试题含解析

北京海淀人大附2024-2025学年物理高二下期中监测模拟试题含解析_第1页
1/14
北京海淀人大附2024-2025学年物理高二下期中监测模拟试题含解析_第2页
2/14
北京海淀人大附2024-2025学年物理高二下期中监测模拟试题含解析_第3页
3/14
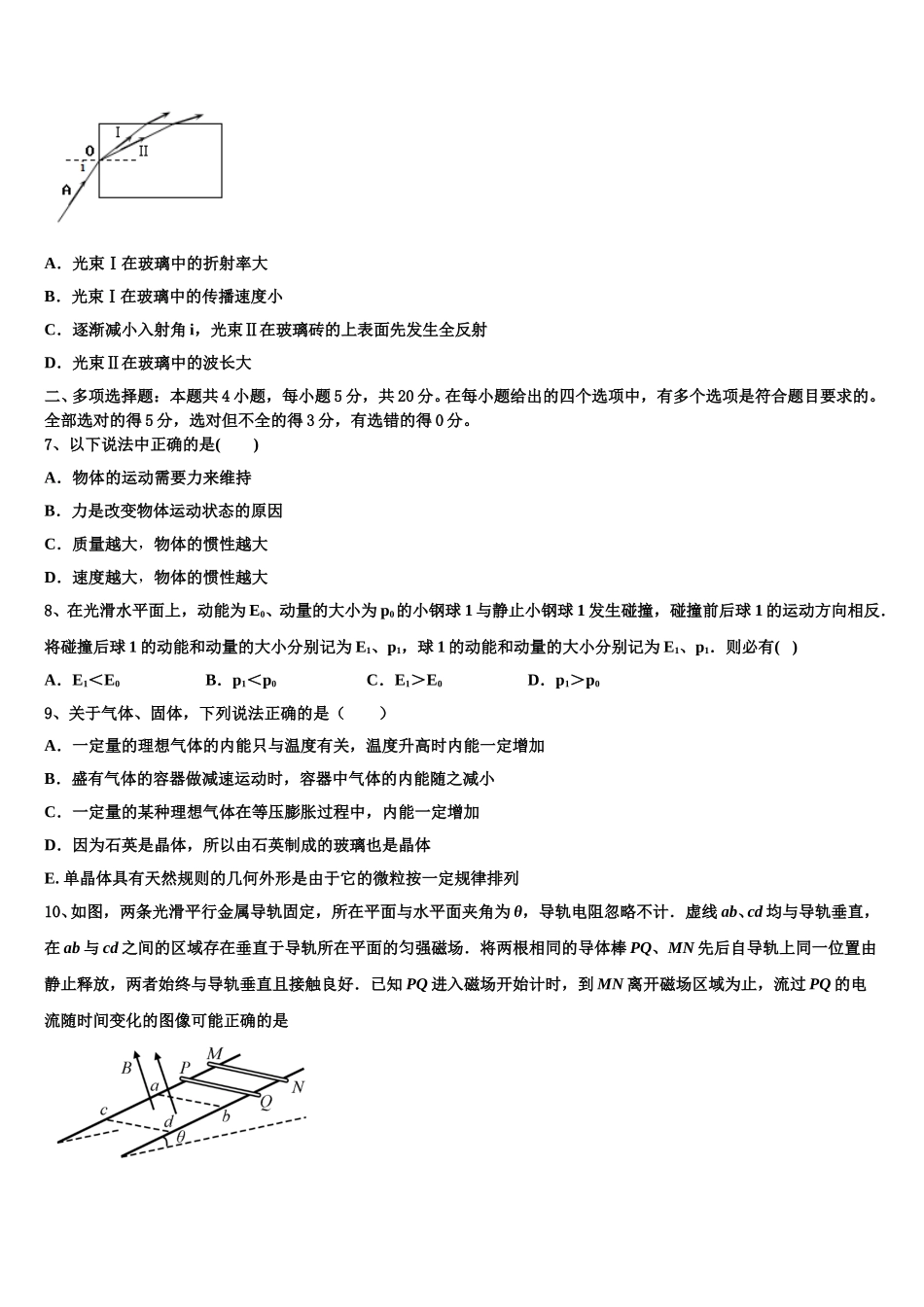
北京海淀人大附 2024-2025 学年物理高二下期中监测模拟试题注意事项:1. 答题前,考生先将自己的姓名、准考证号填写清楚,将条形码准确粘贴在考生信息条形码粘贴区。2.选择题必须使用 2B 铅笔填涂;非选择题必须使用 0.5 毫米黑色字迹的签字笔书写,字体工整、笔迹清楚。3.请按照题号顺序在各题目的答题区域内作答,超出答题区域书写的答案无效;在草稿纸、试题卷上答题无效。4.保持卡面清洁,不要折叠,不要弄破、弄皱,不准使用涂改液、修正带、刮纸刀。一、单项选择题:本题共 6 小题,每小题 4 分,共 24 分。在每小题给出的四个选项中,只有一项是符合题目要求的。1、一定质量的气体由状态 A 沿直线变到状态 B 的过程如图所示,A、B 位于同一双曲线上,则此变化过程中,温度( )A.一直下降 B.先上升后下降C.先下降后上升 D.一直上升2、如图所示的电路中,L 为电感线圈,L 为灯泡,电流表内阻为零.电压表内阻无限大,交流电源的电压.若保持电压的有效值不变,只将电源频率改为 25 Hz,下列说法中正确的是( )A.电流表示数增大B.电压表示数减小C.灯泡变暗D.灯泡变亮3、如图,叠放的两个物块无相对滑动地沿斜面一起下滑,甲图两物块接触面平行于斜面且摩擦力的大小为 f1,乙图两物块接触面与斜面不平行且摩擦力的大小为 f2,丙图两物块接触面水平且摩擦力的大小为 f3,下列判断正确的是( )A.若斜面光滑,f1=0,f2≠0,f3≠0B.若斜面光滑,f1≠0,f2≠0,f3=0C.若两滑块一起匀速下滑,f1≠0,f2=0,f3≠0D.若两滑块一起匀速下滑,f1=0,f2≠0,f3≠04、如图为小型旋转电枢式交流发电机的原理图,其矩形线圈在磁感应强度为 B 的匀强磁场中绕垂直于磁场方向的固定轴 OO′匀速转动。磁场的磁感应强度 B=×10-2T,线圈的面积 s=0.02m2,匝数 N=400 匝,线圈总电阻 r=2Ω,线圈的两端经集流环和电刷与电阻 R=8Ω 连接,与电阻 R 并联的交流电压表为理想电表,线圈的转速 n= r/s。在 t=0 时刻,线圈平面与磁场方向平行,则下列说法正确的是A.交流发电机产生电动势随时间的变化关系是 e=8sin100t(V)B.交流电压表的示数为 8VC.从 t=0 时刻开始线圈平面转过 30º 的过程中,通过电阻的电量约为 5.6×10-3CD.电阻 R 上的热功率为 6.4W5、如图所示,小球在光滑水平面上的 B、C 之间做简谐运动,O 为 BC 间的中点,B、C 间的距离为 10cm,则下列说法正确的是( )...

1、当您付费下载文档后,您只拥有了使用权限,并不意味着购买了版权,文档只能用于自身使用,不得用于其他商业用途(如 [转卖]进行直接盈利或[编辑后售卖]进行间接盈利)。
2、本站所有内容均由合作方或网友上传,本站不对文档的完整性、权威性及其观点立场正确性做任何保证或承诺!文档内容仅供研究参考,付费前请自行鉴别。
3、如文档内容存在违规,或者侵犯商业秘密、侵犯著作权等,请点击“违规举报”。

碎片内容

北京海淀人大附2024-2025学年物理高二下期中监测模拟试题含解析

您可能关注的文档

确认删除?