2025年甘肃省张掖市山丹县一中化学高一第一学期期中质量检测试题含解析

2025年甘肃省张掖市山丹县一中化学高一第一学期期中质量检测试题含解析_第1页
1/17
2025年甘肃省张掖市山丹县一中化学高一第一学期期中质量检测试题含解析_第2页
2/17
2025年甘肃省张掖市山丹县一中化学高一第一学期期中质量检测试题含解析_第3页
3/17
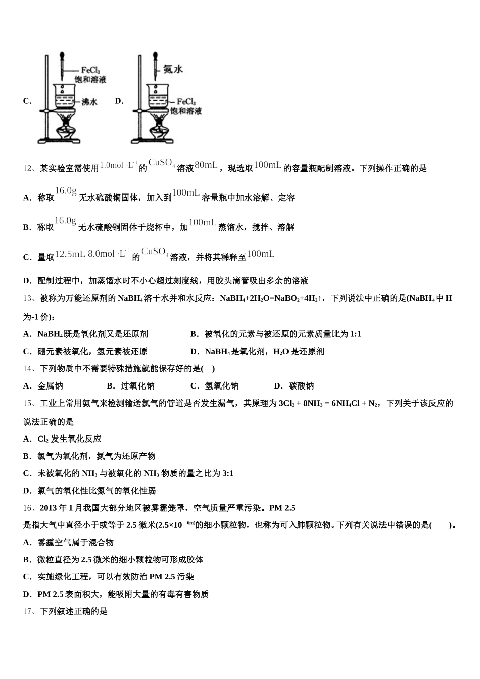
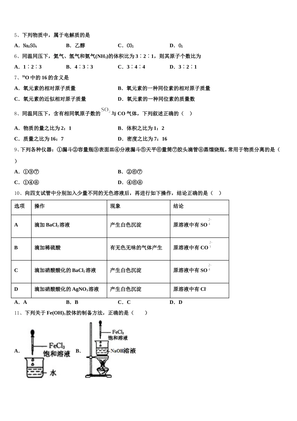
2025 年甘肃省张掖市山丹县一中化学高一第一学期期中质量检测试题注意事项:1.答题前,考生先将自己的姓名、准考证号码填写清楚,将条形码准确粘贴在条形码区域内。2.答题时请按要求用笔。3.请按照题号顺序在答题卡各题目的答题区域内作答,超出答题区域书写的答案无效;在草稿纸、试卷上答题无效。4.作图可先使用铅笔画出,确定后必须用黑色字迹的签字笔描黑。5.保持卡面清洁,不要折暴、不要弄破、弄皱,不准使用涂改液、修正带、刮纸刀。一、选择题(共包括 22 个小题。每小题均只有一个符合题意的选项)1、甲、乙两烧杯中各盛有 100mL3mol/L 的硫酸和氢氧化钠溶液,向两烧杯中分别加入 A 克的铝粉,反应结束后测得生成的气体体积为甲:乙=3:4,下列说法正确的是( )A.参加反应的 H2SO4为 0.2molB.参加反应的 NaOH 约为 0.27molC.加入铝粉的质量 A=5.4D.与硫酸反应的铝粉的质量 7.2g2、下列除杂试剂及操作正确的是( )物质所含杂质除杂试剂除杂操作ACO2COO2加热BKClK2CO3稀 H2SO4—CCu(OH)2CuSO4Ba(OH)2溶液过滤DFe(NO3)2溶液AgNO3溶液足量铁粉过滤A.AB.BC.CD.D3、化学实验的基本操作是完成化学实验的关键,下列实验操作正确的是( )① 用 50 mL 量筒量取 5.2 mL 稀硫酸② 用分液漏斗分离苯和四氯化碳的混合物③ 用托盘天平称量 117.7 g 氯化钠晶体④ 用量筒量取 23.10 mL 溴水⑤ 用蒸发皿高温灼烧石灰石⑥ 用 250 mL 容量瓶配制 250 mL 0.2 mol·L-1的 NaOH 溶液;A.③⑥B.②③④⑤C.①②④D.②⑤⑥4、下列离子反应方程式错误的是A.向 KHSO4溶液中逐滴加入 Ba(OH)2溶液至 SO42-刚好沉淀完全:H++SO42-+Ba2++OH﹣=H2O+BaSO4↓B.烧碱溶液与少量碳酸氢钙溶液混合: Ca2++HCO3﹣+OH﹣=CaCO3+H2OC.碳酸镁与稀硫酸: MgCO3+2H+=H2O+CO2↑+Mg2+D.醋酸与大理石: 2CH3COOH+CaCO3=Ca2++2CH3COO﹣+H2O+CO2↑5、下列物质中,属于电解质的是A.Na2SO4B.乙醇C.CO2D.O26、同温同压下,氦气、氢气和氨气(NH3)的体积比为 321∶ ∶ ,则其原子个数比为A.123∶ ∶B.433∶ ∶C.344∶ ∶D.321∶ ∶7、16O 中的 16 的含义是A.氧元素的相对原子质量B.氧元素的一种同位素的相对原子质量C.氧元素的近似相对原子质量D.氧元素的一种同位素的质量数8、同温同压下,含有相同氧原子数的与 CO 气体,下列叙述正确的( )A.物质的量之比为 2:1B.体积之比为 1:2C.质量之...

1、当您付费下载文档后,您只拥有了使用权限,并不意味着购买了版权,文档只能用于自身使用,不得用于其他商业用途(如 [转卖]进行直接盈利或[编辑后售卖]进行间接盈利)。
2、本站所有内容均由合作方或网友上传,本站不对文档的完整性、权威性及其观点立场正确性做任何保证或承诺!文档内容仅供研究参考,付费前请自行鉴别。
3、如文档内容存在违规,或者侵犯商业秘密、侵犯著作权等,请点击“违规举报”。

碎片内容

2025年甘肃省张掖市山丹县一中化学高一第一学期期中质量检测试题含解析

您可能关注的文档

确认删除?