江苏省无锡市江阴市四校2025年高二下物理期中综合测试模拟试题含解析

江苏省无锡市江阴市四校2025年高二下物理期中综合测试模拟试题含解析_第1页
1/12
江苏省无锡市江阴市四校2025年高二下物理期中综合测试模拟试题含解析_第2页
2/12
江苏省无锡市江阴市四校2025年高二下物理期中综合测试模拟试题含解析_第3页
3/12
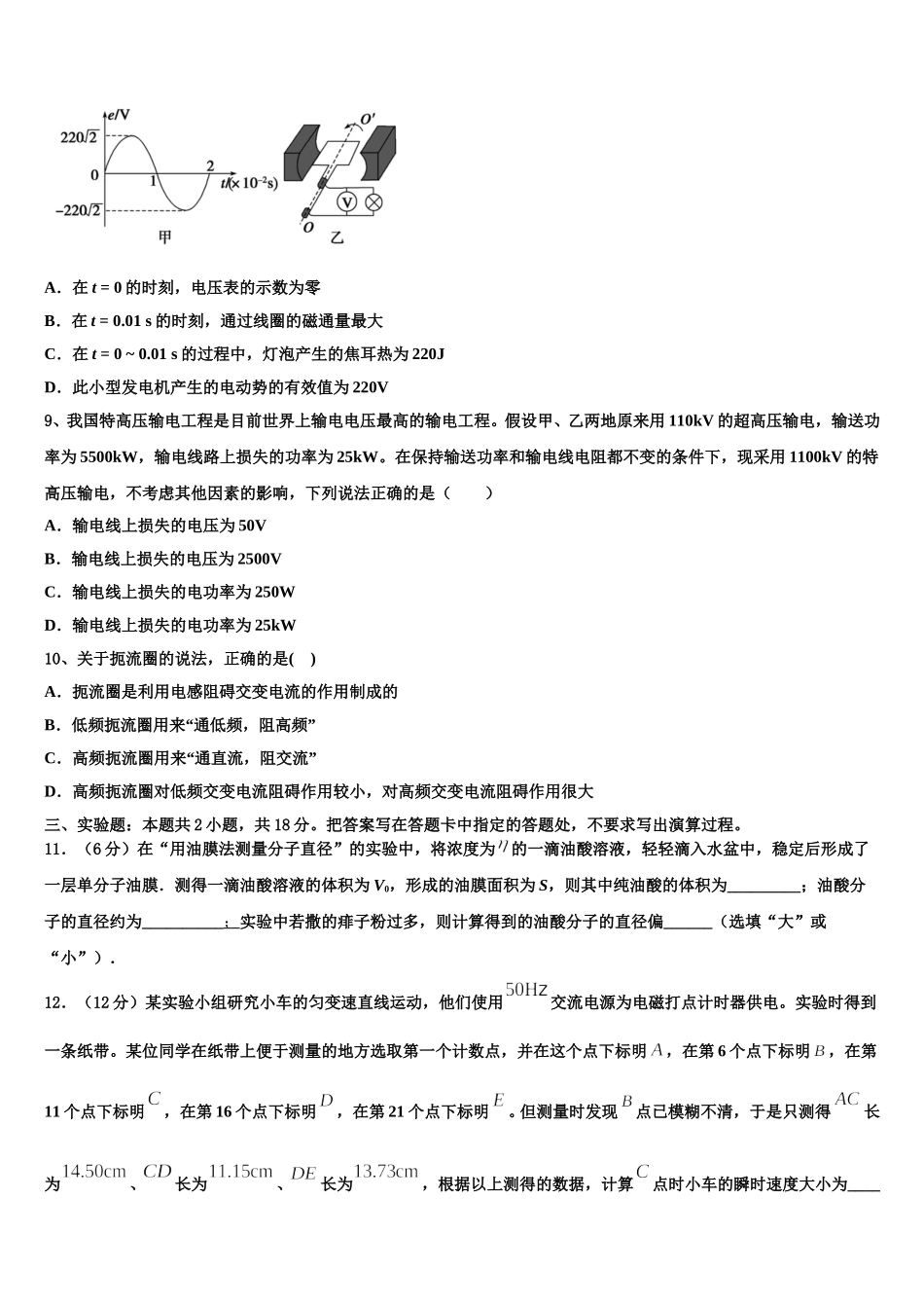
江苏省无锡市江阴市四校 2025 年高二下物理期中综合测试模拟试题请考生注意:1.请用 2B 铅笔将选择题答案涂填在答题纸相应位置上,请用 0.5 毫米及以上黑色字迹的钢笔或签字笔将主观题的答案写在答题纸相应的答题区内。写在试题卷、草稿纸上均无效。2.答题前,认真阅读答题纸上的《注意事项》,按规定答题。一、单项选择题:本题共 6 小题,每小题 4 分,共 24 分。在每小题给出的四个选项中,只有一项是符合题目要求的。1、如图所示的理想变压器,两个副线圈匝数分别为 n1和 n2,当把电热器接在 ab,使 cd 空载时,电流表示数为 I1,当把同一电热器接在 cd,而使 ab 空载时,电流表的示数为 I2,则 I1:I2等于A.B.C.D.2、下列有关光的波粒二象性的说法中,正确的是( )A.有的光是波,有的光是粒子B.光子与电子是同样的一种粒子C.光的波长越长,其波动性越显著;波长越短,其粒子性越显著D.大量光子的行为往往显示出粒子性3、如图所示,闭合线圈 abcd 水平放置,其面积为 S,匝数为 n,线圈与匀强磁场 B 夹角为 θ=45°.现将线圈以 ab 边为轴顺时针转动 90°,则线圈在此过程中磁通量的改变量的大小为( ) A.0B.BSC.nBSD.无法计算4、关于热力学定律,下列说法正确的是( ) A.一定量气体吸收热量,其内能一定增大B.一定量气体吸收热量,其内能不一定增大C.不可能使热量由低温物体传递到高温物体D.第二类永动机不仅违反了热力学第二定律,也违反了能量守恒定律5、下列说法中正确的是( )A.结合能越大的原子核越稳定B.某放射性元素经 12 天有的原子核发生了衰变,该元素的半衰期为 4 天C.氢原子从较低能级跃迁到较高能级时,电势能减小D.β 衰变所释放的电子是原子核外电子电离所形成的6、在演示光电效应的实验中,原来不带电的一块锌板与灵敏验电器相连.用弧光灯照射锌板时,验电器的指针就张开一个角度,如图所示,这时( )A.锌板带正电,指针带负电B.锌板带正电,指针带正电C.锌板带负电,指针带正电D.锌板带负电,指针带负电二、多项选择题:本题共 4 小题,每小题 5 分,共 20 分。在每小题给出的四个选项中,有多个选项是符合题目要求的。全部选对的得 5 分,选对但不全的得 3 分,有选错的得 0 分。7、如图所示,图线 a 是线圈在匀强磁场中绕垂直于磁场的轴匀速转动时所产生正弦式交变电流的图象,当调整线圈转速后,所产生正弦式交变电流的图象如图...

1、当您付费下载文档后,您只拥有了使用权限,并不意味着购买了版权,文档只能用于自身使用,不得用于其他商业用途(如 [转卖]进行直接盈利或[编辑后售卖]进行间接盈利)。
2、本站所有内容均由合作方或网友上传,本站不对文档的完整性、权威性及其观点立场正确性做任何保证或承诺!文档内容仅供研究参考,付费前请自行鉴别。
3、如文档内容存在违规,或者侵犯商业秘密、侵犯著作权等,请点击“违规举报”。

碎片内容

江苏省无锡市江阴市四校2025年高二下物理期中综合测试模拟试题含解析

您可能关注的文档

确认删除?