辽宁省大连市辽宁师大附中2025年生物高一下期末复习检测模拟试题含解析

辽宁省大连市辽宁师大附中2025年生物高一下期末复习检测模拟试题含解析_第1页
1/10
辽宁省大连市辽宁师大附中2025年生物高一下期末复习检测模拟试题含解析_第2页
2/10
辽宁省大连市辽宁师大附中2025年生物高一下期末复习检测模拟试题含解析_第3页
3/10
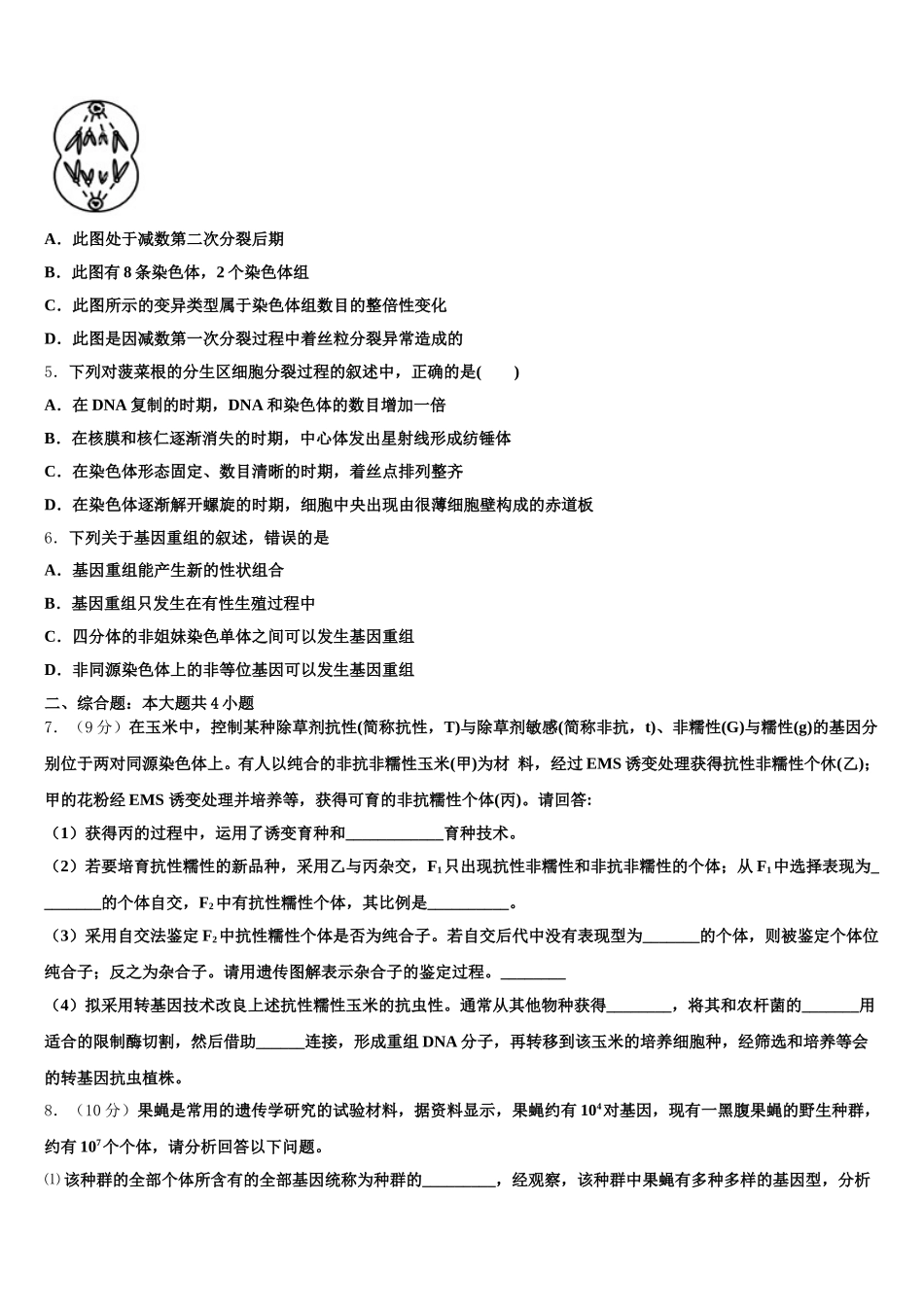
辽宁省大连市辽宁师大附中 2025 年生物高一下期末复习检测模拟试题注意事项1.考试结束后,请将本试卷和答题卡一并交回.2.答题前,请务必将自己的姓名、准考证号用 0.5 毫米黑色墨水的签字笔填写在试卷及答题卡的规定位置.3.请认真核对监考员在答题卡上所粘贴的条形码上的姓名、准考证号与本人是否相符.4.作答选择题,必须用 2B 铅笔将答题卡上对应选项的方框涂满、涂黑;如需改动,请用橡皮擦干净后,再选涂其他答案.作答非选择题,必须用 05 毫米黑色墨水的签字笔在答题卡上的指定位置作答,在其他位置作答一律无效.5.如需作图,须用 2B 铅笔绘、写清楚,线条、符号等须加黑、加粗.一、选择题:(共 6 小题,每小题 6 分,共 36 分。每小题只有一个选项符合题目要求)1.对于人类的单基因遗传病①、②、③、④,在被调查的若干家庭中发病情况如右表。据此推断,一定属于伴性遗传的是(注:每类家庭人数 200~300 人,表中+为发现病症表现者,-为正常表现者)( )A.①③④ B.②③ C.②③④ D.②④2.下图为某红绿色盲的家系图。一般情况下,下列叙述正确的是( )A.Ⅰ-1 携带色盲基因B.Ⅱ-5 未携带色盲基因C.Ⅱ-6 的色盲基因来自Ⅰ-4D.Ⅲ-7 的色盲基因来自Ⅰ-43.影响植物花色的关键物质是花色素苷,而影响花色素苷代谢的基因有两类,一类是结构基因,多种基因分别编码花色素苷代谢的合成酶;另一类是调节基因,控制结构基因的表达。下列叙述正确的是A.植物花色的遗传,能说明基因与性状之间的关系B.调节基因对结构基因的控制,必定是通过影响其翻译过程实现的C.植物花色的显隐性关系不易确定,其遗传不遵循孟德尔定律D.植物花色受多基因控制,最容易发生染色体变异4.图示为某生物体(2N=6)的细胞分裂。下列相关分析正确的是( )A.此图处于减数第二次分裂后期B.此图有 8 条染色体,2 个染色体组C.此图所示的变异类型属于染色体组数目的整倍性变化D.此图是因减数第一次分裂过程中着丝粒分裂异常造成的5.下列对菠菜根的分生区细胞分裂过程的叙述中,正确的是( )A.在 DNA 复制的时期,DNA 和染色体的数目增加一倍B.在核膜和核仁逐渐消失的时期,中心体发出星射线形成纺锤体C.在染色体形态固定、数目清晰的时期,着丝点排列整齐D.在染色体逐渐解开螺旋的时期,细胞中央出现由很薄细胞壁构成的赤道板6.下列关于基因重组的叙述,错误的是A.基因重组能产生新的性状组合B.基因...

1、当您付费下载文档后,您只拥有了使用权限,并不意味着购买了版权,文档只能用于自身使用,不得用于其他商业用途(如 [转卖]进行直接盈利或[编辑后售卖]进行间接盈利)。
2、本站所有内容均由合作方或网友上传,本站不对文档的完整性、权威性及其观点立场正确性做任何保证或承诺!文档内容仅供研究参考,付费前请自行鉴别。
3、如文档内容存在违规,或者侵犯商业秘密、侵犯著作权等,请点击“违规举报”。

碎片内容

辽宁省大连市辽宁师大附中2025年生物高一下期末复习检测模拟试题含解析

您可能关注的文档

确认删除?