2025年云南省大理新世纪中学物理高一下期末质量检测模拟试题含解析

2025年云南省大理新世纪中学物理高一下期末质量检测模拟试题含解析_第1页
1/15
2025年云南省大理新世纪中学物理高一下期末质量检测模拟试题含解析_第2页
2/15
2025年云南省大理新世纪中学物理高一下期末质量检测模拟试题含解析_第3页
3/15
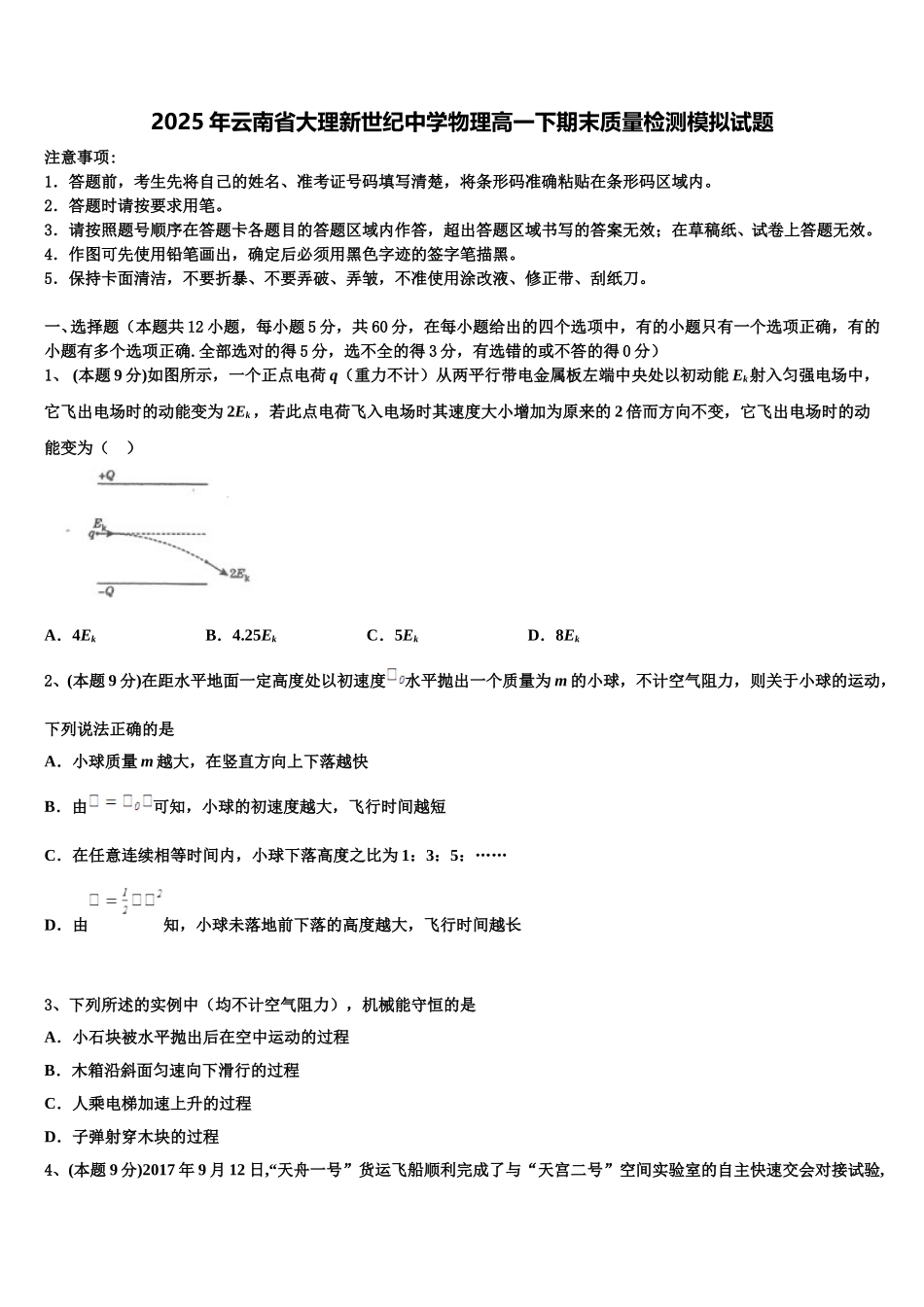
2025 年云南省大理新世纪中学物理高一下期末质量检测模拟试题注意事项:1.答题前,考生先将自己的姓名、准考证号码填写清楚,将条形码准确粘贴在条形码区域内。2.答题时请按要求用笔。3.请按照题号顺序在答题卡各题目的答题区域内作答,超出答题区域书写的答案无效;在草稿纸、试卷上答题无效。4.作图可先使用铅笔画出,确定后必须用黑色字迹的签字笔描黑。5.保持卡面清洁,不要折暴、不要弄破、弄皱,不准使用涂改液、修正带、刮纸刀。一、选择题(本题共 12 小题,每小题 5 分,共 60 分,在每小题给出的四个选项中,有的小题只有一个选项正确,有的小题有多个选项正确.全部选对的得 5 分,选不全的得 3 分,有选错的或不答的得 0 分)1、 (本题 9 分)如图所示,一个正点电荷 q(重力不计)从两平行带电金属板左端中央处以初动能 Ek射入匀强电场中,它飞出电场时的动能变为 2Ek ,若此点电荷飞入电场时其速度大小增加为原来的 2 倍而方向不变,它飞出电场时的动能变为( )A.4EkB.4.25EkC.5EkD.8Ek2、 (本题 9 分)在距水平地面一定高度处以初速度水平抛出一个质量为 m 的小球,不计空气阻力,则关于小球的运动,下列说法正确的是A.小球质量 m 越大,在竖直方向上下落越快B.由可知,小球的初速度越大,飞行时间越短C.在任意连续相等时间内,小球下落高度之比为 1:3:5:……D.由知,小球未落地前下落的高度越大,飞行时间越长3、下列所述的实例中(均不计空气阻力),机械能守恒的是A.小石块被水平抛出后在空中运动的过程B.木箱沿斜面匀速向下滑行的过程C.人乘电梯加速上升的过程D.子弹射穿木块的过程4、 (本题 9 分)2017 年 9 月 12 日,“天舟一号”货运飞船顺利完成了与“天宫二号”空间实验室的自主快速交会对接试验,对接后形成的组合体仍沿“天宫二号”空间实验室原来的轨道(可视为圆轨道)运动.下列说法正确的是( )A.与“天宫二号”空间实验室单独运行时相比,组合体运行的速率变小B.与“天宫二号”空间实验室单独运行时相比,组合体运行的周期变大C.“天舟一号”货运飞船与“天宫二号”空间实验室对接前在同一轨道上运行,货运飞船加速追上空间实验室实现对接D.“天舟一号”货运飞船先在比“天宫二号”空间实验室低的轨道上加速,逐渐靠近空间实验室,两者速度接近时实现对接5、 (本题 9 分)物块克服重力做功 20J,则它的重力势能A.不变 B.减少 20J C.增加 20J D.不...

1、当您付费下载文档后,您只拥有了使用权限,并不意味着购买了版权,文档只能用于自身使用,不得用于其他商业用途(如 [转卖]进行直接盈利或[编辑后售卖]进行间接盈利)。
2、本站所有内容均由合作方或网友上传,本站不对文档的完整性、权威性及其观点立场正确性做任何保证或承诺!文档内容仅供研究参考,付费前请自行鉴别。
3、如文档内容存在违规,或者侵犯商业秘密、侵犯著作权等,请点击“违规举报”。

碎片内容

2025年云南省大理新世纪中学物理高一下期末质量检测模拟试题含解析

您可能关注的文档

确认删除?