2026届四川省广安华蓥市第一中学重点名校初三下学期期末(一模)练习语文试题含解析

2026届四川省广安华蓥市第一中学重点名校初三下学期期末(一模)练习语文试题含解析_第1页
1/16
2026届四川省广安华蓥市第一中学重点名校初三下学期期末(一模)练习语文试题含解析_第2页
2/16
2026届四川省广安华蓥市第一中学重点名校初三下学期期末(一模)练习语文试题含解析_第3页
3/16
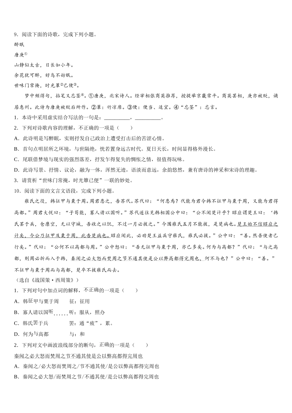
2026 届四川省广安华蓥市第一中学重点名校初三下学期期末(一模)练习语文试题注意事项:1.答题前,考生先将自己的姓名、准考证号码填写清楚,将条形码准确粘贴在条形码区域内。2.答题时请按要求用笔。3.请按照题号顺序在答题卡各题目的答题区域内作答,超出答题区域书写的答案无效;在草稿纸、试卷上答题无效。4.作图可先使用铅笔画出,确定后必须用黑色字迹的签字笔描黑。5.保持卡面清洁,不要折暴、不要弄破、弄皱,不准使用涂改液、修正带、刮纸刀。一、积累与运用1.小巷传来戏文“就是我家小九妹,不知梁兄可喜爱?”唱腔醇厚柔美,婉转细腻,此戏最有可能( )A.京剧B.秦腔C.越剧D.昆曲2.下列文化常识表述有误的一项是( )A.2018 年是农历戊戌年,接传统说法是属狗人的本命年。A 据此推算,2019 年应是农历丁酉年,是属兔人的本命年。B.我们常以桑梓指代故乡,婵娟指代月亮。称山的北面和江河的南面为阴,山的南面和江河的北面为阳。C.我国在称谓上很有讲究,对己用谦称,对人则要用尊称或者敬称。“令”为美好的意思,一般用于称呼别人的亲戚如“令尊”“令爱”。D.“处暑”的“处”是终止的意思,处暑的意思是炎热即将过去,暑气将于这天结束。3.下列句子中,加点成语使用不恰当的一项是( )A.《诗经》对我们而言还是一个谜,它有着太多的秘密尚未被揭开;可是它实在太美了,我们研究它,虽殚精竭虑,却仍对它恋恋不舍。B.他写了一部描写农村现状的小说《空槐》以后,便一发不可收拾,又接连写了几部农村题材的小说,竟然成了作家。C.汉字集形体、声音和词义于一体,是表达和交流的重要工具,是祖先留给我们的一笔辉煌的文化遗产,保护和开发这一宝藏,我们责无旁贷。D.从先秦至清末,有关君子和君子文化的描述不仅在汪洋浩瀚的历代典籍中星罗棋布,而且在戏曲舞台和民间说唱中俯拾即是。4.下列两句话的横线上选择填入恰当的句子。( )(1) ,我漫步于参天古木之中,发现一大丛新长的桉树,枝椏上翘,新芽竞长,欣欣向荣。(2)在学问的海洋中,有无数的蓬莱仙岛, 。A.(1)春夏初交,群峰碧绿 (2)其乐融融,涉猎其中B.(1)群峰碧绿,春夏初交 (2)涉猎其中,其乐融融C.(1)春夏初交,群峰碧绿 (2)涉猎其中,其乐融融D.(1)群峰碧绿,春夏初交 (2)其乐融融,涉猎其中5.下列句中加点的成语使用恰当的一项是( )A.和外形小巧而“肚量”超大的电子课本相比,笨重的传统图书只好甘拜下风...

1、当您付费下载文档后,您只拥有了使用权限,并不意味着购买了版权,文档只能用于自身使用,不得用于其他商业用途(如 [转卖]进行直接盈利或[编辑后售卖]进行间接盈利)。
2、本站所有内容均由合作方或网友上传,本站不对文档的完整性、权威性及其观点立场正确性做任何保证或承诺!文档内容仅供研究参考,付费前请自行鉴别。
3、如文档内容存在违规,或者侵犯商业秘密、侵犯著作权等,请点击“违规举报”。

碎片内容

2026届四川省广安华蓥市第一中学重点名校初三下学期期末(一模)练习语文试题含解析

您可能关注的文档

确认删除?