2025-2026学年浙江绍兴一中高一上化学期中经典试题含解析

2025-2026学年浙江绍兴一中高一上化学期中经典试题含解析_第1页
1/18
2025-2026学年浙江绍兴一中高一上化学期中经典试题含解析_第2页
2/18
2025-2026学年浙江绍兴一中高一上化学期中经典试题含解析_第3页
3/18
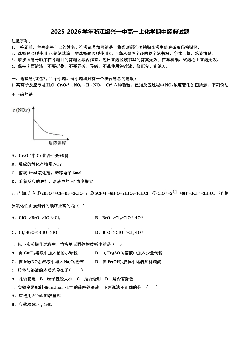
2025-2026 学年浙江绍兴一中高一上化学期中经典试题注意事项:1. 答题前,考生先将自己的姓名、准考证号填写清楚,将条形码准确粘贴在考生信息条形码粘贴区。2.选择题必须使用 2B 铅笔填涂;非选择题必须使用 0.5 毫米黑色字迹的签字笔书写,字体工整、笔迹清楚。3.请按照题号顺序在各题目的答题区域内作答,超出答题区域书写的答案无效;在草稿纸、试题卷上答题无效。4.保持卡面清洁,不要折叠,不要弄破、弄皱,不准使用涂改液、修正带、刮纸刀。一、选择题(共包括 22 个小题。每小题均只有一个符合题意的选项)1、某离子反应涉及 H2O、Cr2O72―、NO2―、H+、NO3―、Cr3+六种微粒,已知反应过程中 NO2-浓度变化如图所示,下列说法不正确的是A.Cr2O72-中 Cr 化合价是+6 价B.反应的氧化产物是 NO3-C.消耗 1mol 氧化剂,转移电子 6molD.随着反应的进行,溶液中的 H+ 浓度增大2、已 知反 应 ① 2BrO +Cl2=Br2+2ClO ;② 5Cl2+I2+6H2O=2HIO3+10HCl;③ ClO +5+6H+=3Cl2↑+3H2O。下列物质氧化性由强到弱的顺序正确的是( )A.ClO >BrO >IO >Cl2B.BrO >Cl2>ClO >IOC.Cl2>BrO >ClO >IOD.BrO >ClO >Cl2>IO3、以下实验操作过程中,溶液里无固体物质析出的是( )A.向 CuCl2溶液中加入钠的小颗粒B.向 Fe2(SO4)3溶液中加入少量铜粉C.向 Mg(NO3)2溶液中加入 Na2O2粉末D.向 Fe(OH)3胶体中逐滴加稀硫酸4、胶体与溶液的本质差异在于( )A.是否稳定 B.粒子直径大小 C.是否透明 D.是否有颜色5、实验室需配制 480mL1mol·L—1的硫酸铜溶液,下列说法不正确的是 ( )A.应选用 500mL 的容量瓶B.应称取 80.0gCuSO4C.应称取 120.0gCuSO4·5H2OD.应称取 125.0gCuSO4·5H2O6、NA是阿伏加德罗常数的值,下列说法正确的是A.常温常压下,11.2 LHCl 气体中含有的分子数为 0.5NAB.常温常压下,5.6 g N2和 CO 混合物中所含有的原子数为 0.4NAC.将 0.2 mol FeCl3制成胶体,所得胶体粒子数为 0.2NAD.50 mL12 mol/L 盐酸与足量 Fe 反应,转移电子数为 0.3NA7、将以下 4 份溶液分别置于下图的装置中,其它条件相同时,灯泡最亮的是A.100mL 1mol/L 的盐酸B.100mL 2mol/L 的蔗糖溶液C.100mL 1mol/L 的醋酸溶液D.30mL 1mol/L 的 CaCl2溶液8、关于物质的类别,下列说法正确的是A.盐酸、硫酸均为电解质B.KHSO4、HCl、HNO3在水中都能电离出氢离子,都属于酸C.NaO...

1、当您付费下载文档后,您只拥有了使用权限,并不意味着购买了版权,文档只能用于自身使用,不得用于其他商业用途(如 [转卖]进行直接盈利或[编辑后售卖]进行间接盈利)。
2、本站所有内容均由合作方或网友上传,本站不对文档的完整性、权威性及其观点立场正确性做任何保证或承诺!文档内容仅供研究参考,付费前请自行鉴别。
3、如文档内容存在违规,或者侵犯商业秘密、侵犯著作权等,请点击“违规举报”。

碎片内容

2025-2026学年浙江绍兴一中高一上化学期中经典试题含解析

您可能关注的文档

确认删除?