张家界市重点中学2024-2025学年高一下生物期末经典试题含解析

张家界市重点中学2024-2025学年高一下生物期末经典试题含解析_第1页
1/10
张家界市重点中学2024-2025学年高一下生物期末经典试题含解析_第2页
2/10
张家界市重点中学2024-2025学年高一下生物期末经典试题含解析_第3页
3/10
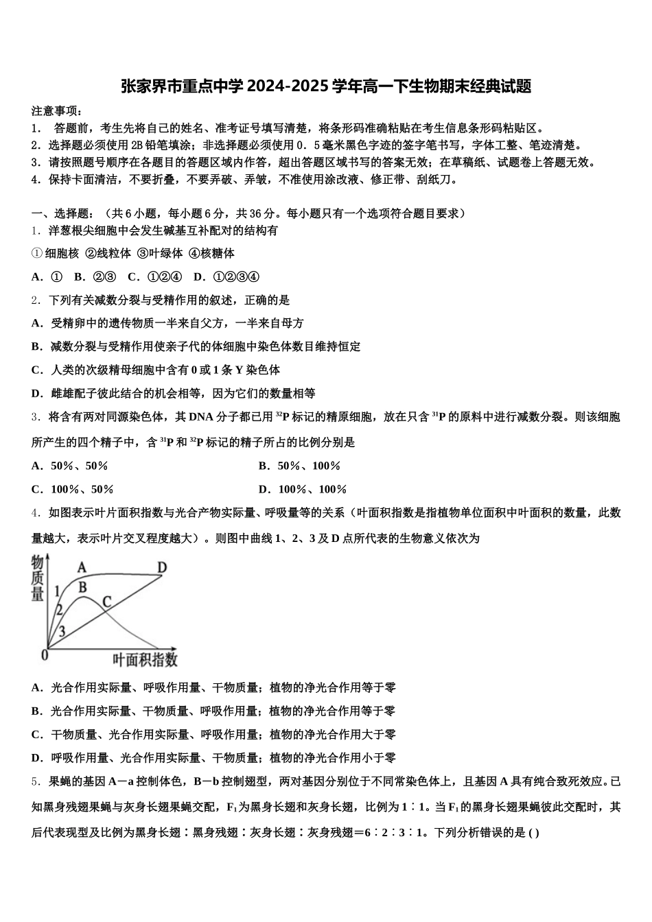
张家界市重点中学 2024-2025 学年高一下生物期末经典试题注意事项:1. 答题前,考生先将自己的姓名、准考证号填写清楚,将条形码准确粘贴在考生信息条形码粘贴区。2.选择题必须使用 2B 铅笔填涂;非选择题必须使用 0.5 毫米黑色字迹的签字笔书写,字体工整、笔迹清楚。3.请按照题号顺序在各题目的答题区域内作答,超出答题区域书写的答案无效;在草稿纸、试题卷上答题无效。4.保持卡面清洁,不要折叠,不要弄破、弄皱,不准使用涂改液、修正带、刮纸刀。一、选择题:(共 6 小题,每小题 6 分,共 36 分。每小题只有一个选项符合题目要求)1.洋葱根尖细胞中会发生碱基互补配对的结构有① 细胞核 ②线粒体 ③叶绿体 ④核糖体A.① B.②③ C.①②④ D.①②③④2.下列有关减数分裂与受精作用的叙述,正确的是A.受精卵中的遗传物质一半来自父方,一半来自母方B.减数分裂与受精作用使亲子代的体细胞中染色体数目维持恒定C.人类的次级精母细胞中含有 0 或 1 条 Y 染色体D.雌雄配子彼此结合的机会相等,因为它们的数量相等3.将含有两对同源染色体,其 DNA 分子都已用 32P 标记的精原细胞,放在只含 31P 的原料中进行减数分裂。则该细胞所产生的四个精子中,含 31P 和 32P 标记的精子所占的比例分别是A.50%、50%B.50%、100%C.100%、50%D.100%、100%4.如图表示叶片面积指数与光合产物实际量、呼吸量等的关系(叶面积指数是指植物单位面积中叶面积的数量,此数量越大,表示叶片交叉程度越大)。则图中曲线 1、2、3 及 D 点所代表的生物意义依次为A.光合作用实际量、呼吸作用量、干物质量;植物的净光合作用等于零B.光合作用实际量、干物质量、呼吸作用量;植物的净光合作用等于零C.干物质量、光合作用实际量、呼吸作用量;植物的净光合作用大于零D.呼吸作用量、光合作用实际量、干物质量;植物的净光合作用小于零5.果蝇的基因 A-a 控制体色,B-b 控制翅型,两对基因分别位于不同常染色体上,且基因 A 具有纯合致死效应。已知黑身残翅果蝇与灰身长翅果蝇交配,F1为黑身长翅和灰身长翅,比例为 11∶ 。当 F1的黑身长翅果蝇彼此交配时,其后代表现型及比例为黑身长翅∶黑身残翅∶灰身长翅∶灰身残翅=6231∶ ∶ ∶ 。下列分析错误的是 ( )A.果蝇这两对相对性状中,显性性状分别为黑身和长翅B.F1的黑身长翅果蝇彼此交配产生的后代中致死个体占的比例为 1/3C.F1的黑...

1、当您付费下载文档后,您只拥有了使用权限,并不意味着购买了版权,文档只能用于自身使用,不得用于其他商业用途(如 [转卖]进行直接盈利或[编辑后售卖]进行间接盈利)。
2、本站所有内容均由合作方或网友上传,本站不对文档的完整性、权威性及其观点立场正确性做任何保证或承诺!文档内容仅供研究参考,付费前请自行鉴别。
3、如文档内容存在违规,或者侵犯商业秘密、侵犯著作权等,请点击“违规举报”。

碎片内容

张家界市重点中学2024-2025学年高一下生物期末经典试题含解析

您可能关注的文档

确认删除?