2024-2025学年山东省邹平县黄山中学生物高一下期末学业质量监测模拟试题含解析

2024-2025学年山东省邹平县黄山中学生物高一下期末学业质量监测模拟试题含解析_第1页
1/9
2024-2025学年山东省邹平县黄山中学生物高一下期末学业质量监测模拟试题含解析_第2页
2/9
2024-2025学年山东省邹平县黄山中学生物高一下期末学业质量监测模拟试题含解析_第3页
3/9
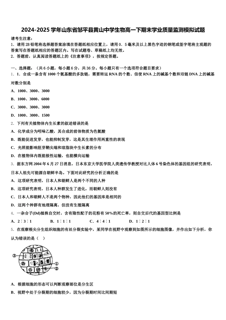
2024-2025 学年山东省邹平县黄山中学生物高一下期末学业质量监测模拟试题请考生注意:1.请用 2B 铅笔将选择题答案涂填在答题纸相应位置上,请用 0.5 毫米及以上黑色字迹的钢笔或签字笔将主观题的答案写在答题纸相应的答题区内。写在试题卷、草稿纸上均无效。2.答题前,认真阅读答题纸上的《注意事项》,按规定答题。一、选择题:(共 6 小题,每小题 6 分,共 36 分。每小题只有一个选项符合题目要求)1.1.合成一条含有 1000 个氨基酸的多肽链,需要转运 RNA 的个数、信使 RNA 上的碱基个数和双链 DNA 上的碱基对数分别是A.1000、3000、3000B.1000、3000、6000C.3000、3000、3000D.1000、3000、15002.下列有关植物体内生长素的叙述错误的是A.化学成分为吲哚乙酸,其合成的前体物质为色氨酸B.既能促进发芽,也能抑制发芽,这是其生理作用两重性的表现C.光照能影响胚芽鞘尖端和琼脂块中生长素的分布D.在植物体内既能极性运输,也能横向运输3.据东方网 2004 年 6 月 27 日消息,日本东京大学医学院人类遗传学教授对比人体 6 号染色体的基因组的研究表明,日本人祖先可能源自朝鲜半岛。下面对此研究的分析正确的是A.这项研究表明,日本人和朝鲜人是两个不同的人种B.这项研究表明,日本人种群发生了进化,而朝鲜人则没有C.日本人和朝鲜人不是两个物种,因此他们的基因库是相同的D.这两个种群有地理隔离,但没有生殖隔离4.一杂合子(Dd)植株自交时,含有隐性配子的花粉有 50%的死亡率,则自交后代的基因型比例是A.231∶ ∶B.111∶ ∶C.441∶ ∶D.121∶ ∶5.在观察根尖分生组织细胞的有丝分裂实验中,某同学在视野中观察到如图所示的细胞图像,并作出如下分析,你认为错误的是( )A.根据细胞的形态可以判断观察部位是分生区B.视野中处于分裂期的细胞较少,因为分裂期时间比间期短C.视野中细胞分散较好是解离和压片的结果D.视野中被标注的三个细胞中染色体数目相同6.下列有关真核细胞中基因的叙述,正确的是A.基因是有遗传效应的脱氧核苷酸序列B.DNA 分子的数量多于基因的数量C.组成基因的碱基数量多于组成 DNA 分子的碱基数量D.基因的载体是染色体二、综合题:本大题共 4 小题7.(9 分)细胞自噬是细胞通过降解自身结构或物质,使细胞存活的自我保护机制。图 1、图 2 为细胞自噬的信号调控过程,AKT 和 mTor 是抑制细胞凋亡和细胞自噬的两种关键蛋白酶。已知胰岛素有降...

1、当您付费下载文档后,您只拥有了使用权限,并不意味着购买了版权,文档只能用于自身使用,不得用于其他商业用途(如 [转卖]进行直接盈利或[编辑后售卖]进行间接盈利)。
2、本站所有内容均由合作方或网友上传,本站不对文档的完整性、权威性及其观点立场正确性做任何保证或承诺!文档内容仅供研究参考,付费前请自行鉴别。
3、如文档内容存在违规,或者侵犯商业秘密、侵犯著作权等,请点击“违规举报”。

碎片内容

2024-2025学年山东省邹平县黄山中学生物高一下期末学业质量监测模拟试题含解析

您可能关注的文档

确认删除?