2025年广西师范大学附属外国语学校生物高一第二学期期末质量跟踪监视试题含解析

2025年广西师范大学附属外国语学校生物高一第二学期期末质量跟踪监视试题含解析_第1页
1/9
2025年广西师范大学附属外国语学校生物高一第二学期期末质量跟踪监视试题含解析_第2页
2/9
2025年广西师范大学附属外国语学校生物高一第二学期期末质量跟踪监视试题含解析_第3页
3/9
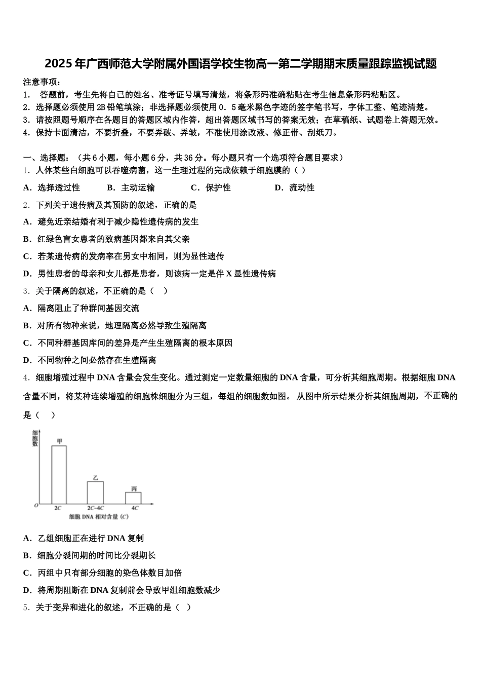
2025 年广西师范大学附属外国语学校生物高一第二学期期末质量跟踪监视试题注意事项:1. 答题前,考生先将自己的姓名、准考证号填写清楚,将条形码准确粘贴在考生信息条形码粘贴区。2.选择题必须使用 2B 铅笔填涂;非选择题必须使用 0.5 毫米黑色字迹的签字笔书写,字体工整、笔迹清楚。3.请按照题号顺序在各题目的答题区域内作答,超出答题区域书写的答案无效;在草稿纸、试题卷上答题无效。4.保持卡面清洁,不要折叠,不要弄破、弄皱,不准使用涂改液、修正带、刮纸刀。一、选择题:(共 6 小题,每小题 6 分,共 36 分。每小题只有一个选项符合题目要求)1.人体某些白细胞可以吞噬病菌,这一生理过程的完成依赖于细胞膜的( )A.选择透过性B.主动运输C.保护性D.流动性2.下列关于遗传病及其预防的叙述,正确的是A.避免近亲结婚有利于减少隐性遗传病的发生B.红绿色盲女患者的致病基因都来自其父亲C.若某遗传病的发病率在男女中相同,则为显性遗传D.男性患者的母亲和女儿都是患者,则该病一定是伴 X 显性遗传病3.关于隔离的叙述,不正确的是( )A.隔离阻止了种群间基因交流B.对所有物种来说,地理隔离必然导致生殖隔离C.不同种群基因库间的差异是产生生殖隔离的根本原因D.不同物种之间必然存在生殖隔离4.细胞增殖过程中 DNA 含量会发生变化。通过测定一定数量细胞的 DNA 含量,可分析其细胞周期。根据细胞 DNA含量不同,将某种连续增殖的细胞株细胞分为三组,每组的细胞数如图。 从图中所示结果分析其细胞周期,不正确的是( )A.乙组细胞正在进行 DNA 复制B.细胞分裂间期的时间比分裂期长C.丙组中只有部分细胞的染色体数目加倍D.将周期阻断在 DNA 复制前会导致甲组细胞数减少5.关于变异和进化的叙述,不正确的是( )A.碱基对缺失的基因突变不会导致基因数目减少B.突变既可能改变基因的结构,又可能改变基因的数量或排列顺序C.物种的形成可以不经过隔离,但是都要经过漫长的进化过程D.突变产生的变异往往有害,但生物的进化离不开突变6.在 DNA 分子双螺旋结构中,腺嘌呤与胸腺嘧啶之间有 2 个氢键,胞嘧啶与鸟嘌呤之间有 3 个氢键.现有四种 DNA样品,根据样品中碱基的百分含量判断最有可能来自嗜热菌(生活在高温环境中)的是A.含胸腺嘧啶 32%的样品B.含腺嘌呤 17%的样品C.含腺嘌呤 30%的样品D.含胞嘧啶 15%的样品二、综合题:本大题共 4 小题7.(9 分)苯丙酮尿...

1、当您付费下载文档后,您只拥有了使用权限,并不意味着购买了版权,文档只能用于自身使用,不得用于其他商业用途(如 [转卖]进行直接盈利或[编辑后售卖]进行间接盈利)。
2、本站所有内容均由合作方或网友上传,本站不对文档的完整性、权威性及其观点立场正确性做任何保证或承诺!文档内容仅供研究参考,付费前请自行鉴别。
3、如文档内容存在违规,或者侵犯商业秘密、侵犯著作权等,请点击“违规举报”。

碎片内容

2025年广西师范大学附属外国语学校生物高一第二学期期末质量跟踪监视试题含解析

您可能关注的文档

确认删除?