启慧全国大联考2025年生物高一下期末质量检测模拟试题含解析

启慧全国大联考2025年生物高一下期末质量检测模拟试题含解析_第1页
1/10
启慧全国大联考2025年生物高一下期末质量检测模拟试题含解析_第2页
2/10
启慧全国大联考2025年生物高一下期末质量检测模拟试题含解析_第3页
3/10
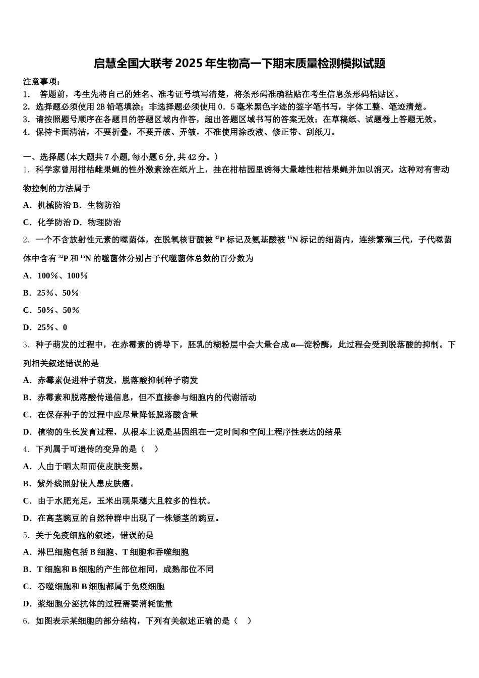
启慧全国大联考 2025 年生物高一下期末质量检测模拟试题注意事项:1. 答题前,考生先将自己的姓名、准考证号填写清楚,将条形码准确粘贴在考生信息条形码粘贴区。2.选择题必须使用 2B 铅笔填涂;非选择题必须使用 0.5 毫米黑色字迹的签字笔书写,字体工整、笔迹清楚。3.请按照题号顺序在各题目的答题区域内作答,超出答题区域书写的答案无效;在草稿纸、试题卷上答题无效。4.保持卡面清洁,不要折叠,不要弄破、弄皱,不准使用涂改液、修正带、刮纸刀。一、选择题(本大题共 7 小题,每小题 6 分,共 42 分。)1.科学家曾用柑桔雌果蝇的性外激素涂在纸片上,挂在柑桔园里诱得大量雄性柑桔果蝇并加以消灭,这种对有害动物控制的方法属于A.机械防治 B.生物防治C.化学防治 D.物理防治2.一个不含放射性元素的噬菌体,在脱氧核苷酸被 32P 标记及氨基酸被 15N 标记的细菌内,连续繁殖三代,子代噬菌体中含有 32P 和 15N 的噬菌体分别占子代噬菌体总数的百分数为A.100%、100%B.25%、50%C.50%、50%D.25%、03.种子萌发的过程中,在赤霉素的诱导下,胚乳的糊粉层中会大量合成 α—淀粉酶,此过程会受到脱落酸的抑制。下列相关叙述错误的是A.赤霉素促进种子萌发,脱落酸抑制种子萌发B.赤霉素和脱落酸传递信息,但不直接参与细胞内的代谢活动C.在保存种子的过程中应尽量降低脱落酸含量D.植物的生长发育过程,从根本上说是基因组在一定时间和空间上程序性表达的结果4.下列属于可遗传的变异的是( )A.人由于晒太阳而使皮肤变黑。B.紫外线照射使人患皮肤癌。C.由于水肥充足,玉米出现果穗大且粒多的性状。D.在高茎豌豆的自然种群中出现了一株矮茎的豌豆。5.关于免疫细胞的叙述,错误的是A.淋巴细胞包括 B 细胞、T 细胞和吞噬细胞B.T 细胞和 B 细胞的产生部位相同,成熟部位不同C.吞噬细胞和 B 细胞都属于免疫细胞D.浆细胞分泌抗体的过程需要消耗能量6.如图表示某细胞的部分结构,下列有关叙述正确的是( )A.不含磷元素的细胞器是②和③B.结构①和⑤具有双层膜C.系统的控制中心是⑥D.结构③的形成与结构⑥有关7.下列叙述符合现代生物进化理论观点的是A.只有生殖隔离能阻止种群间的基因交流B.自然选择导致突变并对有利变异进行定向积累C.人为因素和物种入侵不改变进化的速度和方向D.种群基因频率的变化趋势能反映生物进化的方向8.(10 分)以下二倍体生物的细胞中含有两个染色体...

1、当您付费下载文档后,您只拥有了使用权限,并不意味着购买了版权,文档只能用于自身使用,不得用于其他商业用途(如 [转卖]进行直接盈利或[编辑后售卖]进行间接盈利)。
2、本站所有内容均由合作方或网友上传,本站不对文档的完整性、权威性及其观点立场正确性做任何保证或承诺!文档内容仅供研究参考,付费前请自行鉴别。
3、如文档内容存在违规,或者侵犯商业秘密、侵犯著作权等,请点击“违规举报”。

碎片内容

启慧全国大联考2025年生物高一下期末质量检测模拟试题含解析

您可能关注的文档

确认删除?