2025年甘肃省示范名校高一化学第一学期期中质量检测试题含解析

2025年甘肃省示范名校高一化学第一学期期中质量检测试题含解析_第1页
1/20
2025年甘肃省示范名校高一化学第一学期期中质量检测试题含解析_第2页
2/20
2025年甘肃省示范名校高一化学第一学期期中质量检测试题含解析_第3页
3/20
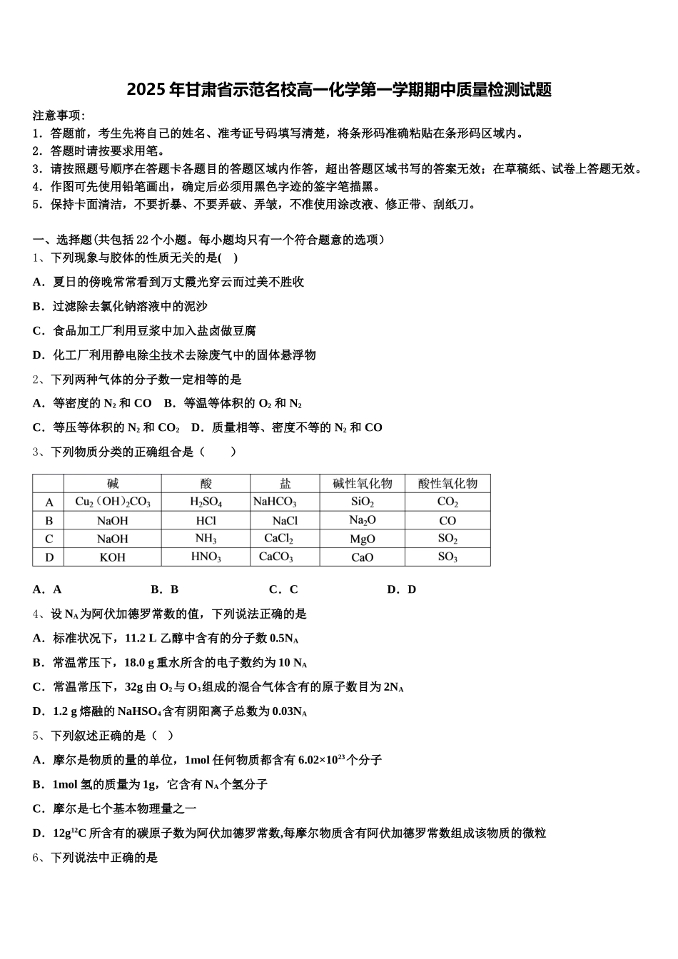
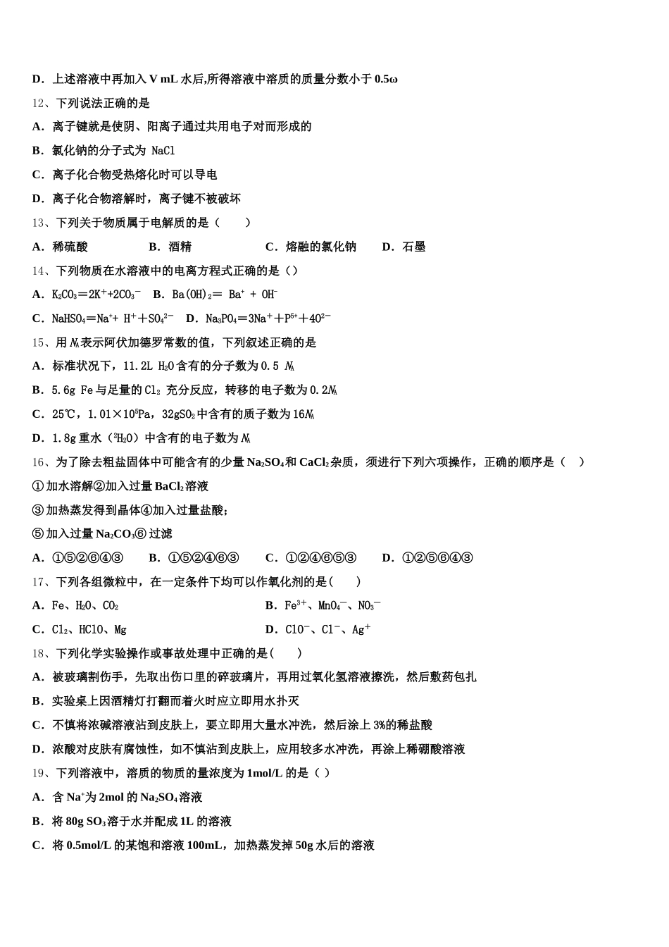
2025 年甘肃省示范名校高一化学第一学期期中质量检测试题注意事项:1.答题前,考生先将自己的姓名、准考证号码填写清楚,将条形码准确粘贴在条形码区域内。2.答题时请按要求用笔。3.请按照题号顺序在答题卡各题目的答题区域内作答,超出答题区域书写的答案无效;在草稿纸、试卷上答题无效。4.作图可先使用铅笔画出,确定后必须用黑色字迹的签字笔描黑。5.保持卡面清洁,不要折暴、不要弄破、弄皱,不准使用涂改液、修正带、刮纸刀。一、选择题(共包括 22 个小题。每小题均只有一个符合题意的选项)1、下列现象与胶体的性质无关的是( )A.夏日的傍晚常常看到万丈霞光穿云而过美不胜收B.过滤除去氯化钠溶液中的泥沙C.食品加工厂利用豆浆中加入盐卤做豆腐D.化工厂利用静电除尘技术去除废气中的固体悬浮物2、下列两种气体的分子数一定相等的是A.等密度的 N2 和 CO B.等温等体积的 O2 和 N2C.等压等体积的 N2 和 CO2 D.质量相等、密度不等的 N2 和 CO3、下列物质分类的正确组合是( )A.AB.BC.CD.D4、设 NA为阿伏加德罗常数的值,下列说法正确的是A.标准状况下,11.2 L 乙醇中含有的分子数 0.5NAB.常温常压下,18.0 g 重水所含的电子数约为 10 NAC.常温常压下,32g 由 O2与 O3组成的混合气体含有的原子数目为 2NAD.1.2 g 熔融的 NaHSO4含有阴阳离子总数为 0.03NA5、下列叙述正确的是( )A.摩尔是物质的量的单位,1mol 任何物质都含有 6.02×1023个分子B.1mol 氢的质量为 1g,它含有 NA个氢分子C.摩尔是七个基本物理量之一D.12g12C 所含有的碳原子数为阿伏加德罗常数,每摩尔物质含有阿伏加德罗常数组成该物质的微粒6、下列说法中正确的是A.钠在空气中燃烧生成白色的氧化钠B.当钠与硫酸铜溶液反应时,有大量红色固体铜出现C.实验后剩余的钠粒,需要放回原试剂瓶中D.少量金属钠保存在水中7、下表中所列出的物质,属于贴错包装标签的是选项ABCD物质的化学式H2SO4(浓)CCl4P4KClO3危险警告标识腐蚀性易燃品剧毒品易爆品A.AB.BC.CD.D8、下列离子可以在溶液中大量共存的是A.Ba2+、Cl-、、B.Ca2+、Cl-、、C.H+、Cl-、、D.Ag+、、Cl-、Fe3+9、加入 NaOH 溶液后,溶液中离子数目不会减少的是A.B.Cu2+C.D.Fe3+10、汽车剧烈碰撞时,安全气囊中发生反应:10NaN3+2KNO3=K2O+5Na2O+16N2↑。若氧化产物比还原产物多 1.75 mol,则下列判断正确的是( )。A.生成 42.0 L N2(标...

1、当您付费下载文档后,您只拥有了使用权限,并不意味着购买了版权,文档只能用于自身使用,不得用于其他商业用途(如 [转卖]进行直接盈利或[编辑后售卖]进行间接盈利)。
2、本站所有内容均由合作方或网友上传,本站不对文档的完整性、权威性及其观点立场正确性做任何保证或承诺!文档内容仅供研究参考,付费前请自行鉴别。
3、如文档内容存在违规,或者侵犯商业秘密、侵犯著作权等,请点击“违规举报”。

碎片内容

2025年甘肃省示范名校高一化学第一学期期中质量检测试题含解析

您可能关注的文档

确认删除?