四川省成都市实验外国语学校2025届语文七年级第二学期期中质量检测模拟试题含解析

四川省成都市实验外国语学校2025届语文七年级第二学期期中质量检测模拟试题含解析_第1页
1/10
四川省成都市实验外国语学校2025届语文七年级第二学期期中质量检测模拟试题含解析_第2页
2/10
四川省成都市实验外国语学校2025届语文七年级第二学期期中质量检测模拟试题含解析_第3页
3/10
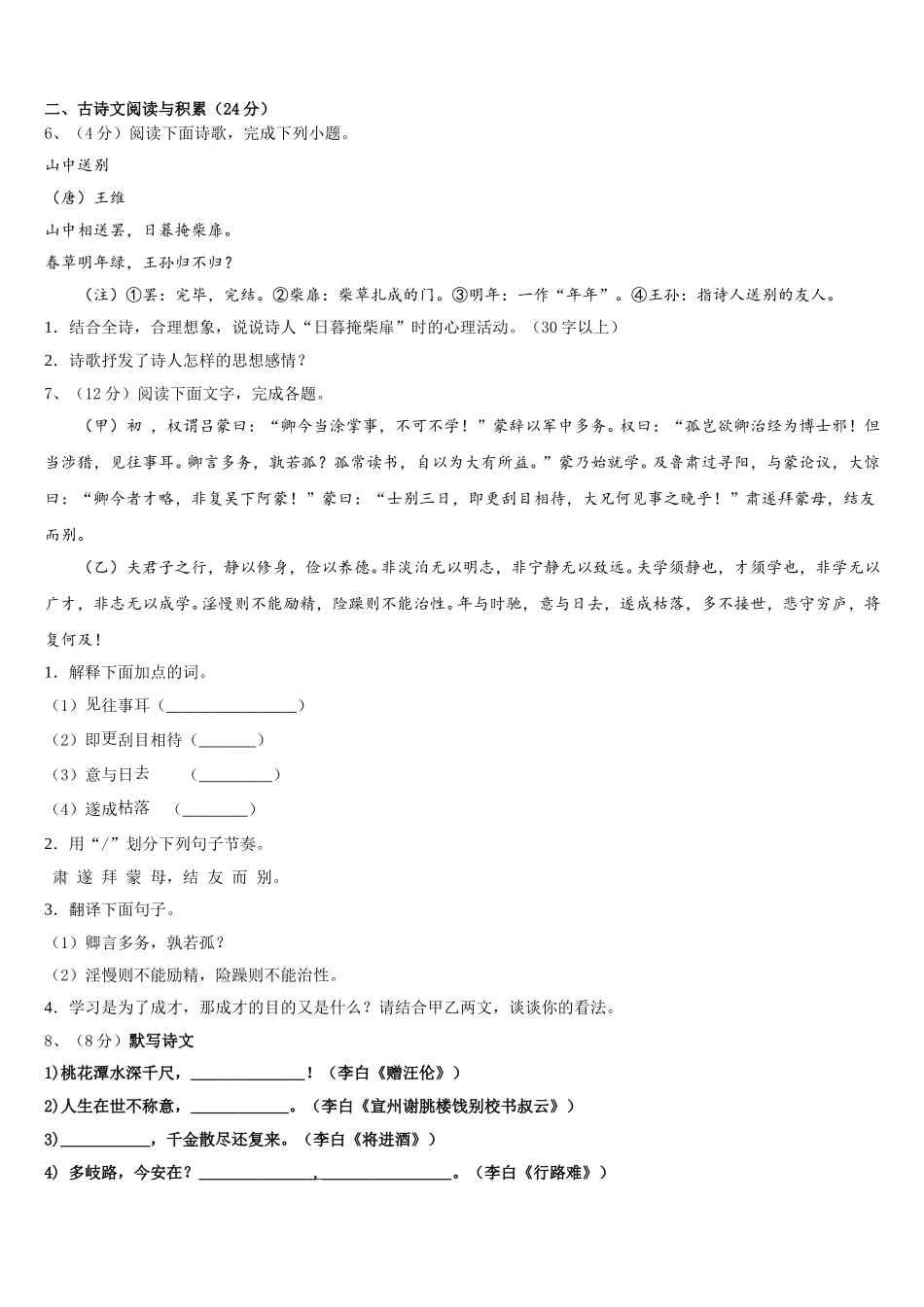
四川省成都市实验外国语学校 2025 届语文七年级第二学期期中质量检测模拟试题注意事项1.考生要认真填写考场号和座位序号。2.试题所有答案必须填涂或书写在答题卡上,在试卷上作答无效。第一部分必须用 2B 铅笔作答;第二部分必须用黑色字迹的签字笔作答。3.考试结束后,考生须将试卷和答题卡放在桌面上,待监考员收回。一、语言知识及其运用(每小题 2 分,共 10 分)1、下列句子中加点的词语使用正确的一项是( )。A.首次参加《最强大脑》的他在众多选手中并不显眼,但凭借着良好的心理素质和超强的运算能力,在小组赛中锋芒毕露,暂时领先。B.北京奥运会上,开幕式总导演张艺谋用精湛的手法和宏大的画面,展现了中国文化的源远流长,让人叹为观止。C.其实,我们身边有很多感人的故事,它们可以更好地“述说”正能量,从而重塑我们的价值观,激励我们的潜能。D.不法分子往牛肉中注射大量的水,通过增重,谋取利润,相关部门应对此类行为予以坚决打击。2、下列加点字读音完全不同的一组是( )A.亘古/梗概 憎恨/曾祖母 眼眶/门框 脐带/人才济济B.鼾声/擤鼻涕 氛围/分外 针灸/炙烤 震悚/孤注一掷C.愧怍/作品 挚痛/炽热 殷红/绿茵 默契/锲而不舍D.赫然/郝叟 诘问/孑然 碾子/辗转 哺育/相辅相成3、下列加点字注音正确的一项是( )A.寒噤(jìn) 锐不可当(dǎng) 拂晓(fó) 文绉绉(zhōu)B.接济(jì) 尴尬(gān) 狭隘(yì) 箱箧(qiè)C.杀戮(lù) 惊悚(sǒng) 愧怍(zuò) 噩耗(è)D.唏嘘(xū) 伎俩(liǎ) 跋涉(shè) 连声诺诺(nuò)4、下列句子中加点的成语运用不恰当的一项是( )A.他第一次参加知识竞赛就锋芒毕露,竟然轻易地夺得了桂冠。B.西湖胜景中最能让中国文人气冲斗牛的,是自堤和苏堤。C.我劝告他不要赌博,可他不以为然,不改恶习。D.这个孩子天生胆小,在大庭广众的场合更不敢说话了。5、下列词语中字形和加点字的字音有误的一项是( )A.校对(jiào) 字帖(tiè) 锲而不舍(qiè) 妇孺皆知B.镐头(gǎo) 门框(kuàng) 气冲斗牛(dǒu) 家喻户晓C.钥匙(shi) 抹杀(mǒ) 鲜为人知(xiǎn) 深恶痛绝D.疙瘩(da) 诘问(jí) 锋芒毕露(lòu) 慷慨淋漓二、古诗文阅读与积累(24 分)6、(4 分)阅读下面诗歌,完成下列小题。山中送别(唐)王维山中相送罢,日暮掩柴扉。春草明年绿,王孙归不归?(注)①罢:完毕,完结。②柴扉:柴草扎成的门...

1、当您付费下载文档后,您只拥有了使用权限,并不意味着购买了版权,文档只能用于自身使用,不得用于其他商业用途(如 [转卖]进行直接盈利或[编辑后售卖]进行间接盈利)。
2、本站所有内容均由合作方或网友上传,本站不对文档的完整性、权威性及其观点立场正确性做任何保证或承诺!文档内容仅供研究参考,付费前请自行鉴别。
3、如文档内容存在违规,或者侵犯商业秘密、侵犯著作权等,请点击“违规举报”。

碎片内容

四川省成都市实验外国语学校2025届语文七年级第二学期期中质量检测模拟试题含解析

您可能关注的文档

确认删除?