2026届湖南省邵东县第一中学、娄底三中化学高一第一学期期中检测模拟试题含解析

2026届湖南省邵东县第一中学、娄底三中化学高一第一学期期中检测模拟试题含解析_第1页
1/19
2026届湖南省邵东县第一中学、娄底三中化学高一第一学期期中检测模拟试题含解析_第2页
2/19
2026届湖南省邵东县第一中学、娄底三中化学高一第一学期期中检测模拟试题含解析_第3页
3/19
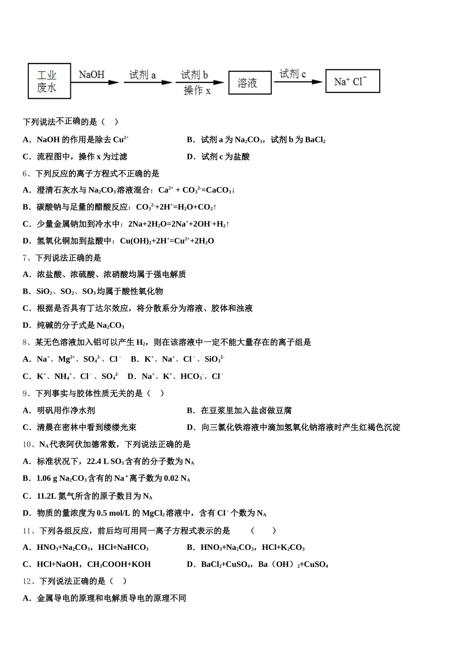
2026 届湖南省邵东县第一中学、娄底三中化学高一第一学期期中检测模拟试题注意事项:1.答题前,考生先将自己的姓名、准考证号码填写清楚,将条形码准确粘贴在条形码区域内。2.答题时请按要求用笔。3.请按照题号顺序在答题卡各题目的答题区域内作答,超出答题区域书写的答案无效;在草稿纸、试卷上答题无效。4.作图可先使用铅笔画出,确定后必须用黑色字迹的签字笔描黑。5.保持卡面清洁,不要折暴、不要弄破、弄皱,不准使用涂改液、修正带、刮纸刀。一、选择题(共包括 22 个小题。每小题均只有一个符合题意的选项)1、装运金属钠的包装箱标签上应印有下列警示标记中的A.爆炸品B.遇湿易燃品C.氧化剂D.腐蚀品2、下列各组物质中,按酸、 碱、盐、碱性氧化物、酸性氧化物的顺序排列正确的是A.盐酸、纯碱、氯酸钾、氧化镁、二氧化硅B.硝酸、烧碱、次氯酸钠、氧化钙、二氧化硫C.次氯酸、消石灰、硫酸铵、过氧化钠、二氧化碳D.醋酸、过氧化钠、碱式碳酸铜、氧化铁、一氧化碳3、下列电离方程式,书写正确的是A.B.C.D.4、用饱和氯化铁溶液制取氢氧化铁胶体,正确的操作是( )A.将饱和氯化铁溶液滴入蒸馏水中即可B.将饱和氯化铁溶液滴入热水中,至溶液呈深黄色C.将饱和氯化铁溶液滴入沸水中,继续煮沸至溶液呈红褐色D.将饱和氯化铁溶液滴入沸水中,并继续加热煮沸至生成红褐色沉淀5、某工业废水中存在大量的 Na+、Cl-、Cu2+、SO,欲除去其中的 Cu2+、SO(为使离子完全沉淀,沉淀剂需要过量),设计工艺流程如图所示:下列说法不正确的是( )A.NaOH 的作用是除去 Cu2+B.试剂 a 为 Na2CO3,试剂 b 为 BaCl2C.流程图中,操作 x 为过滤D.试剂 c 为盐酸6、下列反应的离子方程式不正确的是A.澄清石灰水与 Na2CO3溶液混合:Ca2+ + CO32-=CaCO3↓B.碳酸钠与足量的醋酸反应:CO32-+2H+=H2O+CO2↑C.少量金属钠加到冷水中:2Na+2H2O=2Na++2OH-+H2↑D.氢氧化铜加到盐酸中:Cu(OH)2+2H+=Cu2++2H2O7、下列说法正确的是A.浓盐酸、浓硫酸、浓硝酸均属于强电解质B.SiO2、SO2、SO3均属于酸性氧化物C.根据是否具有丁达尔效应,将分散系分为溶液、胶体和浊液D.纯碱的分子式是 Na2CO38、某无色溶液加入铝可以产生 H2,则在该溶液中一定不能大量存在的离子组是A.Na+、Mg2+、SO42-、Cl﹣ B.K+、Na+、Cl﹣、SiO32-C.K+、NH4+、Cl﹣、SO42- D.Na+、K+、HCO3-、Cl﹣9、下列事实与胶体性质无关的是( )A.明矾用作净水剂...

1、当您付费下载文档后,您只拥有了使用权限,并不意味着购买了版权,文档只能用于自身使用,不得用于其他商业用途(如 [转卖]进行直接盈利或[编辑后售卖]进行间接盈利)。
2、本站所有内容均由合作方或网友上传,本站不对文档的完整性、权威性及其观点立场正确性做任何保证或承诺!文档内容仅供研究参考,付费前请自行鉴别。
3、如文档内容存在违规,或者侵犯商业秘密、侵犯著作权等,请点击“违规举报”。

碎片内容

2026届湖南省邵东县第一中学、娄底三中化学高一第一学期期中检测模拟试题含解析

您可能关注的文档

确认删除?