贵州省铜仁市西片区高中教育联盟2025-2026学年化学高一第一学期期中调研模拟试题含解析

贵州省铜仁市西片区高中教育联盟2025-2026学年化学高一第一学期期中调研模拟试题含解析_第1页
1/16
贵州省铜仁市西片区高中教育联盟2025-2026学年化学高一第一学期期中调研模拟试题含解析_第2页
2/16
贵州省铜仁市西片区高中教育联盟2025-2026学年化学高一第一学期期中调研模拟试题含解析_第3页
3/16
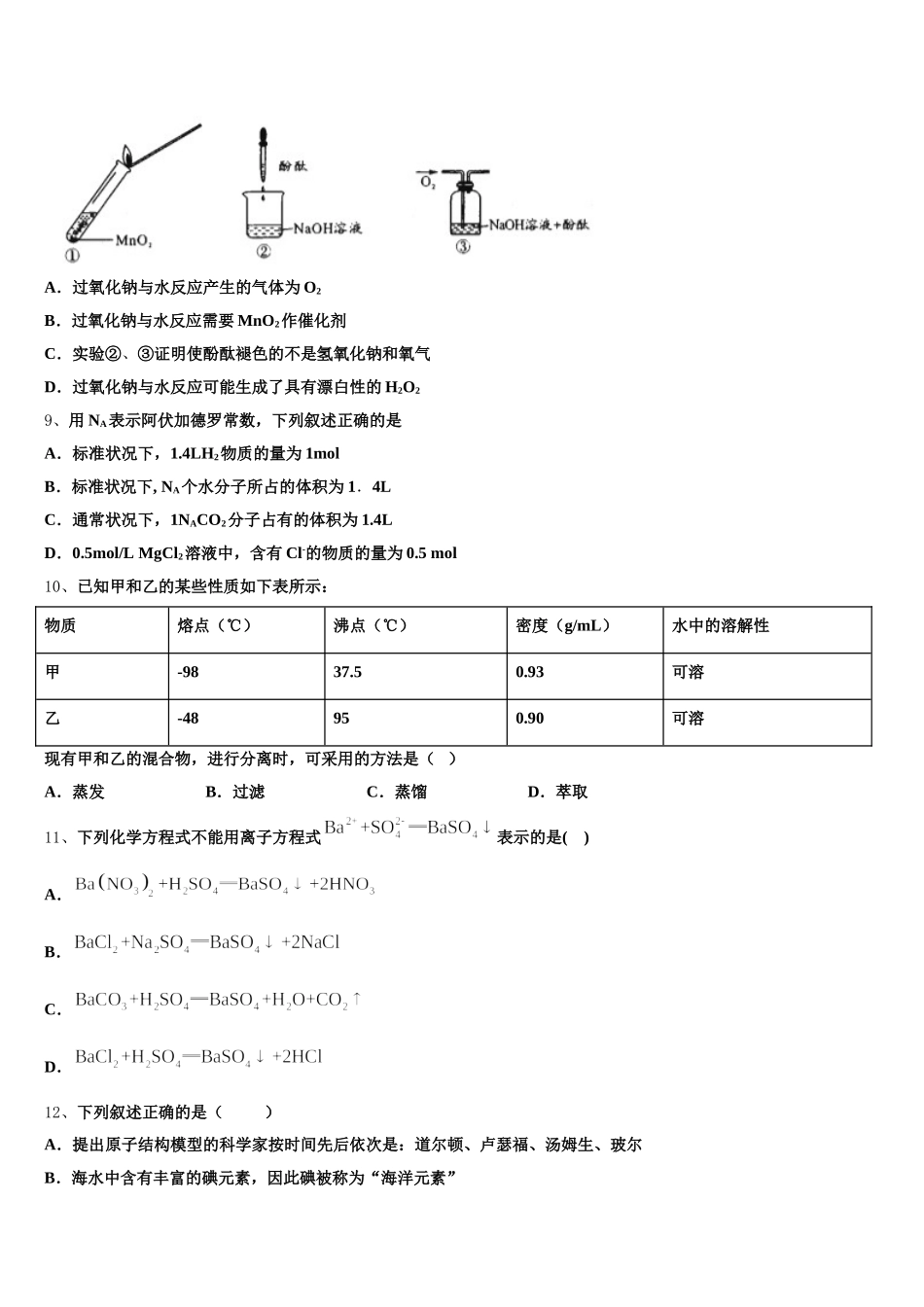
贵州省铜仁市西片区高中教育联盟 2025-2026 学年化学高一第一学期期中调研模拟试题考生须知:1.全卷分选择题和非选择题两部分,全部在答题纸上作答。选择题必须用 2B 铅笔填涂;非选择题的答案必须用黑色字迹的钢笔或答字笔写在“答题纸”相应位置上。2.请用黑色字迹的钢笔或答字笔在“答题纸”上先填写姓名和准考证号。3.保持卡面清洁,不要折叠,不要弄破、弄皱,在草稿纸、试题卷上答题无效。一、选择题(共包括 22 个小题。每小题均只有一个符合题意的选项)1、在反应 3S+6KOH=2K2S+K2SO3+3H2O 中,被还原的硫与被氧化的硫的质量比为A.2:1 B.1:2 C.3:1 D.1:32、下列实验方法一定错误的是A.品尝药品的味道B.闻药品的气味C.直接观察物质的颜色、状态D.借助仪器进行观察3、下列各组物质或微粒化学性质几乎相同的是:A.T、D B.金刚石、石墨 C.Mg、Mg2+ D.H2O、D2O24、用 NA表示阿伏加德罗常数的值。下列判断正确的是( )A.1molMg 变为 Mg2+时失去的电子数目为 2NAB.常温常压下,22.4LN2含有的分子数目为 NAC.44gN2O 含有的 N 原子数目为 NAD.标况下,22.4LH2O 中含有 NA个分子5、下列实验方案设计中,正确的是( )A.用溶解、过滤的方法分离 KNO3和 NaCl 固体的混合物B.萃取操作时,应选择有机萃取剂,如酒精等C.分液操作时,分液漏斗里的下层液体从下口放出,上层液体从上口倒出D.蒸发操作时,应使混合物的水分完全蒸干后,才能停止加热6、某无土栽培用的营养液,要求 KCl、K2SO4和 NH4Cl 3 种固体原料的物质的量之比为 1:4:8。若配制该营养液,取428gNH4Cl,则需要 KCl 和 K2SO4的质量分别为( )A.53.5g 和 214gB.74.5g 和 348gC.74.5g 和 696gD.149g 和 696g7、用 H3PO2将溶液中的银离子还原为银单质,该反应中氧化剂与还原剂的物质的量之比为 4:1,则氧化产物为A.PH3B.H3PO3C.PD.H3PO48、过氧化钠与水反应后滴加酚酞,酚酞先变红后褪色。某小组欲探究其原因,进行以下实验: ① 取反应后溶液加入二氧化锰后迅速产生大量气体;实验②、③中红色均不褪去。下列分析错误的是A.过氧化钠与水反应产生的气体为 O2B.过氧化钠与水反应需要 MnO2作催化剂C.实验②、③证明使酚酞褪色的不是氢氧化钠和氧气D.过氧化钠与水反应可能生成了具有漂白性的 H2O29、用 NA表示阿伏加德罗常数,下列叙述正确的是A.标准状况下,1.4LH2物质的量为 1molB.标准状况下...

1、当您付费下载文档后,您只拥有了使用权限,并不意味着购买了版权,文档只能用于自身使用,不得用于其他商业用途(如 [转卖]进行直接盈利或[编辑后售卖]进行间接盈利)。
2、本站所有内容均由合作方或网友上传,本站不对文档的完整性、权威性及其观点立场正确性做任何保证或承诺!文档内容仅供研究参考,付费前请自行鉴别。
3、如文档内容存在违规,或者侵犯商业秘密、侵犯著作权等,请点击“违规举报”。

碎片内容

贵州省铜仁市西片区高中教育联盟2025-2026学年化学高一第一学期期中调研模拟试题含解析

您可能关注的文档

确认删除?